Hallo, wie groß ist eigentlich der Innenwiderstand von AD-Wandler-ICs, z.B. MC68HC908GP32, aber auch der ganz einfachen ICs die nur AD wandeln? Es geht einerseits darum dass ich wissen will wie/ob das 'Messgerät' belastet wird, der gemessene Widerstand also kleiner als tatsächlich ist. Konkret geht es um einen Thermistor (NTC) der mit 5V (LM7805) angesteurt wird und der obige Chip die abgefallene Spannung misst. Aus dem Datenblatt kann ich keinen Innenwiderstand/Impedanz finden, nur irgendwas von 10µA. Fließt dieser Strom in den Chip hinein? Würde mich über einen Link freuen der das erklärt - mir fehlt der Fachbegriff zum Suchen. Vielen Dank »Horst
> Fließt dieser Strom in den Chip hinein?
Oder raus. Das steht im Datenblatt. Da ist irgendwo definiert, in
welche Richtung der Strom fließt.
Hallo 'Unbekannter' leider kann ich als interessierter Laie Datenblätter nicht richtg lesen/verstehen, darum habe ich hier angefragt: Könnte es das sein? [...] I/O ports Hi-Z leakage current I_IL = max +/-10µA Input current I_IN = max +/-1µA [...] Muß ich nun einen Fluss in jede Richtung von max 1 oder 10µA annehmen? kopfkratzende Grüße »Horst
Ja, der Ausdruck "+/-" bedeutet sowohl in die eine Richtung, wie auch in die andere. Also kann der Strom rein oder rausfließen. Der Ausdruck "I/O ports Hi-Z" bedeutet den Zustand, bei dem die Ports ausgeschaltet sind (Tristate, Z-Zustand, hochohmig, ...). Der Begriff "Input current" heißt eben frei übersetz: "Eingangs-Strom". Also der Strom der in einen Eingang rein bzw. rausfließt.
Hallo 'Unbekannter', danke für deine Antwort. Wenn ich also den wirklich kleinen + oder - 1µA in die Rechnung hineinehme (oder ignoriere) habe ich sonst nichts zu berücksichtigen, also keinen Innenwiderstand (wie z.B. bei Soundkarte 47kOhm, DMM 10MOhm, DSO 1MOhm...)? lg »Horst
Ja, sollte so sein. Ich habe das Datenblatt aber nicht gelesen, sondern nur Deine Postings hier.
Ok, danke Unbekannter. @Datenblatt: Sollte bei allen AD-Wandlern wohl gleich funktionieren, also auch bei den ganz einfachen (denke ich mir halt). lg »Horst
Wenn Du statische Werte messen willst, einen C (~100nF) von ADin nach Gnd legen, denn im Augenblick der Wandlung kann die Impedanz geringer sein. Der C hält dann die Spannung konstant.
Hmmm, beim HC08QC steht was von minimal 15k ADC-Eingangswiderstand, gleichzeitig ist aber auch ein Quellwiderstand von 10k zulaessig. Letzteres kann ich aus Erfahrung bestaetigen. Vermutlich ist in den Freescale uC ein kapazitiver Wandler verbaut, bei dem nur im Samplemoment nenneswert Strom fliesst - der Fall wird beim mir durch einen Filterkondensator abgefangen. Ahoi, Martin
Vielleicht solltest du mal nach dem Begriff Sukzessive Approximation suchen. Nach diesem Prinzip arbeiten die meisten AD Wandler, die in Microcontrollern integriert sind. Wichtig für deine Frage ist dann diie Funktion des Abtast und Halte Gliedes am Eingang.
Ein ADuC841 (12-bit ADC) hat z.B. nur 1µA Leakage Current, ist beim wandeln sehr "stromhungrig" ... Ohne Operationsverstärker als Puffer kommt man kaum aus . Orginaltext : To ensure accurate ADC operation, keep the total source impedance at each analog input less than 61 Ω.
Manche AD-Wandler ziehen während der Umsetzung impulsförmig Strom wie schon gesagt wurde, durch den Sampling-Vorgang, um einen Kondensator zu laden. Im Datenblatt zum LTC1286/1298 wird auf solche Glitches hingewiesen. Es kommt darauf an, ob intern am Eingang noch ein Pufferverstärker sitzt. Die oben genannte Datenblattaussage zu digitalen I/O-Ports scheint mir nicht auf die AD-Funktion hin gemeint zu sein. Unübersichtlich wirds auch, wenn der Eingang im AD-Wandler einen Pullup-Widerstand hat um bipolare Eingangssignale mit nur einer Versorgungsspannung zu ermöglichen, wie im AD7862 (unter 10 kOhm), dann fließt ein Strom, der das Meßergebnis verfälscht, wenn die Quelle nicht niederohmig genug ist.
Also wenn es um die präzise Messung von hochohmigen Quellen geht, würde ich immer ein Impedanzwandler bei der AD- Messung zwischenschalten. Aber die Kombination NTC und 7805 klingt jetzt erstmal nicht so nach Präzision. Hängt halt immer davon ab, wieviel man erreichen will. Gruß michael
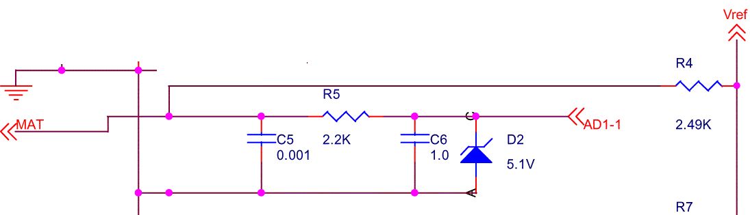
Hallo, vielen Dank für eure zahlreichen Infos, da habe ich wieder was gelernt, bzw muß auch wieder erkennen wie kompliziert die Elektronik (für einen Maschinenbauer/Verfahrenstechniker) ist. @Profi: ja sind statische Temperaturmessungen an einem Motor. Danke, jetzt weiß ich auch wozu C5 (0,001µF) und C6 (1µF) gut sind. @Marin Schneider und buz11 und Christoph Kessler: ein Freund hat mir eine Formel für die gemessene Spannung aufgeschrieben: U_mess = Vref * Ri / ( R4 * ( 1 + ( R5 + Ri ) / RT ) ) RT = ~47Ohm(160°C)...2500Ohm(20°C)...~9400Ohm(-10°C) Wir wussten damals nicht wie groß Ri ist, also der Grund meiner Anfrage hier. :) Ich kann ja nichteinmal ausrechnen wir groß/klein der Gesamtwiderstand ist wenn ich mir vorstelle Ri sei unendlich. @Michael: danke, die Messidee dieser AD-Wandler mit dem Herantasten und Vergleichen habe ich 'verstanden'. Ich würde mich nicht wundern, wenn Ri in Verbindung mit den Kondensatoren 'unendlich', also zu vernachlässigen wäre. Leider habe ich diese Info noch nicht gefunden. Ich habe die Messchaltung aus dem Schaltplan herausgeschnitten und anghängt. Wirklich präzise ist das nicht, nur möchte ich den Fehler in der Berechnung so gering wie möglich halten, dass bei meinem LM7805 nicht genau 5,000V rauskommen habe ich schon bemerkt, durch die 8bit-Auflösung ist die Ungenauigkeit sowieso schon 'eingebaut'. lg »Horst
In dem Moment wo abgetastet wird, schließt ein Schalter am Eingang und der Kondensator wird auf das Potential aufgeladen, dass außen am Eingang anliegt. In dem Moment fließt also, ein von Fall zu Fall, nicht ganz zu vernachlässigender Strom. In allen anderen Fällen (wenn der Schalter offen ist), ist der Eingangswiderstand unendlich hoch. Aber wenn ich dein Schaltplan richtig verstanden habe, musst du dir bei dir glaube ich keine Sorgen machen. Da sich dein Ausgangssignal ja auch nur relativ wenig von Sample zu Sample ändern wird, werden sowieso nur sehr geringe Ausgleichströme fließen. Also wenn du mich fragst, brauchst du es in deinem Fall nciht groß beachten. Mal ganz davon abgesehen, dass alle anderen Fehlerquellen viel größer sein werden.
Bitte melde dich an um einen Beitrag zu schreiben. Anmeldung ist kostenlos und dauert nur eine Minute.
Bestehender Account
Schon ein Account bei Google/GoogleMail? Keine Anmeldung erforderlich!
Mit Google-Account einloggen
Mit Google-Account einloggen
Noch kein Account? Hier anmelden.
