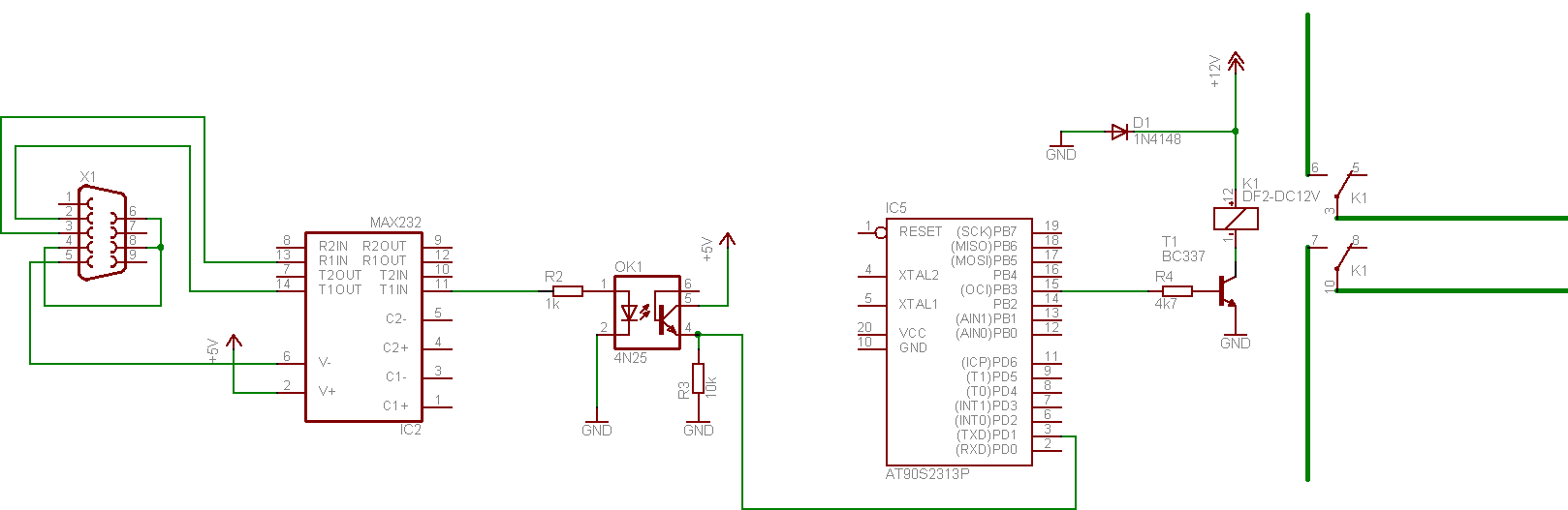
Servus Der AVR soll über Optokoppler ein Steckrelais (12VDC, 55mA Spulenstrom) schalten. Das ganze per BC337 Transistor der nach Masse schaltet. Muss vor die Basis noch ein Widerstand?
In der Schaltung kannst du deinen Optokoppler die sparen. Setz lieber eien Freilaufdiode mit rein, geht genau so gut.
Wenn die Grounds alle zusammenhängen kannst du dir den Optokoppler wirklich sparen.
@Rahul warum? links ein Potential, rechts ein Potential. Beide selbes GND. Was soll da passieren, wenn rechts Spitzen entstehen? (Darum geht es doch oder?)
Den Optokoppler braucht man nur, wenn man wirklich komplett unabhängige Spannungsversorgungen hat, also auch getrennte Massen (mir fällt gerade ein Beispiel ein). Dann arbeitet der Optokoppler als galvanische Trennung. Wenn man die Massen mit einanderverbindet, umgeht man die galvanische Trennung. Unterschiedliche Potentiale also, 5V und 12V, mit gemeinsamer Masse kann man einfach per Open-Kollektor-/ Open-Drain-Schaltung schalten. Optokoppler bieten sich auch an, wenn man zwar eine gemeinsame Masse, aber Spannungen schalten muß, wo es schwieriger ist, sie direkt zu schalten. Als Beispiel: Der Controller läuft mit 5V, muß aber eine negativere Spannung schalten. Per Open-Kollektor wird das schwierig; ein Optokoppler hat damit keine Probleme. Ich benutzte die Dinger auch gerne in Steuerungen, die nicht von mir in Betrieb genommen werden, als Eingangsschutz. Da kann man dann mit einem Vorwiderstand und einer Diode den Eingang wunderbar vor Verpolung schützen... Spannungsspitzen (geschaltete Spulen etc) "erlegt" man durch Freilaufdioden.
gut, die Freilaufdiode hab ich jetzt drin. der OK ist weg. Das ganze soll per rs232 geschalten werden. Da ich den PC irgendwie von dem Selbstbauzeug entkoppeln will dachte ich an einen OK am max232. Ich wollte dann die separate linke Seite (5V und Masse) vom PC holen. Masse geht, da das serielle Kabel eine Masseleitung führt. Nur 5V fehlen, kann man die irgendwo aus der rs232 Schnittstelle holen?
Hab mir jetzt gerade erst das Bild angeguckt: Hast du irgendwie zuviele Optokoppler rumliegen? Ich habe noch keine Schaltung gesehen, in der der MAX per Optokoppler entkoppelt wird. Entweder wird die RS232 direkt mit dem Optokoppler verbunden oder der MAX direkt mit dem Controller verbunden. Für besonders schlimme Umgebungen gibt es galvanisch getrennte Schnittstellen-Treiber (ob für RS232, weiß ich nicht).
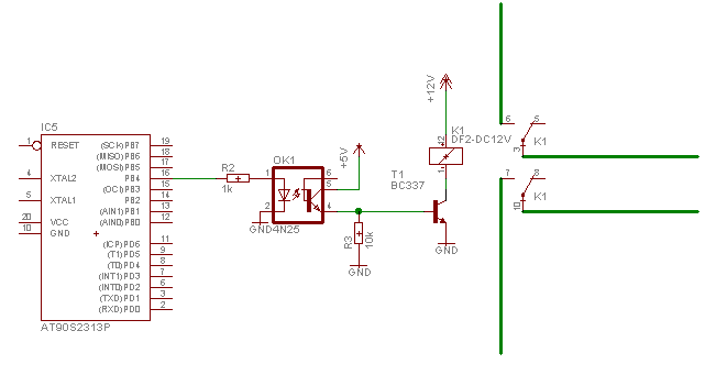
Nur mal so als Frage: Kommt die Freilaufdiode nicht direkt "übers" relais? Auf dem Schaltplan geht sie ja an GND.
Stimmt, die Freilaufdiode ist auch falsch angeschlossen. Die Anode muß an den Kollektor des Transisitors angeschlossen werden.
bei Reichelt gibts Relais mit einem Spulenwiederstand von 500 Ohm und eingebauter Diode, vielleicht wäre das was für dich, die Teile kann man also direkt an den AVR hängen, da sie nur 10mA brauchen. Aber nen kleinen Wiederstand an den Pin würde ich als Einschaltstrombegrenzung trotzdem verbauen.
Hallo Horst, bei deinem MAX wird ein Eingang als Ausgang benutzt. Schau mal hier im Tutorial unter USART wie der Max richtig an den Controller angeschlossen wird und den Optokoppler würde ich auch weglassen. Es grüsst, Arno
Bitte melde dich an um einen Beitrag zu schreiben. Anmeldung ist kostenlos und dauert nur eine Minute.
Bestehender Account
Schon ein Account bei Google/GoogleMail? Keine Anmeldung erforderlich!
Mit Google-Account einloggen
Mit Google-Account einloggen
Noch kein Account? Hier anmelden.

