Hallo, hat jemand schon einmal eine Funkuhr gebastelt ohne das Teil von Conrad ? Ich möchte für einen Datenlogger eine Zeitbasis haben. oder gibt es da etwas besseres ? Die RTCs müssen ja auch erst einmal eingestellt werden. Wie macht ihr das ? Ciao, Pete
Hallo Pete, wenn es für den PC sein soll, da gibt es die Möglichkeit die DCF77 Zeit übers Internet zu bekommen. Gehe mal auf diese Seite: http://www.ptb.de/ dort bei der Suche mal "ptbtime1" ohne die " eingeben. Da steht dann alles weitere, leider habe ich keinen direkten Link dorthin. Es grüsst, Arno
@Pete: Für den PC: NTP-Klient installieren und ihn regelmässig (alle paar Stunden) mit de.pool.ntp.org synchronisieren. Bei den meisten Linux-Distributionen ist sowas serienmässig dabei, das lässt sich dort bequem per chron-Job automatisieren. Standalone: DCF77. Entweder mit einem Fertigempfänger oder falls Interesse besteht, kann ich die Schaltung eines fernsehresistenten Superhets anhängen. AVR-Sourcen sind hier im Forum mehrfach veröffentlicht worden. oder: EFR-Zeittelegramme. auf 129kHz oder 139.1 kHz. Dazu wird es demnächst von mir was geben, wenn die dort gesendeten Zeiten genau genug sind. Gruss Jadeclaw.
Hi, du kannst auch von verschiedenen Billig-läden Funkwecker kaufen und den Chip für das Empfangen ausbauen. z.B. bei Mediamarkt oder Tchibo gibt es sowas. Dort hast du dann eine Platine und die Antenne. Und es geht ;-) schöne Grüße, Clemens
Mit den Funkweckern aus den Billigläden wäre ich vorsichtig. Nicht jede hat wirklich ein eigenständiges Modul drin, wo man einfach den Impuls anzapfen kann. Ich hatte jetzt schon einige, da war der Displaytreiber und das DCF Modul alles auf einer Platine und es waren 2 schwarze 'Kleckse' drauf vergossen. Da war nix mit kurz mal umbauen. Habe gerade vor einer Stunde mal meinen Wecker aufgemacht und es waren ín der Tat noch 2 Module verbaut (Pollin Projektswecker für 9,95 - da gibts nur einen). Aber der Empfang ist auch nicht soooo der Hit. Fernsehresistent ist es eh nicht ;)
Ich habe noch 3 Funkuhren rumzuliegen, wenn Du interesse hast. Gibt ein 300 Baud serielles Zeitsignal bei Anforderung aus und hat eine recht genaue interne Uhr.
PS: Wieso findet diese blöde Suche hier im Forum diesen Beitrag nicht mehr, wo sich jemand einen DCF Empfänger selbst gebastelt hat (war glaube ich jemand aus der ehemaligen DDR und ich glaub da gings auch um Superhet). War glaube ich ein elendlanger Thread. Letztes Jahr noch mit der alten Suche habe ich auch tonnenweise DCF Threads gefunden, jetzt wenn ich nur DCF eingebe kommen grade mal 15 Ergebnisse :(
@Peter Google ist dein Freund. Wenn du da folgendes eingibst: dcf site:mikrocontroller.net Wird Google nur diese Seite nach dem Begriff durchsuchen. Bin gerade über was gestolpert, war es vielleicht das: http://www.mikrocontroller.net/forum/read-1-181962.html @Jadeclaw Mich würde die Schaltung des Superhets interessieren.
So, ein paar Worte zur Schaltung: Links geht's los, die erste Stufe ist geregelt, Zeitkonstante ist im mehrere Sekundenbereich, dadurch werden die Sekundenimpulse nicht ausgeregelt. Als nächstes folgt ein normaler Transistormischer, die 78.125kHz kommen aus einem 4060. (5MHz / 64). Es folgt der ZF-Verstärker, bestehend aus 2 Bandpässen und einer Breitbandstufe. Die Bandpässe liegen bei 625Hz. Der Gleichrichter ist vorgespannt, dadurch wird ein Grossteil des 625Hz-Brumms auf der Regelspannung vernichtet. (DUS = 1N4148 ö.ä.) Der letzte OpAmp, ein LM709 kann auch durch einen anderen Typ ersetzt werden, da geht so gut wie alles, was gleich oder besser als ein LM741 ist. Die Ferritantenne ist ein ca. 8cm Ferritstab, der mit ca. 250 Windungen CuL belegt ist, die passende Parallelkapazität habe ich dann experimentell ermittelt, ungefähr 1.2nF bei meinem Exemplar. Eine fertig abgestimmte Antenne kann ebenso verwendet werden, längere Ferritstäbe bringen bessere Ergebnisse. Versorgung ist hier 12Volt, schon allein wegen des BF245 in der Antenne. Der tut es bei 5Volt nicht mehr gut. Gruss Jadeclaw.
Bei Digikey gibt es den CME6005 oder den CME8000. Der Hersteller ist C-MAX http://www.c-maxgroup.com./home/index.php. Der CME8000 hat schon den Encoder ( auch für das DCF77 ) mit integriert. Der Baustein kann schon ab 1,2V betrieben werden. Der Strombedarf ist im Betrieb max. 120µA. Der Preis von 2,17 EUR ab 10 Stück geht ja noch. Ich werde mir mal einige bestellen. Die Quarze sind da ja auch zu bekommen. Gruss Steffen
Macht einen guten Eindruck. Nur - Der Hersteller gibt zwar eine hohe Empfindlichkeit an, wie das Ergebnis aber in störverseuchter Umgebung aussieht, darüber lässt sich das Datenblatt nicht aus. Man müsste testen. Mein Konstrukt hat den Vorteil, das aktive Bastler wohl alles schon in der Bastelkiste liegen haben. Gruss Jadeclaw.
ja, das kann ich nur bestätigen. Bis jetzt hatte ich auch eine diskrete Schaltung, aber die passt nicht mehr in meine neue Applikation. Ich werde über die beiden IC mal berichten, wenn alle Tests soweit abgeschlossen sind. Gruss Steffen
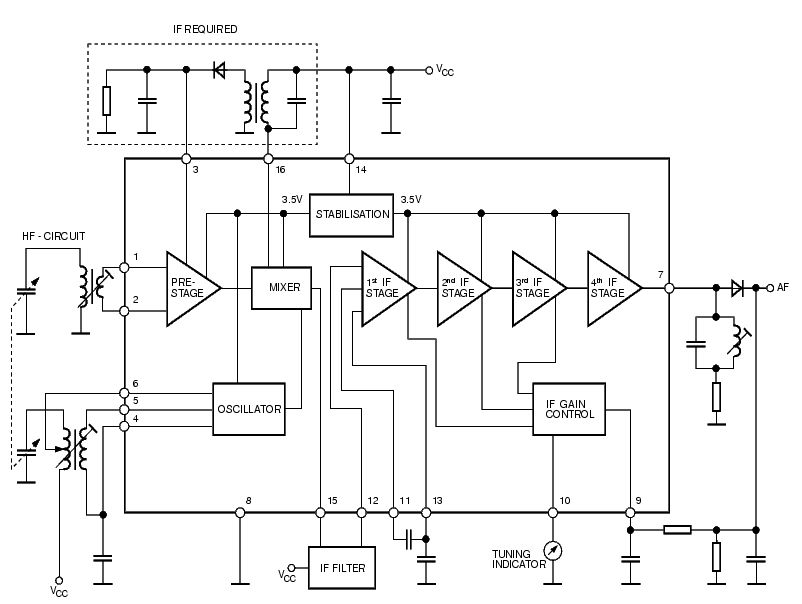
@ Jadeclaw Das ist aber ein komplizierter Superhet. AM-Superhets baut man bestens mit einem TCA440 auf (siehe Anhang). Die abgestimmte Antenne locker (niederohmige Anzapfung) an den integrierten Vorverstärker angekoppelt. Für die Luxus-Version noch einen 77,5kHz Quarz dazwischen. Ein Standard 455kHz-Filter im Oszillator-Kreis mit 377,5 kHz etwas mit zusätzlichem C vergewaltigt. Vom Mischer-Ausgang ein Standard-Keramik-Filter für 455kHz an den ZF-Verstärker-Eingang. Noch eine paar wenige zusätzliche Bauteile, und der Superhet ist fertig. Mit feiner Regelung und S-Meter-Anzeige (zum perfekten Ausrichten nach Mainflingen). Das Ganze in ein Plastikgehäuse, schon ist fast fertig. Nicht vergessen, die Regelung langsam zu machen mit großem C, sonst wird der Amplituden-Rückgang vom DCF77 weggeregelt. Verdammt teuer inzwischen, der TCA440. mfg gerd
So geht es natürlich auch. Problem beim TCA440: Das Teil ist nicht unbedingt Lochraster-tauglich. Meine Versuche früher führten eigentlich immer nur dazu, dass das Teil schwang wie Sau. Erst spezielle Lochrasterplatinen mit durchgehender Massefläche auf der Bestückungsseite (Apple ][ - Steckplatinen) brachten ihn zur Ruhe. Oder eine HF-gerecht geroutete und geätzte Platine. Mit diesem Problem ist der TCA440 nicht alleine, andere Empfänger-ICs sind in der Beziehung auch etwas launisch. Deswegen habe ich die Hauptverstärkung gleich auf die Audio-Ebene verlegt. Dass das etwas kompliziert aussieht, liegt schlicht daran, dass die Selektion gleich mit integriert ist(MFB-Bandpass). Gruss Jadeclaw
Bitte melde dich an um einen Beitrag zu schreiben. Anmeldung ist kostenlos und dauert nur eine Minute.
Bestehender Account
Schon ein Account bei Google/GoogleMail? Keine Anmeldung erforderlich!
Mit Google-Account einloggen
Mit Google-Account einloggen
Noch kein Account? Hier anmelden.

