Hallo Freunde der gepflegten Mikroelektronik. Man stelle sich vor, man hat eine Schaltung welche mit einem Akku betrieben wird. Als Tiefenentladungsschutz für den LiPo-Akku wollte ich nun einen elektronischen Schalter einbauen der bei ca. 3V (so in dem Dreh) die gesamte Schaltung dicht macht. Gibt es da nicht einen schnuckeligen Maxim-IC oder ne andere kleine (!) Lösung? Ich suche schon fleissig aber vielleicht hat ja hier jemand mehr Erfahrung und kann mir da einen schönen Hinweis geben. Die Schaltung soll halt sehr klein bleiben. Danke schonmal im Voraus. Grüße, Daniel
ein dicker MOSFET in Serie, mit einem Durchlaßwiderstand in Größenordnung 0,0..irgendwas Ohm. Der schaltet ab, sobald eine bestimmte Gate-Source Spannung unterschritten wird.
OP als Komparator (mit Hysterese), der ein Relais ansteuert. Ist nicht besonders klein, dafür aber schnell selbstgebastelt... Reset-/Watchdog-Bausteine könnten auch gehen...
HI, P channel Mosfets fuer einige Ampere gibt es von IRF im So8 Gehauese. Gruß, Dirk
Hm, meine Schaltung verbraucht maximal 50mA bei 3,8V...also ich brauche nichts high power mäßiges. :)
Dann nehme einen P-Channel MOSFET und einen Reset-Baustein, zb. MAX803/809 oä. im SOT23. Der Reset Baustein überwacht die Spannung und je nach vorprogrammirten Threshold macht er den MOSFET zu. Gruß Hagen
Wenn Du schon weißt, dass Maxim solche ICs herstellst, warum suchst Du dann nicht auf deren Homepage (www.maxim-ic.com)? Oben sind zwei Suchkästchen, wenn ich in das linke Lithium eingebe, kommen 409 Treffer. Wetten, da ist was passendes für Dich dabei? Wenn Dir das noch nicht reichen sollte, alle anderen namhaften Hersteller haben ähnliches im Programm.
ICH weis das auch, aber vielleicht wusste Daniel(x2) das noch nicht ? Als "Profi" sollte man auch lesen können WER WEM in einem Posting antwortet, sorry. Gruß Hagen
Die MAXIM Dinger gibt es wieder nirgentwo... LTC1540 habe ich probiert. Geht Seehr gut! Verbraucht deutlich < 1uA. Als MOSFET einen SI5475. Gut der LTC1540 ist KEIN SOT23, dafür lieferbar. Sonst MAX921 oder zB. MAX9117. Direkt dafür gebaut sind allerdings die Dinger von Dallas(auch bei MAXIM): DS2761 http://www.maxim-ic.com/quick_view2.cfm/qv_pk/3468 Gruß AxelR.
Hi, die Maxim Reset IC's sind zu teuer TS809 / 810 sollte reichen. Gruß, DIrk
Jetzt muss ich mal ganz doof fragen: Wenn der Reset-IC eine Spannung unter beispielsweise 3V erkennt, bzw. diese an ihm anliegt, schaltet er den Stromfluss auf dem Ausgang ab? Ich möchte halt einen Tiefenentladeschutz bauen der durch etwas realisiert wird, was die Leistungsaufnahme verhindert. Ich unterliege da wohl einem Mißverständnis. Vielleicht kann mich jemand aufklären. Danke, Daniel :)
@ Daniel X2 also der Reset-Controller dreht nicht selbst den Saft ab, sondern liefert nur das entsprechende Steuersignal. Für deinen Fall empfehle ich dir folgenden Aufbau: MAx811 als Resetschalter, LP2980 als Lowdropspannungsregler mit Shut-down-pin. Beides gibt es im SOT23 Gehäuse. DEn Resetschalter hängst du direkt an den Akku. den resetausgang hängst du an den Shut-Down-Eingang des Spannungsreglers. Damit dieser Aufbau auch dann noch sicher den Saft abdreht, wenn die Akkuspannung unter 1,0 Volt absinkt hängst du noch einen 50-100Kohm Widerstand von dem Resetpin nach Masse. Das wars. Solltest du die Schaltung so bauen wollen, nur ein Stück brauchen und Probleme mit der Beschaffung haben, dann kann ich dir die Teile zum Selbstkostenpreis + Porto ueberlassen. ciao Remo
@ Daniel X2 Ups, hab uebersehen, ich hab den LP2980 selbst nur in der 5Volt Variante, also die Beschaffungsprobleme musst du dann wohl selbst lösen, sorry. Remo
Na okay, danke erstmal für die Erklärung. Ich werde mich mal informieren und ggf. bei dir melden.
Früher hat man einen ICL8211 bzw. MAX8211 eingebaut. Das ist ein 8-pin DIP / SO . Spannungsüberwacher mit einstellbarer Hysterese. Gibt's bei reichelt und auch in Apotheken. Ob man zusätzlich ein Flipflop (4013) braucht hängt von der gewünschten Funktion ab.
Wenn ich das richtig verstanden habe, stelle ich nur durch die externen Widerstände den Threshold ein. Sprich, stell ich 3V ein, regelt er ab unter 3V ab. Super, das scheint genau das zu sein was ich suchte. Danke :)
Kann mir jemand sagen wie ich den MAX8211 dazu kriege, mehr als 30mA durchzulassen? Vieleicht habe ich auch etwas falsch verstanden. Ist der wirklich auf 30mA Output begrenzt? :(
hab das gleiche problem, wie kann ich das ganze mit entsprechend viel dioden und ´nem mosfet lösen? über halb der spannung soll mosfet leiten und unterhalb der spannung eben nicht! hat sowas schon mal einer gebaut??
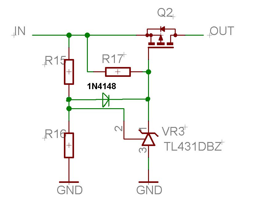
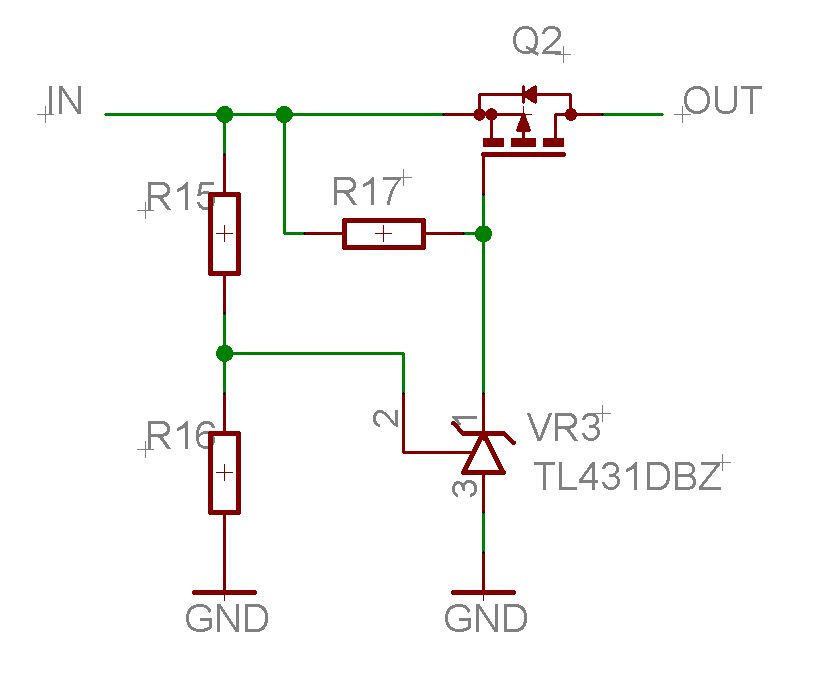
Mal ne minimal Idee von mir (ungetestet). Bei Spannung über 2,5V an TL431 Pin2 geht Gate von MOSFET (P-Kanal) auf low und schaltet Strom durch. Unter 2,5V sperrt der TL431 und der Pullup(R17) sperrt den MOSFET. Für Akku Sachen natürlich eher ungeeignet da das Ding keine Hysterese hat :)
=> jim Dioden haben einen Grenzbereich (bei der Schwellspannung), in dem sie so halb leitend sind (Halbleiter mal anders...). In diesem Bereich ist dann auch der Mosfet nur teilweise durchgesteuert und erzeugt entsprechend viel Verlustleistung. Außerdem hat man auch keine Hysterese.
hallo, das mit dem grenzbereich wusste ich nicht- klingt aber sehr logisch! mein problem ist nun, dass ich eine schaltung brauche, die keinen großen strom zieht (µA) und sich eben nur "meldet", wenn eine spannung unterschritten wird und dann einen mosfet (besser gleich zwei) steuert. schaltung darf auch "keinen" platz einnehmen und soll möglichst einfach sein! wenig komponenten (kompataor usw macht schon zu viel aufwand und energieverbrauch!) trotzdem muss dieser schalter maximal 400mA ab- oder umschalten müssen... so soll der eine versorgungspfad abgeschaltet werden(aus dem einem Energergiespeicher Akku) und dann auf absoluten "notstrom" von einer echten batterie gehen. wenn ich es schaffe entsprechendes signal zu erzeugen kann ich ja mit n-mosfet und p-mosfet gleichzeitig die eingänge umschalten! ihr habt näturlich recht, dass man dann hysterese braucht, da sonnst andauernd zwischen den energiespeichern hin und her geschaltet wird. aber beide dürfen an dem verbraucher auch nicht anliegen, da ich sonnst die back-up batterie unnötig entlade und das kostet! zum TL431 bekomme ich ca. 20 verschiedene datenblätter- welches ist das richtige? -help? Erstmal sehr vielen Dank für EURE HILFE!
>zum TL431 bekomme ich ca. 20 verschiedene datenblätter- welches ist das >richtige? Der wird halt von etlichen Herstellern gebaut. Such dir eins aus :) >schaltung darf auch "keinen" platz einnehmen und soll möglichst einfach >sein! Dann würde ich dir auch die oben beschriebene Lösung mit Reset Baustein empfehlen. So was gibt's in SC70 Bauform und du würdest so gut wie keine weiteren Bauteile benötigen. Stromsparend sind die i.d.R. auch. Z.B. die TPS383x Serie von TI http://www.icbase.com/pdf/TI/TI29640205.pdf
Ansonsten hier noch mal eine Idee um vielleicht noch ne Hysterese mit der Schaltung zu bekommen. Wie gesagt nur ne Idee, nicht getestet.
hallo, vielen dank für eure hilfe!!!! der TI29640205 überwacht also die spannung und gibt dann am ausgang ein einsignal, wenn die gewünschte spannung erreicht ist. an diesem high signal kann ich letztlich einen mosfet bauen, welcher dann leitend wird, wenn die spannung den richtigen wert erreicht. gleichzeitig wird ein n-mosfet nicht leitend und so wird der versorgungspfad umgeleitet! supi! reset ist dann dieses high signal?? letztlich muss ich aber nicht noch einen µC nutzen, sondern nur den Baustein? die ursprüngliche anwendung ist ja doch für mikrocontroller(µC)? danke, werde den weg mal genauer untersuchen! ist auf jeden fall einfacher, als mit komparator usw. zu machen!
>letztlich muss ich aber nicht noch einen µC nutzen, sondern nur den >Baustein? die ursprüngliche anwendung ist ja doch für >mikrocontroller(µC)? Ein Reset Baustein ist eigentlich nur ein Schwellwertschalter. Die Anwendung kannst also DU bestimmen :) >der TI29640205.... Wäre eigentlich ein TPS3836xxx >reset ist dann dieses high signal?? Ja
Bitte melde dich an um einen Beitrag zu schreiben. Anmeldung ist kostenlos und dauert nur eine Minute.
Bestehender Account
Schon ein Account bei Google/GoogleMail? Keine Anmeldung erforderlich!
Mit Google-Account einloggen
Mit Google-Account einloggen
Noch kein Account? Hier anmelden.

