Guten Tag, könnten Sie mir bitte etwas empfehlen: ich brauche IC für VCA, alles muß von nur einer Spannung 5 Volt (oder besser 3,3 Volt) arbeiten. Gibt es so etwas in der Welt für akzeptable Preis, oder muß ich das mit Transistor-Paar machen? Ich brauche etwas für Schallfrequenzen, je einfacher umso besser. Ideal wäre IC, 2 Eingänge (Schallfrequenz und Steuerung) und Ausgang, alles im Bereich ein paar Volt ansteuerbar. Viele Grüße!
VCA810 und Verwandte ? Ist aber eigentlich schon totaler Overkill für Schallfrequenzen. Fiel mir eben nur grad ein, da ich den gerade in der Mache habe.
Beitrag #5093602 wurde von einem Moderator gelöscht.
Ja, das ist nicht ganz, was ich möchte:
>>>Low Supply Current: 24.8 mA
Als angemessen wäre es noch 1 mA, höchstens 3... Auch mit nur einer
Spannung 5 Volt läuft IC nicht...
Ich möchte vielleicht etwa so wie hier, aber als IC...
Ja das ist schon näher... Aber: Quiescent Supply Current Typ 18 mA... Etwas zu viel. Ich brauche 16 Stück für Projekt... Auch Preis: Reichelt hat sie nicht, bei Conrad kostet IC schon satte 21,50 €... Es wäre schön, vielleicht etwas mit mehr Rauschen und weniger genau, aber max. für 1/10 vom Preis und 1/10 Verbrauch...
Moin, Also 16 Stueck, 3.3V und kein Stromverbrauch... Immer wenns irgendwelche Teile so garnicht gibt, die man unbedingt braucht; wirds Zeit sich zu ueberlegen, ob da nicht am eigenen Projekt irgendwas faul ist. Obs nicht ganz anders gemacht werden sollte. Und damits Post nicht ganz so destruktiv ist: Wie waers mit CMOS-Analogschaltern, die mit ner PWM deutlich oberhalb des Hoerbereichs angesteuert werden... Gruss WK
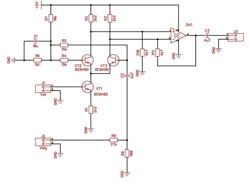
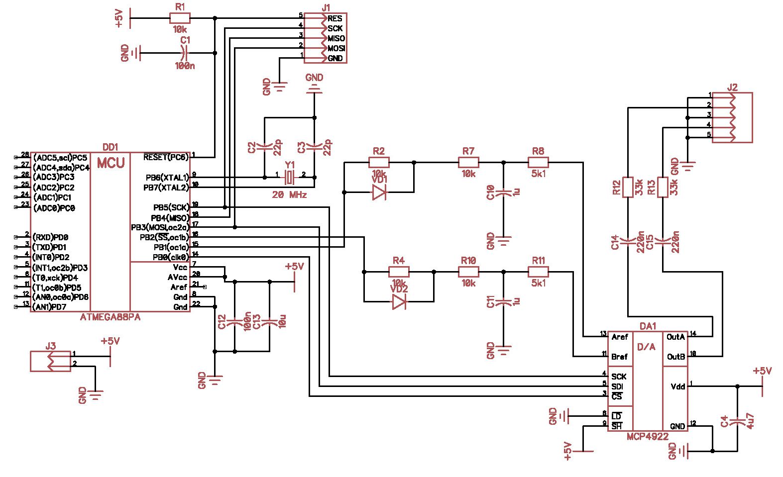
> Also 16 Stueck, 3.3V und kein Stromverbrauch... > Immer wenns irgendwelche Teile so garnicht gibt, Komisch: mit Transistor läßt das sich mit 5 V und ca. 1,5 mA machen, und mit IC sollte das 18 mA verbrauchen... Gewöhnlich ist das eher umgekehrt, da innerhalb IC kleinere Kapazitäten sind, als in einer Schaltung auf PCB... Na gut, alles ist natürlich auch anders möglich. Meine Gedanken drehen sich immer noch um ein Orgelportativ, wofür ich Gehäuse von Keyboard verwenden möchte (Tastatur, Batteriefach, Lautsprecher). Dabei möchte ich das mit mehreren AVR machen, da ich alles möglichst einfach haben möchte. Ich möchte nicht in für mich unlösbaren Programmieren kaputt gehen... Meine Gedanke ist, die Aufgaben so zu teilen, daß ein Mikrocontroller die Tastatur befragt und die Aufgaben zwischen 8 Anderen verteilt (z.B. per USART verbunden), 8-stimmige Klang mit Tabellen zu generieren. So wird Balance zwischen Elektronik und Programmieren erreicht. Für jeden Kanal brauche ich also DAC und 2x Modulator (um für Stereolautsprecher tastenabhängig Klang zu verteilen). Zuerst habe ich gedacht, 1x DAC und danach 2x Modulator (analog). Aber alles läßt sich natürlich auch umgekehrt realisieren, wenn analoge Modulator so kompliziert erscheint... Etwa so z.B. Nachteil ist hier dann, ich muß 2x 16-bit-Wort per SPI in jeder Schleife aufladen. Wenn ich Fd so etwa 40 kHz nehme, wird Spielraum nicht so groß. Vorteil dagegen, daß rechts und links auch Phasenunterschiede gemacht sein könnten.
Bitte melde dich an um einen Beitrag zu schreiben. Anmeldung ist kostenlos und dauert nur eine Minute.
Bestehender Account
Schon ein Account bei Google/GoogleMail? Keine Anmeldung erforderlich!
Mit Google-Account einloggen
Mit Google-Account einloggen
Noch kein Account? Hier anmelden.

