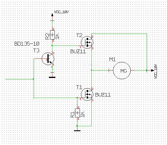
Hallo Leute, in meiner schaltung muss ich einen DC-Motor Getriebe schnell abschalten. Am Motor ist eine Steuerscheibe angebracht die bei 360° einen Mikroschalter drückt. Dabei soll der Motor so schnell wie möglich zum stehen kommen. Steuer Momentan den Motor über einen n-Kanal MOSFET an. Der Motor aber dreht sich noch ein wenig nach wenn der Mikoschalter gedrückt wird. Dachte zuerst die Gatekapazität wird zu langsam entladen beim abschalten, war jedoch nicht der Fall. Hab mir dann mit dem Oszi den Spgs.verlauf des Motors angeschaut. Beim Abschalten klingt die Spannung langsam e-förmig ab. Einerseits will ja der Strom der Motorinduktivität weiterfließen und der Motor wirkt beim Abschalten wenn der noch weiterläuft als Generator. Hab den Motor von einer anderen Schaltung demontiert, den Entwicklern dieser Schaltung ist es aber irgendwie schaltungstechnisch gelungen den Motor sofort zum stehen zu bringen, die motorspg. geht dabei beim absch. sofort auf Null als ob der Motor beim absch. kurzgeschlossen würde. Der Motor wird dabei über zwei pnp Transistoren angesteuert und die wiederum über einen Treiberbaustein. Die schaltung sieht, was ich so entnehmen konnte, wie im Anhang zu sehen aus. Die Transistoren werden dabei invertiert geschalten, der eine auf high, der andere auf Low. Legt man dabei den unteren Trans. parallel zum Motor wenn oben 24V und unten 0V sind also Motor kurzgeschlossen beim abschalten???? Kann ich dies nicht auch mittels Trans.komplementärstufe mit pnp oben und npn unten erreichen? Dabei brauch ich auch nicht die Trans. separat ansteuern oder d.h. liegt die Basis beider auf 24V sperrt der pnp und bei 0V sperrt der npn Transistor.Jedoch fließt dabei kurzzeitig ein hoher Querstrom beim umsch. noch beide leiten oder? Hoffe mir kann da wer behilflich sein. mfg Brunni
mach die Harte Methode wie wir Modellbauer in Fahrreglern. Bei Stopp mit P-Kanal FET kann auch N sein, den Motor einfach mit nem ordentlichen FET krzschließen. Drain und Source an den Motor. Gate ansteuern und Motor steht. Aber bitte keinen BS170 ;-/
ps habe die schaltung jetzt erst gesehen. T1 läßt den Motor laufen. T2 soll den Motor stoppen mit o.g. Kurzschluß. Warscheinlich geht er einfach nícht weit genug auf. Basisstrom !!! von T2 warscheinlich zu wenig. Dort ansetzen !!
HI Stephan, sowas dachte ich mir schon, die schließen den Motor wahrscheinlich auch mit dem unteren pnp-Tr. kurz, beim abschalten. also du meinst mit dem einen n-Kanal MOSFET Motor einschalten und mit dem anderen n-Kanal den Drain an Motoranschluss eins und Source an Motoranschluss 2 welcher fix mit Masse verbunden ist damit Source negativer ist als Gate beim schalten oder? mfg brunni
Wieso schalten die eigentlich die Basen separat? Kann ich die Basis beider Trans. nicht einfach verbinden so wie bei einer komplementärstufe? Bei der Schaltung oben fließt halt ein recht hoher Querstrom oder? weil beide Trans. beim umschalten leiten oder? Brunni
Ok die Bsisi beider Trans. bzw. die Gate's der MOSFET's kann ich nicht zusammen hängen da ich die FET's ja invertiert betreiben muss d.h.´der eine High der andere Low. Also entweder noch einen zusätzlichen kleinen Trans. als inverter für den 2.MOSFET oder noch einen Portpin des µC verwenden. Brunni
langsam langsam. Das hier sind bipolare Transen. Das hat nichts mit FET, Drain, Source und Gate zu tun. Also T1 wird negativ angesteuert und T2 positiv. Dann geht der Strom von Plus über Motor und T1 nach Minus. Umgekehrt wir die spannung ( erzeugt vom Motor ) über T2 kurzgeschlossen um ihn zu bremsen. schaltest du beide Basen gleich, dann geht der strom direkt den weg des geringsten Widerstandes von Plus über T1 und T2 nach Minus. Ohne dabei über Los oder Motor zu gehen und 100 EUr einzuziehen. Wie im Bild machen wir Modellbauer das. Viel. Hilfts
jaja ich weiß eh, in meiner schaltung oben sind transistoren eingezeichnet, möchte aber diesmal mit MOSFET's arbeiten. also du schaltest mit den 3 MOSFET's die parallel geschalten sind den Motor ein. Wenn Out1 deines Treibers ausgeschalten wird ,schaltest du zugleich OUT2 ein um die Motorspg. kurzzuschließen. Aber warum ist der T4 in deiner Schaltung ein p-kanal MOSFET, muss da nicht Drain negativer als Source sein, Drain liegt aber fix an +AKKU.??? mfg Brunni
Also nur mit kurzschließen kannst Du den Motor zwar langsamer werden lassen, aber nicht bis zum Stillstand bremsen. Dazu wäre noch ein umpolen nötig, und wegen der trägen Masse geht auch das nicht innerhalb Null Grad Drehung.Innerhalb welchen Drehwinkels muß das Teil denn stehen? ts
>>Also nur mit kurzschließen kannst Du den Motor zwar langsamer werden
lassen, aber nicht bis zum Stillstand bremsen.
Wieso nicht? dauert halt nur.
Kurzschließen des Motors (zur Elektrodenförderung) wird in Schutzgasschweißgeräten seit Jahrzehnten gemacht und ist auch jetzt immer noch Stand der Technik und funktioniert. Der Motor steht (Einstein möge mir verzeihen) sofort. Je nach Motor (Ampers, Volts) wird er über Schützkontakte, Relaiskontakte oder Bremswiderstände kurzgeschlossen. Vielleicht mal Kurzschlußstrom ermitteln und passendes Relais raussuchen. Dem Ingenör ist nichts zu schwör, und wenn nichts mehr geht nimmt er ein Relaid. ;-)
wie war das mit den zusammenbrechenden Magnetfeldern die Ströme erzeugen deren Richtung entgegegesetzt ihrer Ursache gerichtet ist ??
somit hat Source ein größeres Potential als Drain !!! Und Gate muß bei N-Kanal positiv gegenüber Source sein. Bei P-Kanal aber Negativer !!! Richtig ????
@mhh, wenn Du mal einen uralten Plotter in Din A0 angetrieben von Capson Motoren in Aktion sehen würdest, dann würde Dir wohl schlecht werden. Die Teile beschleunigen. da ist ein M5 Speilzeug dagegen. Und wenn Du gerade daran denkst wie der Schlitten bei der Beschleunigung aus dem Fenster 3m enternten Fenster fleigen wird, steht er auch schon. ALLERDINGS, da werden riesige Thyristor Batterien gezündet um den Motor kurz zu schließen und kurz danach wird er über selbige gegephasig angeblasen. Die Dinger sind zwar schon über 25 Jahr alt, aber schlecht wird dir bei dem Anblich heute noch. Am Prinzip hat sich auch bis heute nichts geändert !!! siehe schweiser !!
Stell dir vor du willst einen großen voll geladenen Elko in 10ms leer und danch in 10ms wieder vol machen. Wie gehts ??? Dicker Draht und Lichtbogen. Genauso ist es mit den Gate Kapazis der FET. Ladungsträger rein und raus geht nur über strom wenns schnell sein soll. bis 2,3 kHz und 10A alles easy..... Dann wirds aber laaaangsam interessant. Allerdings tuts auch ein NPN /PNP Transi der beim Ausschalten des FET das Gate leer macht. Alles ne frage des Taktes und des Stromes. NPN oder PNP von Gate nach Masse oder Plus je nach FET. OK ???
Hierzu (Schaltung mit dem MOSFETS): http://www.mikrocontroller.net/forum/read-1-342133.html#342162 wenn der "obere" MOSFET als P-Kanal ausgelegt ist, sollte dann nicht - allein schon wegen der parasitären Bodydiode - Source an PLUS, also nach "oben" und Drain zum Motor zeigen. Nur so ist die Bodydiode in Sperrichtung... (fiel mir nur so auf) Aus der Erfahrung: bremsen geht so ganz gut, allerdings bremst der Motor um so besser, je schneller er lief (EMK). Kurz in die Gegenrichtung "antippen" machen die Spielzeugmotoren wohl nicht lange mit, würde aber einige Male ordentlich funktionieren. Dürfte Regelungstechnisch nur schwer beherrschbar sein. Bin auf diesem Gebiet selbst kein Experte. Eine starre Kopplung zur Scheibe dürfte ein ständiges Pendeln um den Nullpunkt bewirken. Wie war das mit P und I und D ? Ein solider Kurzschluß sollte erstmal ein Test wert sein. Versuch doch mal den kurzgeschlossenen Motor aus dem Stand mit den Fingern zu drehen. Viele Grüße AxelR.
>ALLERDINGS,
da werden riesige Thyristor Batterien gezündet um den Motor kurz zu
schließen und kurz danach wird er über selbige gegephasig angeblasen.
<
..jo, sach ich doch.
Ich glaube, ich habe grad nicht aufgepasst: von welchen Dimensionen reden wir hier? @Brunni kannst Du nochmal was dazu sagen? Danke AxelR.
...also ich bezog mich gerade nur auf dieses "kurz und gegenphasig". ...weil halt ein stehender (oder sehr langsam) drehender, kurzgeschlossener Motor nicht, oder sehr wenig bremst. Eine nach unten ziehende Last würde ja auch mit einer Feststellbremse, oder mit Gegenstrom am Platz gehalten. Aber je nach Einsatz kann wegen der Reibungverluste (am Ende der Bremsung) auch das Kurzschließen reichen. ts
Grüß euch sorry das ich mich erst jetzt melde. Da ist ja schon einiges im gange hier ;-). Also find eure antworten recht interessant. In meinem Fall handelt es sich um einen DC-Gleichstrom Getriebemotor 250mA@18VDC Leerlauf. Funktionieren soll das ganze so: Am Motor ist ein Rotorblatt montiert. Dieses Rotorblatt steht genau unter einem Einwurfloch für Automatenbecher. Wenn der Becher im Annahmeraum steht, dreht der Motor d.h. Rotor bewegt sich, gibr Einwurfloch frei, becher burzelt runter und nach 360° bleibt Motor bzw. Rotorblatt wieder stehen. Abgenommen wird die Position des Rotors über eine auf der Antriebswelle des Motors montierte Scheibe mit einer Kerbe welche einen Mikroschalter drückt. Wollte es zuerst mit PWM lösen also schnell weg und dann langsam nähern bis Mikrosch. gedrückt ist aber muss doch einfacher mit ein bissl hardwareaufwand auch gehen, eben die kurzschlussvariante. Werd morgen mal die Schaltung wie Stephan sie mir eklärt hat aufbauen und testen. @Axel: das mit der Body-Diode versteh ich auch nicht ganz, sie ist ja so in Durchlassrichtung geschaltet oder?? Das sich bei einer Induktivität die Spannung umpolt weiß ich, da würde der p-Kanal MOSFET dann richtig gepolt werden aber im normalfall mhh?? mfg Brunni
18V, 250mA? Könnte man da nicht einfach einen L293D (oder dergl) nehmen, den Motor in einer H-Brücke betriebn (wo man ihn auch umpolen könnte). IMHO kann man die eine Brückenseite so schalten, dass sie konstant auf "Durchzug" gegen Masse steht, und mit der anderen Seite wird dann die Dreh- und Bremsbewegung gesteuert. Durch die (integrierten) Dioden wird die Motorspannung dann auf 0,7V im Ausschalt-Moment begrenzt. Wir haben sowas mal mit dem L298 (oder heisst das Ding L296? Die Schrittmotorendstufe halt; ich verwechsle die beiden immer; Pentawatt15-Gehäuse) für einen 24V-Maxon-Motor in einem Förderband benutzt. Das war einfach weniger umständlich als mit einzelnen Transen... Übrigens sollte man im obigen Aufbau (Ursprungspost) die Freilaufdioden nicht vergessen - dann halten die Bipo-Transen länger...
Hi Rahul, ja das mit dem L293 würde sicher eine elagante Methode sein, hab sogar einen L298 rumliegen (war aber gar net so billig ca. 7). nur hab ich mit dem ding noch keine erfahrung. Möchte trotzdem die trans. variante mal probieren, auch zwecks lerneffekt. @stephan: Deine MOSFET's sind auch nicht schlechte dinger Rds=0.02Ohm! aber auch nicht billig oda (RS-COmponents ca.8.50). Wenn der p-Kanal-MOSFET High ist dann sperrt dieser ok, ist mir klar. Aber was ist mit der integr. Schutzdiode, ist die dadurch nicht in durchlassrichtung geschalten??Ist dafür etwa deine externe Diode SB560 zum Schutz verantwortlich? Check da jetzt was nicht ganz. Was ist jetzt wenn ich statt des p-Kanal einen n-Kanal MOSFET nehme? im normalbetrieb sperr ich den also Gate auf Low. beim abschalten dann unteren MOSFET abschalten und den oberen n-Kanal auf High-->leitet und schließt Motor kurz. Wenn sich allerdings die Polarität beim abschalten undreht würde mir wieder Body-Diode leiten mhh, also auch externe Schutzdiode? mfg Brunni
Vielleicht kennst du diese Seite noch nicht: http://www.klaus-leidinger.de/mp/RC-Elektronik/Fahrtregler/index.html Da wird auch ein Motor gebremst...
Mir ist gerade noch ne Frage eingefallen: Mit welcher Spannung wirde der Motor betrieben? Die wurde im Ursprungsposting-GIF abgeschnittten. Im Regelfall besteht eine (halbe) H-Brücke aus komplementären Transistoren: der obere Zweig wird mit PNP-/P-Kanal-Transen bestückt und der untere mit NPN-/N-Kanal-Transen (immer wieder lustig, dieses Wort zu benutzen). Wenn man nur N-Kanal-MOSFET benutzen will, braucht man einen Highside-Treiber (@AxelR: "2A sind aber etwas wenig") mit Bootstrap-Beschaltung... Die Beschaltung von Klaus Leidinger ist eigentlich die gleiche, wie Stephans...
HI, hast recht, der Motorsteueraufbau ist der selbe wie stephans, nur verwendet hier der autor 2 parallele n-Kanal MOSFET zum bremsen. Wahrscheinlich ist es nicht so tragisch wenn die Body-Diode kurz leitet wenn die Motorspannung bzw. die Induktivität die Spannung beim abschalten umpolt. Brunni
zu H-Brücke. oben pnp Transisitor mit Emitter auf VCC und unten npn mit Emitter auf GND richtig??? Tschuldigung für die doofe Frage aber welche funktion genau hat so ein High-Side Treiber, wie gesagt arbeite diesmal das erste mal mit MOSFET's :-) mfg brunni
>zu H-Brücke. oben pnp Transisitor mit Emitter auf VCC und unten npn mit Emitter auf GND richtig??? korrekt! Highside-Treiber liefern die für den oberen Transistor notwendige UGS, damit der richtig durchschalten kann... Interessanterweise gibt es dazu zwei Übersichten im hiesigen Wiki... http://www.mikrocontroller.net/articles/Mosfet-%DCbersicht http://www.mikrocontroller.net/articles/Mosfet_Uebersicht
18V, 0,25A, Scheibe für Becher einmal um 360° drehen? Da fällt mir erstmal ein Relais mit (solidem) Umschaltkontakt ein, angezogen liegt Motor an 18V, abgefallen wird Motor kurzgeschlossen. Alles Andere halte ich in diesem speziellen Fall für Overkill... Wird die Ruhelage der Scheibe mit einem Mikrotaster überwacht (Ruhelage=offen), dann kann dieser das Relais ansteuern, das Teil fährt also nach einem Impuls selbstständig nach Hause. Ein (rundumlaufender) Scheibenwischermotor macht das übrigens genauso. Und das hat sich seit vielen Jahren millionenfach bewährt. ...
>Scheibe für Becher einmal um 360° drehen?
jetzt weiß ich auch endlich, warum die Automaten-Kaffee-Becher immer
einen so schönen runden Rand haben. Darüber werden die Becher mit Hilfe
eines Schneckenrades getrennt. Die Konstruktion würde mich
interessieren...
Da hier die Drehzahl und die Position zum Ausschalten immer gleich ist würde ich einfach den Mikroschalter etwas vor die 360° positionieren. Da der Arm bei jedem Ausschalten ja gleich lange weiterläuft.
Mahlzeit! Wollte zuerst auch ein relais verwenden aber diesmal haben mich eben die MOSFET's gereizt :-). Hab dann weil der Motor eben immer ein wenig nachdreht die Steuerscheibe ein wenig nachgedreht(wie Thomas schon vorschlug), dass der Motor eben,wenn er zum Stehen gekommen ist, immer genau auf der Pos. steht wo ich ihn haben will. naja dann hab ich mir eine Schaltung angesehen wo der selbe Motor mit der gleichen Scheibe drauf ist und da bleibt der Motor eben gleich nach dem Drücken des Mikrosch. stehen, jetzt hab ich mir natürlich gedacht:"WARRRRUMMMM?????" Darum eben mein POST an das Forum. Werd jetzt dann mal zwei MOSFET's (n-Kanal) aufbauen und gucken wie die sache aussieht. Möchte da nun so realisieren, dass ich den "Einschalt"-Mosfet über den µC einschalte, also µC schaltet OPtokoppler der schaltet MOSFET. Wenn der MOSFET schaltet werd ich über einen als Inverter geschalteten Transistor den "Kurzschließ"-MOSFET immer genau invertiert zum "Einschalt"-MOSFET betreiben sodass wenn der ON-MOSFET abschaltet, der Kurzschl.MOSFET einschaltet und umgekehrt. Was mir bedanken bereitet ist aber, dass eventuell beide kurzzeitig noch eingeschalten sind und somit ein hoher Querstrom fließt, oder brauch ich mir da keine gedanken machen??? mfg brunni
>Was mir bedanken bereitet ist aber, dass eventuell beide kurzzeitig
noch eingeschalten sind und somit ein hoher Querstrom fließt, oder
brauch ich mir da keine gedanken machen???
Doch, solltest du, sonst läuft dein Motor wegen fehlender Transen nicht
mehr an...
Bring doch einfach etwas mehr Reibung ins System. Dann bremst der Motor schon ganz von alleine. Auf die Winkelsekunde kommt es ja wohl nicht an. Und wenn es ganz genau werden soll, dann hat sich noch immer ein mechanischer Anschlag bewährt. (Duck und wech) Oliver
Sorry für das die 2-Fachausführung meines Textes, meine Internetverbindung hängt oft. @Rahul: Genau! Ein Motor dreht eine Reihe kleiner Zahnräder die im kreis montiert sind. Diese kleinen Zahnräder haben Stirnseitig eine schräge nach unten verlaufende Kante welche sich zwischen 2 Becherränder und drückt den unteren Becher somit in die Ausgaberutsche leitet Wenns dich genau interessieren sollte kann ich dir genau ein paar unterlagen mailen ?! mfg brunni
mechanisch würd ich den motor schon genau zum stehen bringen, bräuchte ja nur die steuerscheibe ein wenig verdrehen das sich der Motor in die richtige pos. ausdreht. Mich interessiert halt nur wie man sowas schaltungstechnisch löst.
so hab jetzt mal die schaltung aufgebaut. also n-Kanal-MOSFET schaltet Motor ein (Gate mit 1k auf GND)wenn Gate auf VCC. Gleichzeitig wird der Kurzschließ-MOSFET hochohmig. Wenn ich nun VCC vom Gate des einschalt-MOSFET weg nehme, wird dieser hochohmig und der Kurzschließ-MOSFET sofort niederohmig, ABER: am Oszi kann ich duetlich sehen wie die Motorspg. schlagartig richtung GND springt, in den letzten ms aber klingt die Spannung wieder so e-förmig ab. Warum??? Man merkt dirkt wie der Motor abgebermst wird und dann noch einen kleinen Ruck vorwärts dreht, eben genau da wo die Spannung dann abklingt (so ab ca. 5V und 250ms lang). Hat da wer ne leicht verständliche Antwort?? mfg brunni
hab soeben auch bemerkt das der einschalt n-Kanal MOSFET jetzt ziemlich warm wird!
Und das ohne Highside-Driver? "Warm" hat als Auslöser die Möglichkeit, dass der MOSFET (auch "BUZ" nach BUZ11 etc. genannt) nicht komplett durchschaltet und somit der Kanal noch einen grösseren Widerstand hat, was zu einem Spannungsabfall und einen Leistungsabfall mit anschliessender Erwärmung führt. Die Gate-Source-Spannug sollte schon eine nette Grösse haben, damit der BUZ richtig durchschaltet. Da kann es sein, dass die 5V noch nicht reichen...
@Brunni, IRL3803 hat nicht 0,02 Ohm sondern 0,006 Ohm. 0,02 bei 40A .......AUA !!!! Unakzeptabel !! Der kostet bei Nessel aber auch nur ca. 1 EUR !! Bei Reichelt gibts den auch für 1,15 RS und Farnell nehme ich nur im Notafll !! Aber in Deinem Fall würdest du "Perlen vor die Säue werfen" mit den FET. Da gibts kelne. In der Rubrik Markt hatte jemand kleinere LL FET übrig. So denn, lass drehen
hab soeben an der Gatespg. eine 5V spannung gemessen obwohl ich das Gate mittels Transistor(Optokoppler) auf 18V donnern müsste.Da ist dann natürlich das Rds groß und der Fet schaltet nicht komplett durch. hab den MOSFET mal gegen einen neuen ersetzt und jetzt funktioniert das einschalten wieder. hab irgendwie den MOSFET geschossen beleidigt :-( Welchen vorteil bietet jetzt stephans Kurzschluss-p-Kanal MOSFET gegenüber der Variante mit dem n-Kanal?? Auf klaus-leidinger's Homepage wird z.B. auch ein n-Kanal MOSFEt verwendet. Im Prinzip müsste es doch so wie ich es geschildert habe funktionieren oder??
Bei Ugs von 18V wundert mich das auch nicht. Das ist die absolute Schmerzgrenze für MOSFET. Daher am Gate bei vielen Schaltungen ne Z-Diode mit 18V drin. Deine Spannung ist nicht stabiliert, daher nur ne Frage der Zeit bis der nächste kommt.!! Begrenze Ugs auf 13V. Das reicht Dicke !!! auch für BUZe bei LL FET wie 3803 reichen 5 Volt Ugs. Sind eben "Logic Level" FET.
achso... hab mir gedacht da im datenblatt Ugs_max=20V steht würde das noch i.O. gehen, naja aber gut zu wissen! Also entweder z-Diode (oder nen Spags.teiler) vorm Gate müsste ok sein. Hab jetzt mals kurz die schaltung skizziert (ohne Ugs momentan zu begrenzen, mach ich aber noch) mfg brunni
20 V oder 18V...... Ich habe die 18 immer im Hinterkopf. Dann passiert nichts !!!! Aber Du hast ja ne Rohspannung und wenn das 230V Netz mal hustet.....
wie gros ist die Spannung am T2 zwischen PIN 1und 3, wenn der Motor sich dreht? wie gros ist die Spannung am T2 zwischen Pin1 und 3, wenn der Motor bremst? Der T2 kann garnicht richtig durchsteuern, weil die SpannungsDIFFERENZ zwischen PIN1 und 3 nie Ugs erreicht. Nur manchmal kurz. Nämlich zu dem Zeitpunkt, wo der motor noch dreht und an seinem linken Anschluss die Spannung niedriger ist, als am rechten Motorpin. Spannungen werden idR gegen Masse gemessen. Das ist richtig. Aber U_gs eben nicht gegen Masse, sondern von "G" gegen "S" halt. Daher U_gs und nicht U_g. Mwerkst Du , worauf ich hinaus will? Viele Grüße AxelR.
Hi Axel, Jauu da hast du recht, shit hab jetzt mal gemessen und du hast recht Ugs ist grad nur ganz kurz beim Abschalten da. Ojeee. Spannung Ugs während dem Drehen =0V und beim Abschalten kurz so um die 5V herum dann wieder 0V. Hab jetzt mal zum Schutz einen SPannungsteiler vorm gateeingang gebaut um die Spannung herabzusetzen (2x1k Widerstände also U/2) um nicht den MOSFET nochmals zu killen. mhhhh was schlägst du mir nun vor? bin momentan ratlos :-( mfg brunni
mhh versteh ich das jetzt richtig: Also während dem Betrieb liegt ja Source von T2 auf Masse. So wenn nun der T1 sperrt ist momentan noch T2-Source negativer als T2-Gate aber nur kurz, weil der Motor dann die polarität wechselt und die Gate-Source Spannung zu niedrig ist um surchzuschalten. Wenn ich jetzt aber die Freilaufdiode einbaue die ich vergessn hab einzuzeichnen begrent die mir ja die Spannung auf ~0.6V oder? Brunni
wenn ich nun einen p-Kanal MOSFET verwende wie stephan würden die Potentiale ja passen oder, nur für die Body-Diode würds vielleicht ein wenig schmerzhaft werden mhh.........
warum, beim P-kanal sitzt die Anode an Drain nicht an Source !!! Die Diode ist verdreht drin. Muß ja auch !!!
ja schon aber wenn der untere MOSFET leitet liegt der Source anschluss dann nicht auf GND und Drain an +Akku oder?
ok wenn ich mir das was ich nun geschrieben habe durchlese kenn ich mich selber nicht mehr aus :-). Also nochmal. Wenn die ON-MOSFET's leiten, dann hat Source des Kurzschließ-MOSFET's ja ~GND oder? und Drain aber +AKKU, also wird da nicht die Body-Diode leitent, weil Drain ja neg. als Source sein muss bei p_Kanal????? brunni
Hallo zusammen. sowas muss man aufmalen Schritt für Schritt. Spätestens nach einem MaiBier sieht sonst niemand mehr durch :-))) Am besten, Du malst die BodyDiode immer mit in deine Schaltung ein. Ich kann ja mal schmökern, ob ich was für dich zum nachbauen habe. Etwas kenne ich mich glaube aus... Einen P-Kanal hast Du sicher gerade nicht zur Hand, oder?
Hi Axel, nö leider nicht, war so schlau und hab mir nur n-Kanal MOSFET's besorgt :-(
Na, dachte ich mir... ich geh vorher noch eine rauchen :-) Eine Idee habe ich schon gg mal sehen, was die anderen dazu sagen. Im Grunde wurden ja schon viele richtige Ansätze gezeigt. Bis gleich.
So in etwa vom Prinzip :-) Ich geh davon aus, das der Motor erstmal eine kleine Weile läuft. Smit kann sich C1 (oben der 1uF) über die Diode mit den 18Volt aufladen. Soll der Motor stehen bleiben, liegt genau diesem Kondensator jetzt auf die Betriebsspannung in Reihe. Habe ich versucht, im rechten bildausschnitt mit einem Pfeil zu kennzeichnen. Da der obere Mosfet zum Ansteuern ja die diskutierten Ugs von minimal5 Volt braucht, bekommt er diese nun vom Kondensator. Dessen Spannung schaltet sich mit der Betriebsspannung quasi in Reihe. Die Abschaltung der Mosfets ist nicht optimal in meiner Schaltung. Aber zum spielen sollte es erstmal reichen. ich habe auch nicht ausgerechnet, wie lange die Ladung im Kondensator reicht. Zum bremsen sollte 1uF aber reichen. schimpft sich "Bootstrap" schaltung. Über die Bedeutung dieses Wortes lasse ich mich jetzt mal nicht aus, kommt irgentwo von Baron Münchhausen (mit den Stifeln aus dem Sunmpf ziehen, oderso). hat also nichts mit Boots und Strapsen zu tun .-)) Aber auch hier könnte man mal googlen.Prost Axel Muss kurz weg
Hi Axel :-) WOW, RESPEKT! Wie schafft man es,sich sowas auf die schnelle aus dem hirn zu ziehen, ich glaub da brauch ich nach jahre um jahre wenn überhaupt ;-). Im ersten Augenblick hats mich schon sehr erschreckt :-) aber ich probier mal das ganze wiederzugeben: Also wenn ein Low kommt bleibt BC548 gesperrt, d.h. Es fließt strom über D3 nach R1&R2 zu R8 auf Masse ab. Es bildet sich also ein Spannungsteiler und es fallen am Gate ca. 11.5V an. Die Zenerdiode schützt vor zu hoher Gate-Source Spannung. Die Widerstände begrenzen im Zener-Falle auch den Strom durch die Diode. Der untere MOSFET leitet also und legt den Motoranschluss auf Masse. Jetzt wird der obere Kondensator auf ca. 17.5V (wegen diode) aufgeladen. kommt am BC548 jetzt ein High an so leitet dieser und der untere MOSFET liegt ca auf GND. jetzt liegt an der Basis des pnp-Transistors ca. 24 (Spanungsteiler) gegen Masse gemessen. somit ist die Basisspg. geringer als Emitter (30V) und dieser pnp-Trans. wird leitend. der wiederum hebt das Gatepotential des oberen MOSFET's an und dieser wird leitend da Ugs ca.11V. und legt die den Motoranschluss auf 18V. wo ich momentan net ganz durchblick ist wie das mit der reihenschaltung von Betriebsspg. und Kondendsator ist.Wahrscheinlich durch das Umpolen der Motorinduktivität?? Kannst du mir das noch erklären wie die 30V zustande kommen. mfg brunni
wie funktioniert dann aber diese schaltung: http://www.klaus-leidinger.de/mp/RC-Elektronik/Fahrtregler/index.html der autor verwendet da halt einen eigenen Treiberbaustein aber wird hier den gewährleistet das die Spannungsdifferenz genug beträgt wenn der Motor die Spannung umdreht. hab ich da nicht das selbe problem wie in meiner schaltung das nur kurz wenn der Motoranschluss noch niedriger ist als Gate leitet und dann die Spannungsdifferent nicht mehr ausreicht?? mfg brunni
Hab mal im forum ein wenig nach H-Brücken gesucht... mhhhh wenn ich nun so ne H-Brücke aufbaue oben pnp unten npn, wenn ich nun die basis des oberen pnp fix auf Masse gebe dann kann ich mit den 2 rechten Transen ja ein/aus schalten oder also unterer npn auf High und Motor dreht und zum stoppen oberen auf Low, könnte also die Basis des oberen und unteren direkt verbinden es schaltet immer nur einer ein, den linken unteren Trans. könnte ich mir dann ja sparen den Drehrichtungsänderungen brauch ich eh nicht. Nur wie schaut das dann mit der Schaltzeit beider rechten Transen aus, sind mir die dann kurzzeitig beide leitend??? mfg brunni
oder noch einfacher ne halbe H-Bridge, bin momentan vor lauter schaltungsvorschläge schon ganz verwirrt, ne halbbrücke wie am Anhang aus nem anderen Beitrag(http://www.mikrocontroller.net/forum/read-1-7037.html#new) müsste doch gehen oder, dabei kann ich beide Gate's doch miteinander verbinden, High-->n-Kanal schaltet, motor dreht sich,LOW-->n Kanal sperrt,p-kanal schließt kurz. Zenerdioden müssen halt für meine Spannung bemessen sein. mfg brunni
natürlich tritt hier wieder das problem auf das der eine noch ein paar nS braucht um zu sperren der andere aber schon aufmacht, beide leiten und ein hoher querstrom fließt mhhhh.... brunni
Du kannst ja Sorgen haben. nS..... bei Motoren....... Das sind ja schon Gatterlaufzeiten bei TTL. Dann nimm doch nen TC oder MC die machen das schon. Die schalten so brachial, da springt warscheinlich der Motor von der Scheibe. Probieren und lernen. nS bei einem Automaten der Becher ausgibt... Kommt mir irgendwie Trollig vor. Die meisten der hier gezeigten schaltungen arbeiten sei vielen Jahren im täglichen betrieb. Die schaltungen der fahrtensteller für RC Modellbauer haben da mit ganz anderen strömen und Spannnungen zu tun. Die gehen doch auch. Also löten, testen, lernen und Qualm gehört hin und wieder auch dazu. Hatte mal nen invertierenden MC statt nem nicht invertierenden bekommen, da ging Bremse und StellFet gleichzeitig durch. NATÜRLICH war nen großer voll geladener Akku dran !!! Und wenn 2,5 qmm High Flex Litze heis werden..... was passiert da ??? tu was !!
naja meinte das wenn die MOSFET's langsam umschalten fließt ja lange ein Kurzschlusstrom von VCC nach GND (hängt zum einem ja ab wie schnell die Gatekapazität umgeladen wird), wie lange nun ein BU11 genau zum schalten braucht weiß i grad nicht. die schaltung im anhang (http://www.mikrocontroller.net/forum/read-1-7037.html#new) müsste ja für meinen zweck reichen, also eine halbbrücke,oder??? darf ich nun die 2 MOSFET's gleichzeitig ansteuern wegen dem kurzzeitigen querstrom? Motor wird ja nur "wenig" geschalten brunni
Der Herr Henning hat nur nicht verstanden, worum sich's momentan dreht. Zeitversetztes Schalten ist sehr wohl angesagt! Das kann man entweder durch geschicktes Verteilen von Dioden und Kondensatoren auf der Schaltung erreichen, oder Du schaltest die beiden MOSFETs jeweils mit einem eigenen Port des Prozessors.
Hallo Christian. du hast recht. mittels µC umschalten wäre sicherlich die einfachste lösung aber mich würde speziell die Hardware-Lösung interessiern. Wie würdest du ein einfaches zeitverzögertes Umschalten raelisiern? den Kurzschluss-MOSFET langsamer durchschalten also die Gatekapazität langsam umladen ist ja auch nicht vorteilhaft da der MOSFET dann wieder ziemlich warm wird beim Schalten ..... gar net so einfach einen Motor schnell zum Stehen zu bringen,wär hätte das gedacht ;-) mfg brunni
... Wie schafft man es,sich sowas auf die schnelle aus dem hirn zu ziehen, ... Das agt man wohl Inselbegabung zu. Keine Angst, geradeaus laufen kann ich trotzdem, soo schlimm ist es dann auch wieder nicht mit de Inselbegabung. Dafür kann ich keine Gleichungen umstellen. Das macht dann Excel :-)) Zu deinem Becherdosierapparat: Du schaltest gerade ein einziges Mal pro Kaffee den Mosfet um. Die Schaltung, welche Du aus dem anderen Thread zitierst, arbeitet mit einem P-Kanal MOSFET, den Du (noch) nicht hast -. Du kannst Dir nun überlegen, ob Du Dir einen PMOS bestellst ( zB.IRFR5303) oder einen IR2184. Wenn Du am Wochenende noch was basteln willst, OHNE was zu bestellen und Du brechtigte "Angst" vor Querströmen hast, rate ich Dir dafür zu sorgen, das beide Mosfets (Ich beziehe mich mal auf meine Schaltung mit den zwei N-Kanal) schnell abschalten und relativ langsam einschalten. dazu kann man erstmal den GateVorwiderstand größer machen und mit einer Diode überbrücken, die beim abschalten leitend wird. Ist aber Murks, da der Mosfet beim einschalten durch den großen GateVWiderstand langsam durch den linearen Bereich fährt. Sollte bei 300mA aber kein Problem sein. Besser ist - diskret aufgebaut, es steht ja immernoch der IR2184 zur Auswahl - die Kombination GateVorwiderstand||Diode/Gatekapazität durch eine RC-Dioden Kombination zu ersetzen und ein Schmittttrigger zB.40106 (3x||) vor die MOSFETS zu setzen. Das wäre eigentlich schon alles. Wenn Du aber sowieso nichts im Haus hast und alles bestellen müsstest, dann empfehle ich Dir einen IR2183, einen IR2184, einige IRF5305 und einige IRLR2905 bei Angelika zu bestellen. "4Neue, kostet doch nicht die Welt". Motor schnell abbremsen errinnert mich an das Gokart, welches mit knapp 80Sachen kurz vor der Wand der Tengelmanntiefgarage zum stehen kommen musste (UNBEDINGT). Kennst Du diesen Thread? Dort kannst Du Dir vlt. etwas reinziehen, was dich weiterbringen könnte. Allerdings ist das dort alles eine Nummer größer.(120Volt@60-100A). Mal sehn, vlt. mal ich noch was auf... Gruß AxelR:
Kann der Brunni vlt. nochmal zusammenfassen was zur Verfügung steht. Da das sowieso nur von akademischen Interesse ist erzähl mal was über die Zutaten. Dann kann MC Gyver (oder so) zuschlagen. Was ich bisher weiß: - Nur n-Kanal Mosfet (dicke Dinger) Anzahl? - irgendein Endschalter - Motor mit Getriebe, der eine Förderscheibe dreht - 300mA Stromaufnahme an 18V Ist Kleinkram vorhanden, wie Standardtransen, Widerstände, Dioden und/oder Z-Dioden, und so weiter? Wie erfolgt die Ansteuerung. Vielleicht können auch die Anderen etwas zur Ergänzung betragen. ts
Ach ja, soll der Motor innerhalb der Stellung " Endschalter gedrückt" stehen, oder wird der Schalter überfahren? Erfährt auch die Ansteuerung davon, dass der Endschalter gedrückt ist/war, und ab wann darf wieder ein neuer Zyklus beginnen? ts
...was nicht eningebaut wird geht nicht kaputt.... immer dieser HighTec-Wahn
Hallo zusammen, sorry das ich erst jetzt schreibe aber war heute unterwegs. Also zur verfügung stehen momentan meherer n-Kanal FET's, wenns jedoch mit p-Kanal einfacher zu realisieren wäre (vielleicht Halbbrücke n-Kanal&p-Kanal???) kann ich mir auch p-Kanal MOSis bestellen. Der Motor kann ruhig den Endschalter überfahren hab da noch ein paar mm Spiel. Genau es handelt sich um einen Getriebmotor der ein Rotorblatt dreht. zusätzlich ist an der Motorwelle noch ein Scheibe montiert welche eine kleine "nase" an einer kante hat die eben den mikroschalter beim vorbeifahren kurz drückt. Die Schaltung soll von der Stalleung schon was mitbekommen den der MS Zustand wird mittels µC eingelesen obwohl dies eigentlich nicht zwingend erforderlich ist wenn ich davon ausgehen kann der Motor bleibt wirklich da stehen und dreht nicht die ganze zeit herum ;-) Was is eigentlich mit dem Vorschlag einer halben "H"-Brücke also oben p-Kanal-Mosi unten n-Kanal-Mosi, Mittelpunkt zu einem Motoranschluss anderer Anschluss an VCC?? oiso meine herrn vielleicht hat ja noch wer ne idee!
ich habe schon verstanden worums geht. Aber wir nehmen MCU. Erst Pin 1 aus ( Motor aus ) und dann Pin 2 ein ( Bremse an) Nimm einen MC oder TC MOSFET Treiber fütter einen Eingang mit deinem Startsignal und der andere bekommt das Signal über ne NPN Transe invertitert. Woila Man kann sich das Leben aber auch Schwer machen.
Hi Axel, hab deine Antwort erst jetzt gesehen. Wow sind ja einige saxhen die ich mir da zulegen muss. vielleicht werd ich da doch nen MOSFET-Treiber den stephan vorschlug verwenden und den mittels µC steueren. Wenn du jedoch noch ne andere schaltung hättest und es nicht allzu viel arbeit ist diese ins schematic programm zu zeichen wäre ich sehr dankbar, möchte ja auch ein bissl was dazu lernen bei der ganzen sache und sehen wie das die profi's eben so realisieren. Hab aber bis jetzt ja schon sehr professionelle antworten bekommen und möchte mich dafür mal bei allen leuten bedanken die mir so zahlreiche beispiele geliefert haben. mfg brunni
Grüß euch, so hab letzte woche mal ordentlich bestellt (MOS-Treiber, p-Kanal MOSFET's, TC4427) um meinen DC-Motor beim abschalten ordentlich abzubremsen. Hab mir mal zuerst eine halbe H-Brücke aufgebaut, also oben p-Kanal unten n-Kanal. Gate's zusammen mit 500Ohm auf GND, Mittels Optokoppler schalte ich dann auf ca. 15V. Jetzt tritt ja das Problem auf, dass ich mit dieser Schaltungsanordnung einen hohen querstrom habe weil beide MOSi's beim Schalten leiten. Hab daher die Gatekapazität des p-Kanal Mosis erhöht (parallel-Kondi). Jetzt funktioniert das ganze eigentlich recht gut, MOsis werden nicht heiß. Gut bei PWM würden die mir sicher abrauchen. Trotzdem versteh ich das nicht ganz. Beim Abschalten ist die Gatekapazität des n-Mos-MOSFET's schneller entladen als die des p-Kanal da die ja größer ist. also es leiten nicht beide Mosis für den Umschaltvorgang. Beim Einschalten aber ist ja der n-Kanal wieder schneller als der P-Kanal, also der p-Kanal leitet noch während der n-Kanal aber auch schon leitet--> Kurzschlussstrom. Trotzdem funktioniert's ??!!! Wieso? Entferne ich aber meinen Gate-Parallel-Kondi des p-Kanal Mosis habe ich nen Kurzschluss beim Schalten, weil eben beide leiten. Wieso hab ich mit der Parallelkapazität jetzt kein Problem mehr beim ein&ausschalten ??? Es freut mich zwar aber möchte es gerne auch verstehen. brunni
Schade, dass Du Dir keinen IR2184 bestellt hast. Dort hättest Du deine BUZe drannhängen können und gut wärs gewesen. Der Treiber schaltet von Hause mit "Pause" die beiden Transistoren. Nun gut - überbrücke den GateVWiderstand mit einer kleinen Diode (Balken vom Transistor weg).. dann entlädt sich die Gatekapazität sehr schnell und der Transsitor sperrt sehr schnell. Bei P-Kanal genau andersrum: Diode über den GateVwiderstand mit Balken zum Gate hin. .... .Gate mit 5K gegen GND.Mittels Optokoppler schalte ich dann auf ca. 15V. .... Der Pmos wird über den 5K eingeschaltet. das dauert! Der Nmos wird über den 5K ausgeschaltet. das dauert! Hier fliesst den Querstrom :-(( Beim "drauflegen" der 15V vom Optokoppler siehts etwas besser aus. Dein Pmos wird nun schnell "hochgezogen" und sperrt entsprechend schnell. Der Nmos bekommt vom Transistor im Optokoppler seine 15V und leitet ziemlich schnell. Wobei ziemlich ziemlich relativ ist, da der Optokoppler sicher auch schnarchlahm sein dürfte und der Transistor im OPtokoppler selbst vlt. max.100mA aufm mal kann. Ich glaub, ich mal Dir da mal was auf, oder? kannst mir ja ne email schreiben... Viele Grüße AxelR.
Hi Axel, zu deiner beruhigung, habe den von dir empfohlenen IR2184 !!! Keine Angst :-) bin schon auf nummer sicher gegangen ;-) ahhh deine Idee mit den Dioden ist genial. Verstehe ich das nun so richtig, dass wenn nun der Optokoppler 15V anlegt, der p_Kanal Mosi durch die Diode die in Durchlassrichtung liegt schnell geladen wird (überbrückt quasi den Widerstand dadurch höherer Ladestrom) und die n-Kanal Gatekapazität wird langsam über den Widerstand geladen. Beim Abschalten ist dann genau andersrum, N.Kanal Diode in Durchlass und p-Kanal in sperrrichtung. Versteh ich das so richtig???? mfg brunni
Bitte melde dich an um einen Beitrag zu schreiben. Anmeldung ist kostenlos und dauert nur eine Minute.
Bestehender Account
Schon ein Account bei Google/GoogleMail? Keine Anmeldung erforderlich!
Mit Google-Account einloggen
Mit Google-Account einloggen
Noch kein Account? Hier anmelden.



