Hallo Leute, bin gerade mit dem Löten einer USB/Seriel-Platine fertig geworden, FT2232, beim anschliessen an dem PC, wird nach dem Treiber gesucht, ích gebe den richtigen Pfad von dem FTD2xx.sys ein,instaliert aber nichts, und zeigt Fehlermeldung, kein Treiber gefunden!! an was könnte es liegen??? Gruß
Es wird nicht nach *.sys, sondern nach *.inf gesucht ... Mit *.sys alleine wird Windows nicht glücklich. Aktuellen Treiber verwendet? Das hier http://www.ftdichip.com/Drivers/D2XX.htm#NoteOnWindowsXP gelesen? Willst Du wirklich die D2XX-Treiber verwenden?
welche Nachteile hats denn? mit dem VCP gehts es leider auch nicht!!!: "es konnte keine zutreffende Software gefunden werden"!! obwohl ich die richtigen Treiber runtergeladen habe. könnte es an meiner HW liegen?
Poste mal deinen Schaltplan. Was für eine Konfiguration hast du in das EEPROM geschrieben?
ins EEPROM habe ich noch nichts geschrieben!! mit MProg kann ich noch nichts laden, da das Gerät gar nicht erkannt wird!!
das Problem bei mir ist, daß das PWREN# auf VCC bleibt und nicht nach Masse geht, aber wenn ich kurz auf 0 lege, dann funktioniert's! an was könnte es liegen?
als Mosfet: SI4925DY. das problem ist das das PWREN# auf high bleibt, ziehe ich ihn kurz auf masse, läuft dann alles bis zum nächsten Mal!!
Ich denke der RESET Pin vom FTDI ist nicht richtig verdrahtet. Der muss an die VCC, die vom USB Bus aktiviert wird. (also zwischen USB und Mosfet) aber sorry ich kanns nicht richtig erkennen, und ich denke anderen geht es auch so..... Ansonsten: Guckst Du Dir eigentlich selber mal die Bilder an die Du postest ? Normalerweise ist das eine Frechheit zum Lesen und würde von jedem einfach abgelehnt sich weiter damit zu befassen. Also bitte: Screenshot mit Irfanview, im gif-Format abspeichern oder Eagle Files im zip-anhängen. Gruß Sven
sorry für die Bilder!! das mit dem reset hast du schon recht, aber das PWREN# bleibt immer noch ein Problem.
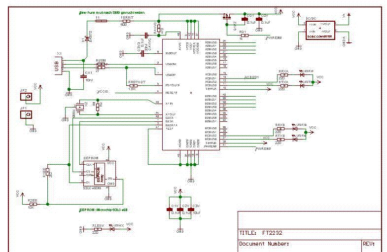
Also jetzt konnte ich mir ja mal ein Bild machen. Aber bist Du Dir sicher was Du da gemacht hast, weil: Du hast grundsätzlich ein Aufbau nach Figure 12. (ds2232l_15.pdf) das bedeutet das Deine Schaltung durch den USB versorgt wird. Deswegen verstehe ich das ganze mit dem DC/DC Konverter nicht so recht. Wenn Du also den Teil nach dem FTDI mit Spannung aus einem Konverter versorgen willst, müsste auf jeden Fall Figure 9 angewendet werden. Gruß Sven
Ok, mein Denk-Fehler der DC/DC Wandler treibt die Optokoppler. Aber zurück zum Reset-Pin vom FTDI. Hast Du das kurz umgebaut sodas der Reset-Pin zwischen USB und Mosfet liegt ? Ich behaupte das dort das Problem liegt, weil dann der FTDI sich nicht gescheit resetten kann wenn Du ihn an den USB anklemmst. Folge dürfe dann sein, das das PWRENABLE vom FTDI nicht richtig angesteuert wird. Also versucht ? 2. Was ist mit dem Quartz oder mit dem Resonator ? Hast Du den Probehalber mal gegen einen Quartz getauscht ? Nur das der nicht auch den sauberen Start verhindert. Hatte mal so einen Effekt..... Gruß Sven
das Reset-pin war ja falsch, habe es neu beschaltet. Quarz liefert suaber die 6MHzh. Nach ein Paar Messungen habe festgestellt, daß beim Senden: an TX: VOH= 4.34 und VOL= 1.3V?? VOL sollte doch auf ~0.1V runter? so reagiert mein optocoupler fast nicht!! und das macht mir noch Kopfschmerzen!
1. Also bitte: Kannst Du jetzt mal sagen, ob das Problem mit dem Mosfet und dem PWR_ENABLE gelöst ist, nachdem Du RESET vom FTDI umverdrahtet hast ? 2. An welcher Stelle sind Deine Messpunkte VOH und VOL ? Bitte dann mal aktuellen Eagle-Schaltplan und Position angeben so wie (3.0 4.7) Also so macht das keinen Spass, weil man überhaupt nicht weiss, ob die anderen Probleme jetzt gelöst sind.... und man keine genauen ANgaben bekommt.... mann oh mann!!!!
also erstmal vielen Dank für deine Antworten, obwohl ich manchmal ja "dumme" oder undeutliche Fragen gestellt habe. -Neuer Schaltplan ist angehängt. -das mit dem PWREN' habe ich einfach getrennt und Gate-Eingang vom Mosfet zu Masse. -ich messe bei den Pins: ADBUS0(TX),BDBUS0, vor sowie nach den Optocoupler: vor den Optocoupler: High -> 4,3V, Low -> 1,3V (bei Rein(opto) = 200), so reagiert der Optocoupler auch nicht udn bleibt sein Ausgang auf 4,3V, denke weil der Strom(If) nicht groß genug ist!! so habe ich mit mehreren Widerstände probiert: von´70Ohm bis 560 Ohm, hat der Opto trotzdem nicht reagiert!! das ist der jetzige Zustand: nichts geht!!!!!
Bitte melde dich an um einen Beitrag zu schreiben. Anmeldung ist kostenlos und dauert nur eine Minute.
  
  Bestehender Account
  
  
  
  Schon ein Account bei Google/GoogleMail? Keine Anmeldung erforderlich!
Mit Google-Account einloggen
Mit Google-Account einloggen
  Noch kein Account? Hier anmelden.

