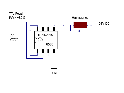
Hi, ich versuche gerade meinen HP 7470A wieder flott zu machen. Nachdem ich ein die zwei Sicherungen ausgetauscht habe funktioniert er soweit auch wieder. Bis auf den Hubmagnet, der den Stift auf- oder absetzt. Da tut sich einfach nichts. Angesteuert wird er von einem "Ding" im DIP-8 Gehäuse. Die Beschaltung habe ich in Paint verdeutlicht. Auf dem "Ding" steht "1820-2715" und unten drunter befindet sich eine eingekreiste "2" gefolgt von "8528". Das könnte das Herstellungsdatum sein :). Mit dem Oszi habe ich messen können dass an Pin 2 und 7 ein PWM Signal mit TTL Pegel anliegt wenn ich die Taste für "Stift runter" drücke. Pin 1 und 8 führen 5V, ich schätze das ist die Betriebsspannung. Pin 4 liegt auf GND und Pin 3,5 und 6 sind miteinander verbunden und führen zum Hubmagneten und von dort aus zu 24V DC. Wenn ich es richtig verstehe könnte man das DIP-8 "Ding" durch einen Logiclevel N-FET ersetzen... wenn es wirklich nur den Hubmagnet auf GND zieht. Google jedenfalls hat mir nicht geholfen ein Datenblatt oder wenigstens eine Info über das Bauteil zu finden. Vielleicht habt ihr eine Idee? Grüße, Marco
Danke Stephan für den interessanten Link! Leider gibt es das Bauteil in dieser Liste nicht :(
Willste mein 7475? Ich weiß nicht, ob der noch komplett geht, das Hubteil sollte aber doch. Cheers Detlef
ja den 7475 konnte man noch "frustrieren" wenn man wähernd er gerade plottet noch einen zusätzlichen Stfit in die "Garage" einsetzt, probiert er beim nächsten Stiftwechsel alle Parkplätze durch und findet keine freie dann schmollt er...
Hallo Detlef, das wäre natürlich spitze! Auch wenn er nicht mehr 100%ig geht gibt es mit Sicherheit noch Teile die ich gut gebrauchen könnte um wenigstens wieder einen funktionierenden Plotter zu haben :) Du kannst mich ja mal anmailen (marco.v@gmx.de) wegen Versand oder Abholung falls du in der Nähe von Köln wohnst :) Grüße, Marco
Bitte melde dich an um einen Beitrag zu schreiben. Anmeldung ist kostenlos und dauert nur eine Minute.
Bestehender Account
Schon ein Account bei Google/GoogleMail? Keine Anmeldung erforderlich!
Mit Google-Account einloggen
Mit Google-Account einloggen
Noch kein Account? Hier anmelden.
