Hallo, für ein neues Layout möchte ich einen PIC18 oder PIC32 mit 3,3V Versorgungsspannung verwenden. Als Programmiergerät wird das PICKIT3 zum Einsatz kommen. Die geniale Funktion „Programmer to Go“ wird dann auch für spätere Firmware Updates im Feld oder auf Lager verwendet. Jetzt möchte ich ermöglichen, dass Updates mit oder ohne externe Versorgungsspannung des Gerätes möglich ist. Da der PICKIT3 nur einige mA auf dem 3.3 V Versorgungspin liefern kann, wäre er überlastet, wenn er die gesamte Schaltung mit 3.3 V versorgen müsste. Ist es in so einem Fall üblich, die Versorgung der MCU über 2 Schottky vom Rest der Schaltung zu entkoppeln ? D.h. Die MCU kann vom Pickit oder dem Spannungsregler on Board versorgt werden. Hierdurch würde aber auch die Versorgung im normalen Betrieb um 0.3 V reduziert. Hat das negative Folgen für interne und externe Clamping Dioden für Analogeingänge ? LG Dirk
@Dirk F (Gast) >Ist es in so einem Fall üblich, die Versorgung der MCU über 2 Schottky >vom Rest der Schaltung zu entkoppeln ? Kann man machen. >Hierdurch würde aber auch die Versorgung im normalen Betrieb um 0.3 V >reduziert. Sicher. >Hat das negative Folgen für interne und externe Clamping Dioden für >Analogeingänge ? Die Klemmspannung ist dann halt um 0,3V niedriger.
Dirk F schrieb: > Ist es in so einem Fall üblich, die Versorgung der MCU über 2 Schottky > vom Rest der Schaltung zu entkoppeln ? Ja Prinizipiell ginge das schon. Du verlierst halt über die Schrottkies Spannung, musst Du welche nehmen mit geringem Uf. Wenn dann der ADC (is da einer drinnen) verwendest und die VCC als referenz verwendest wird das sehr unschön da die Spannung dann mit dem Strombedarf schwankt. Schaltung halt mal überdenken was da passiert wenn die 3,3 V nur noch 2,9 oder 3,0V sind. Bessere Idee: vor einem 3,3V LDO die Diodenweiche einbauen. rgds
6a66 schrieb: > Bessere Idee: vor einem 3,3V LDO die Diodenweiche einbauen. OK, also dann 2 LDOs. Einer für die MCU und einer für den Rest. Hört sich gut an. Verträgt denn ein LDO rückwärtige Spannung, wenn ich mit dem PICKit3 versorge ?
6a66 schrieb: > Bessere Idee: vor einem 3,3V LDO die Diodenweiche einbauen. Der Programmer liefert aber nur 3.3V. Dirk F schrieb: > Verträgt denn ein LDO rückwärtige Spannung, wenn ich mit dem PICKit3 > versorge ? Könnte auch vom unbekannte LDO abhängen.
HildeK schrieb: >> Bessere Idee: vor einem 3,3V LDO die Diodenweiche einbauen. > Der Programmer liefert aber nur 3.3V. Hmmm ich bin doch bestimmt nicht der Erste, der von diesem Problem steht. Gibts ne fertige Schaltung hierfür ?
Dirk F schrieb: > D.h. Die MCU kann vom Pickit oder dem Spannungsregler on Board versorgt > werden. Für das PicKit ist es kein Problem, wenn die Schaltung von extern versorgt wird. Du brauchst keine Dioden. Du musst nur deaktivieren, dass das PicKit das Target versorgt, ansonsten wird es böse und du bekommst eine Fehlermeldung bzw. es wird nicht programmiert. Dirk F schrieb: > Hierdurch würde aber auch die Versorgung im normalen Betrieb um 0.3 V > reduziert. > Hat das negative Folgen für interne und externe Clamping Dioden für > Analogeingänge ? Ja alles ist ab dann auf 3,0V gemacht. Deine internen Clamping Dioden fangen glücklicher Weise erst ein bisschen später +0,6...0,7V an richtig zu leiten. Für den AD-Wandler ist die Range aber natürlich dann 0..3,0V und nicht mehr bis 3,3V ...
@Peter (Gast) >Für das PicKit ist es kein Problem, wenn die Schaltung von extern >versorgt wird. Ach was? >Du brauchst keine Dioden. doch. >Du musst nur deaktivieren, dass >das PicKit das Target versorgt, ansonsten wird es böse und du bekommst >eine Fehlermeldung bzw. es wird nicht programmiert. Eben das will der OP NICHT, denn er will das Target vom PicKit versorgen! Wer lesen kann ist klar im Vorteil.
Man könnte eine Trickschaltung versuchen, welche einen P-Kanal MOSFET als ideale Diode nutzt. Dann reicht ein LDO. Sprich, der MOSFET wird nur dann angesteuert, wenn KEINE Spannung vom PicKit kommt. Wenn doch, ist er gesperrt und die Bodydiode ist aktiv. Beitrag "Re: Spannungsumschaltung für MC" Die Batterie links ist in diesem Fall der LDO, welcher 3,3V für die Gesamtschaltung erzeugt. Die +5V ist die Speisung vom PicKit. Man braucht dafür aber einen P-Kanal MOSFET, welcher mit 3,3V schon voll durchgesteuert ist. Sowas gibt es aber.
Wenn MCLR während des gesamten Programmiervorganges High ist, dann könnte man auch den nehmen. Hat auch mehr als 3,3V :)
Hallo, danke an alle für die bisherigen Vorschläge. Ist mir aber dann doch zu kompliziert oder zu fehleranfällig. Werde eine Steckbrücke machen, die dann beim Programmieren ohne Netzspannung getrennt wird und die MCU vom Rest der Schaltung trennt. Gruß Dirk
Peter schrieb: > Für den AD-Wandler ist die Range aber natürlich dann 0..3,0V > und nicht mehr bis 3,3V ... Tja, hängt von der Diode ab, von der Temperatur, vom Strom,... Happy voltage guessing. rgds
@ Dirk F (Gast) >Ist mir aber dann doch zu kompliziert oder zu fehleranfällig. Bitte? was ist DARAN kompliziert und fehleranfällig? https://www.mikrocontroller.net/topic/goto_post/591483 >Werde eine Steckbrücke machen, die dann beim Programmieren ohne >Netzspannung getrennt wird und die MCU vom Rest der Schaltung trennt. Die Schaltung oben ist eine elektronisch geschaltete Steckbrücke
Falk B. schrieb: > was ist DARAN kompliziert und fehleranfällig? > > https://www.mikrocontroller.net/topic/goto_post/591483 > >>Werde eine Steckbrücke machen, die dann beim Programmieren ohne >>Netzspannung getrennt wird und die MCU vom Rest der Schaltung trennt. > > Die Schaltung oben ist eine elektronisch geschaltete Steckbrücke Hallo Falk, würde denn die Schaltung auch ohne Diode D1 (direkte Verbindung) funktionieren ? Ich hätte halt Bedenken, wenn eine Diode in der Versorgung der MCU sitzt, dass es dann aufgrund von Stromschwankungen zu schwankenden Spannungen als Referenz für den internen ADC kommt. LG Dirk
Dirk F schrieb: > OK, also dann 2 LDOs. Einer für die MCU und einer für den Rest. > Hört sich gut an. > Verträgt denn ein LDO rückwärtige Spannung, wenn ich mit dem PICKit3 > versorge ? und HildeK schrieb: > 6a66 schrieb: >> Bessere Idee: vor einem 3,3V LDO die Diodenweiche einbauen. > > Der Programmer liefert aber nur 3.3V. Ich glaube, du hattest mich nicht ganz verstanden. 3.3V (vom PICKit3) vor einem 3.3V-Regler über Diodenweichen einspeisen geht nicht. Der Regler liefert dann keine 3.3V am Ausgang ab. Es würde nur gehen, wenn der PICKit3 z.B. 5V liefert, aber nur 3.3V Programmiersignale. Ich kenne das Teil leider nicht. Ohne Diodenweiche würde das mit einem getrennten 3.3V-Regler dann gehen, wenn dessen Ausgang ohne Eingangsspannung eine Rückspeisung vom PICKit3 aushält und auch nicht nach vorne weitergibt. Dazu müsste man den Regler genau kennen, vermutlich ist das bei den kleinen Spannungen aber möglich. Studiere mal das Datenblatt des vorgesehenen Reglers und/oder mache einige Versuche.
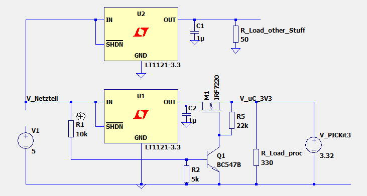
So, wie im Anhang müsste es mit jedem 3.3V-Regler gehen, der für die Simulation verwendete LT1121 hätte aber auch ohne den FET ohne Stromaufnahme eine Rückspeisung vertragen, andere ziehen aber Strom. So zumindest in der Simulation :-), wobei ich für die Betriebsart nicht unbedingt die volle Wahrheit erwarte. Der obere Regler ist für den Rest der Schaltung, der untere nur für den zu programmierenden µC. Da der 3.3V-Regler auch etwas mehr Spannung liefern könnte als der Pickit, würde in diesen gespeist werden. Daher sollte das Gerät zum Programmieren ausgeschaltet sein.
@Dirk F (Gast) >würde denn die Schaltung auch ohne Diode D1 (direkte Verbindung) >funktionieren ? Nein. >Ich hätte halt Bedenken, wenn eine Diode in der Versorgung der MCU >sitzt, dass es dann aufgrund von Stromschwankungen zu schwankenden >Spannungen als Referenz für den internen ADC kommt. Die Diode sitzt in der Versorgung über den PicKIT-Anschluß, ist also nur während der Programmierung im Stromversogrungspfad! Da muss kein ADC laufen. Im Normalbetrieb liegt der MOSFET im Stromversorgungspfad und ist niederohmig durchgeschaltet, da bleiben nur ein paar Dutzend mOhm und bei den paar Dutzend mA deines PICs eben wenige mV Spannungsabfall. Siehe Anhang.
Falk B. schrieb: > Siehe Anhang. Hallo Falk und Hilde, danke für die Schaltungsvorschläge. Jetzt ist die Sache klar geworden... Gruß Dirk
Bitte melde dich an um einen Beitrag zu schreiben. Anmeldung ist kostenlos und dauert nur eine Minute.
Bestehender Account
Schon ein Account bei Google/GoogleMail? Keine Anmeldung erforderlich!
Mit Google-Account einloggen
Mit Google-Account einloggen
Noch kein Account? Hier anmelden.

