Hallo.
Ich habe eine Spannungsversorgung, die vor dem Eingang direkt hinter
dem Trafo geglättet werden soll. Bisher sitzt dort ein einzelner
4700µF, 63V und diesen möchte ich nun um eine Spule erweitern, um als
LC-Glied die Brummspannung weitestgehend zu unterdrücken.
      L
    ---|XXXXX|-x---->
               |+
vom            = C
Gleichrichter  -
               |
    -----------x---->
Laut Netzfrequenz von 50Hz muss die Spule mei einem C von 4700µF etwa
2,2mH haben.
Wie kann ich die Spannung eventuell noch weiter glätten ?
Was für eine Spule muss verwendet werden ? (muss Strom von bis zu 4A
aushalten)
Empfiehlt es sich diese selbst zu wickeln - wenn ja, wie macht man das
(bezogen auf Ausgangsmaterialien) ?
Vielen Dank für alle Antworten.
  Wie hoch soll denn die Spannung sein? Was für einen Gleichrichter? Wie groß darf denn die Restwelligkeit sein? Soll ein Regler dahinter? Welche Anwendung? Give us more input, then we may be able to help you!
Vor die Spule gehört auch ein C, denn ohne dem hast du an der Spule nur Wechselspannung mit 100Hz und die soll ja nicht drüber.
bis 4A?!? Problem ist der hohe Gleichstromanteil in der Spule. Verbunden mit der hohen geforderten Induktivität (2.2mH werden bei weitem nicht reichen! Wie hast Du die errechnet?) gerät diese schnell in die Sättigung. Die dürfte wohl ähnliche Ausmaße annehmen, wie dein Netztrafo, oder? eine Spule nimmt man ja nun eigentlich schon lange nicht mehr... Warum möchtest/musst Du auf so eine unhandliche Induktivität ausweichen?
Erstmal vielen Dank für eure Antworten !
Also. Einsatzbereich ist ein SB-Netzteil. Die Spannung liegt bei max.
35V vom Trafo und in "Spitzensituationen" können gut und gerne 4A
fließen. Die Restwelligkeit sollte so gut wie möglich sein (max. 100mV,
bessere Werte sind gerne willkommen)
Ich habe bisher hauptsächlich RC-Filter verwendet und mich mit LCs noch
nicht so sehr befasst doch sollen LC-Glieder eine wesentlich bessere
Siebung haben als RC-Glieder - oder sollte man in solchen
Leistungsbereichen besser bei der klassischen Variante mit RC bleiben ?
Formel als Grundlage war : f=1/(2*Pi*SQRT(L*C))
ergibt umgestellt : L=1/(C*(2*Pi*f)²)
ergibt für L(50 Hz) = 2,156 mH
Für die klassische Variante : wie wirkt sich der Einsatz zweier
Widerstände (siehe Schaltbild) in etwa auf die Restwelligkeit aus ?
Sollte sich dadurch doch auch verbessern oder ist dieser Effekt nur
minimal, sodass diese Rs nur Energie verbraten ?
      R __   R __
    ---|___|-x-|___|-->
             |+
vom          = C
G-Richter    -
             |
    ---------x-------->
Oder gibt es noch andere Ideen zur Verbesserung der Restwelligkeit ?
  Die Spulenlösung wird auch funktionieren , ist aber relativ aufwendig. Der Kern wir wie ein "normaler" Netztrafo aussehen. Für Testzwecke kannst du evtl. einen solchen benutzen (aber !!!! die Primärwicklung kann dann trotzdem ordentlich Spannung führen). Je größer die Induktivität der Drossel um so besser. Eine aktive Regelschaltung wird aber wahrscheinlich die besseren Ergebnisse liefern und einfacher aufzubauen sein. Gruß Thomas
Wenn nur im Spitzenmoment bis 4A Fliessen sollen, dann würde ich einen LM350 nehmen (ggf 2 parallel)und mit Festwiderständen beschalten. Davor einen Elko. Den/die LM350 mit Z-Dioden auf die höhere Spannung anpassen und am Ende einen kleinen Folien oder Keramikkondensator gegen das Diodenrauschen einsetzen.
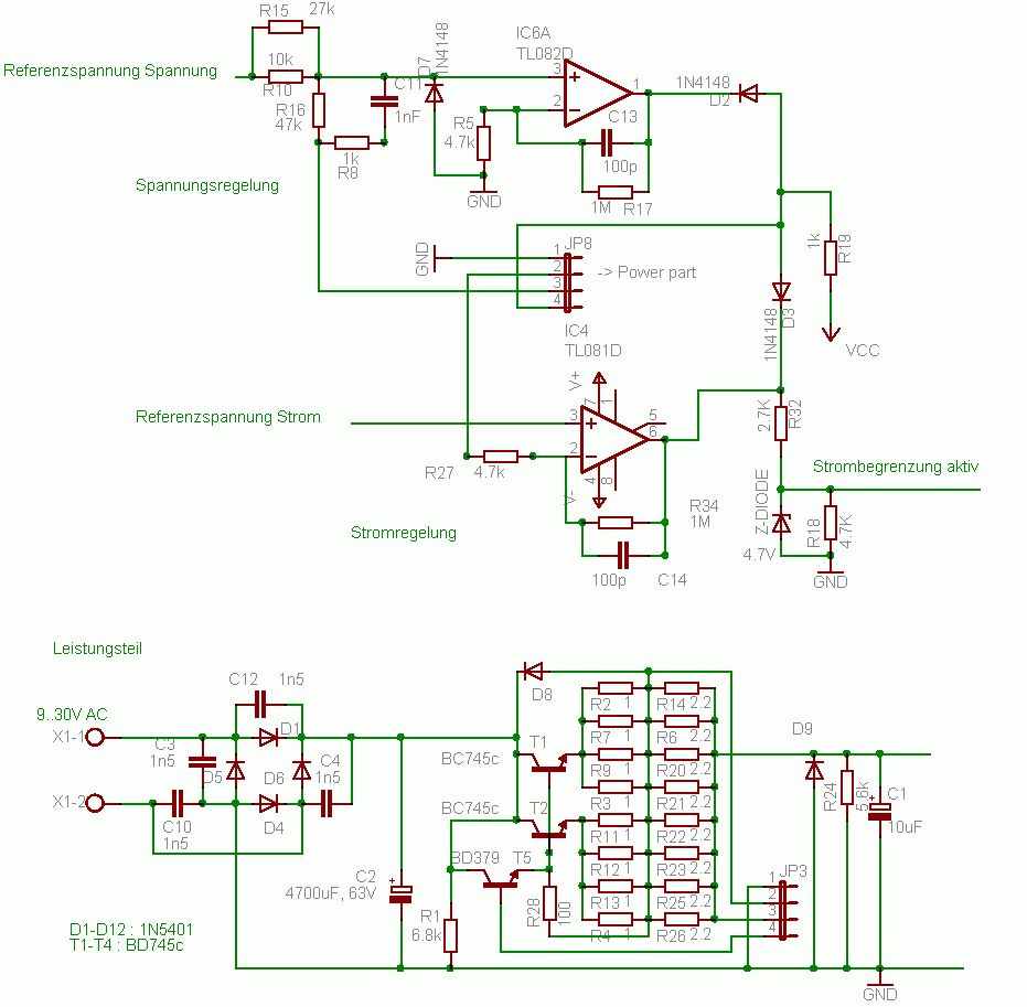
Ich hab eine aktive Regelschaltung integriert. Im Anhang befindet sich der relevante Zusammenschnitt aus den Schaltplänen bis jetzt.
Mit 4A meine ich, dass konstant bis zu ca. 3,5A, unter besonderen Fällen aber auch mal 4A fließen.
@Thomas: ein Trafo geht dafür definitiv nicht, die haben keinen Luftspalt. Kern geht bei dem Strom in die Sättigung, keine nennenswerte Induktivitär mehr.
Deshalb nimmt man dazu z.B. einen EI-Kern, stapelt die Es und Is jeweils zusammen und legt dann für den Luftspalt Papier o.ä. dazwischen. http://geek.scorpiorising.ca/windingchokes.html Wegen Preis/Größe/Gewicht ist das ganze ein wenig aus der Mode gekommen ;).
Hallo die Drossel wird bei der Schaltung keinen Effekt mehr zeigen. Als Faustformel für den C habe ich mal gelernt 2200uF/A. Bei 4A also 10000uF. Ich denke das bringt mehr als eine Drossel.
Danke, karadur. Kann mir jemand sagen, wir sich die zusätzlichen Rs auswirken ? Nur so nebenbei : wie lautet die "Faustformel" nun eigentlich richtig ? Ich hab's nämlich auch schon mit 1000µ und 1500µ gehört.
Hallo die Rs machen Verlustleistung und die Versorgung "weicher". Ein Längsregler verhält sich im Prinzip auch wie ein Widerstand nur ändert er sich dynamisch. Die größe der Cs hängt vom entnommenen Strom und der Restwelligkeit ab. Mehr C weniger Restwelligkeit.
Ich hab mal gelsen das es ggf besser ist mehrere kleinere Elkos parrallel zu schalten anstelle eines großen weil dann der ESR sinkt...
Bitte melde dich an um einen Beitrag zu schreiben. Anmeldung ist kostenlos und dauert nur eine Minute.
  
  Bestehender Account
  
  
  
  Schon ein Account bei Google/GoogleMail? Keine Anmeldung erforderlich!
Mit Google-Account einloggen
Mit Google-Account einloggen
  Noch kein Account? Hier anmelden.
