Ich hab versucht das LCD 711A von Toshiba an den PC anzuschliesen. Leider hat es keine Hintergrundbeleuchtung. Ich habe es nach dem Schaltplan (Anhang) angeschlossen. Bei der Kontrastspannung bin ich mir nicht so sicher (hab ich einfach auf GND gelegt) Wenn ich Strom mit ext. Netzteil anlege, wird das LCD kurz schwar, dann wieder grün. Mit dem Testprogramm kann ich zumindest nichts auf dem LCD erkennen.
wenn da drin steht, dass das lcd -8v braucht, wird das wohl auch so sein, denkste nicht?
Ja, aber geht von -5 bis -8, aber ich bin mir nicht sicher was das bedeutet? Wo liegt Pin 1 vom Parallelport bei der Draufsich auf den Stecker?
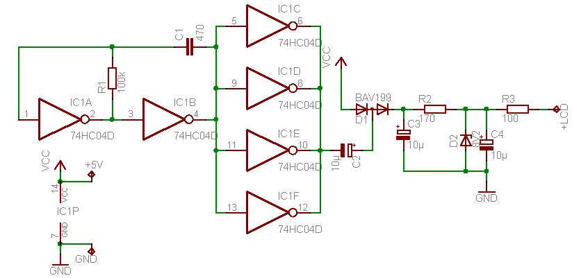
Ohne IC nicht, aber in Ermangelung eines direkt geeigneten habe ich diese Schaltung verwendet. Du kannst dir auch die negative Spannung aus dem PC herausholen, ist aber nicht sehr empfehlenswert.
Dann müsste ich den GND des 2. Netzteils auf die Kontraststspannung und den +-Pol auf den GND des LCD legen? Was passiert wenn ich eine positive Kontrastspannung anlege?
> Was passiert wenn ich eine positive Kontrastspannung anlege? Wenn das Display eine negative Kontrastspannung braucht, dann sollte man da keine positive anlegen. Es könnte kaputt gehen. Ich habe Displays, die brauchen -8..-12V Kontrast, andere brauchen +8..+12V, wieder andere brauchen eine Spannung zwischen GND und +5V. Es gilt daher das Datenblatt des speziellen LCDs. Aber aufpassen, manchmal ist die Kontrastspannung nicht gegen GND angegeben, sondern gegen Vcc. Du musst aber nicht mit Kanonen auf Spatzen schießen, denn die Kontrastspannung wird nur sehr schwach belastet. So genügt es oftmals, die -8V oder +8V von der Ladungspumpe eines MAX232 abzuzweigen. Ein eigenes Netzteil nur für die Kontrastspannung ist also Unfug. ...
OK mit dem 2. Netzteil gings endlich :) Das LCD soll in den PC kann ich da von der 12V Leitung 8V irgendwie ableiten?
1. Die brauchst nicht 8V, sondern -8V Etwas mehr Genauigkeit bitte. 2. Sicher geht das. Du suchst dir im PC die -12V und verwendest dann einen 7908 um die -8V daraus zu erzeugen. Andere Möglichkeit: Du benutzt einen Spannungsteiler um die -12V runterzuteilen auf -8V. Da die -12V ja vom Netzteil geregelt werden, sollte das kein Problem sein und du stabile -8V erhalten. Wenn du im Spannungsteiler ein Poti nimmst, kannst du die Spannung sogar einstellen und damit den Kontrast einstellen. 10K Poti von -12V nach GND am Schleifer nimmst du die Kontrast- spannung ab. Vor dem ersten Einschalten den Schleifer in Mittelstellung bringen und niemals das Poti bis zum Endanschlag durchdrehen (sonst liegen -12V am Kontrasteingang an und ob das Display das überlebt steht in den Sternen).
Ohne Spannungsteiler würde ich es nicht machen, wenn nicht genügend Strom durch die Dioden fließt ist der Spannungsabfall nicht definiert. Nimm besser ein 10k Poti mit einem zusätzlichen 3k3 Widerstand in Serie nach -12V dann kannst du den Kontrast auch regeln.
Bitte melde dich an um einen Beitrag zu schreiben. Anmeldung ist kostenlos und dauert nur eine Minute.
Bestehender Account
Schon ein Account bei Google/GoogleMail? Keine Anmeldung erforderlich!
Mit Google-Account einloggen
Mit Google-Account einloggen
Noch kein Account? Hier anmelden.
