Hi Ich bin im Elektronikbereich eher der Laie. Habe hier schon einiges über Timer gelesen, aber irgendwie nix gefunden, was zu meinem Problem paßt. Ich habe hier 3 Zählwerke aus einem Kopierer, die alle auf 24V laufen. Lege ich nun Spannung an, läuft das Zählwerk wie verrückt. Also denke ich, dass ich eine Schaltung benötige, die nur einen kurzen Impuls bei der Betätigung eines Schalters zum Zählwerk schickt, damit dieses um eine Stelle nach oben stellt. Nur wie stelle ich das an ? Mit einem NE555 ? Leider kenne ich die Impulslänge nicht. Könnte mir ggf. Jemand eine Schaltung aufzeigen, mit der es funktionieren könnte ? Nach Möglichkeit nichts was programmiert werden muß, wobei ich mir nun die Frage stelle, ob ich hier überhaupt richtig bin. Ich habe mal ein Bild der Zählwerke angehängt. Wäre sehr nett, wenn mir jemand helfen könnte. Nette Grüße Torsten
Bastel dir doch mit dem NE555 einen Timer mit einer Frequenz von 1Hz. Damit solltest du auf jeden Fall auf der sicheren Seite sein. Allerdings darf der NE555 maximal 15V abbekommen...
Hallo Rahul Vielen Dank für Deine Antwort. Leider bin ich - wie ich schon schrieb - Elektronik-Laie. Was ich benötige, ist ein Schaltplan oder ein Layout. Ein Schaltplan würde vermutlich reichen. Vielleicht ist es etwas viel verlangt, aber könnte evtl. Jemand einen zeichnen ? Reicht ja auch einfach skizziert auf 'nem Blatt Papier, da ich denke, dass nicht sooooo viele Bauteile benötigt werden. Wäre furchtbar nett ! Gruß Torsten
Im Datenblatt sind bestimmt "schön" gezeichnete Beispielschaltungen für Dein Problem (Monostabile Kippstufe). Außerdem sind auch Formeln für die Berechnung der Bauteile (Anpassung der Schaltung an Dein Problem). Einfach in Google nach "ne555" suchen. Gruß Andreas
Soweit ich mich erinnere laufen solche Zähler nicht von selbst, sondern immer nur bei einem Impuls. Welche Spannung legst du denn an? Kann deine Quelle den nötigen Strom liefern? Wenn nicht könnte es sein dass der Zähler ins schwingen kommt weil die Spannung zusammenbricht. Dann würde er wild vor sich hinzählen. bye Frank
Hi Nein - ich habe Gleichspannung aus einem Steckernetzteil angelegt. Kann mir denn Niemand eine Schaltung zeigen, mit der das Problem zu lösen ist ? Gruß Torsten
Hallo! Bist Du sicher das das Impulszaehler sind ??? Faellt mir nur auf weil das Bild nen Zwischenschritt anzeigt von 8 auf 9. Das machen die mir bekannten Impulszaehler nicht, sondern nur Betriebsstundenzaehler !! Die Impulszaehler die ich bis jetzt verarbeitet habe, liessen sich auch einfach mit nem Taster ansteuern. mfg, Bjoern
@Bjoern Der "Zwischenschritt" kommt daher, weil ich zuvor versucht habe, den Zähler zu resetten (was mir auch im Nachhinein gelungen ist). Wenn Spannung drauf ist, zählt er immer in kompletten Schritten. Kann man zwar bei der ersten Stelle ganz rechts nicht verfolgen, da dieses Rad zu schnell dreht, sieht man aber an den nächsten Rädern. Ist ja - wie schon geschrieben - aus einem Kopierer, wo eben nur "ganze" Seiten gezählt werden. @Hubert Danke für den Link - das war zuvor meine erste Anlaufstelle. Bin aber - wie schon geschrieben - Laie. Ich kann mit +U, A, E und 0V nichts anfangen und weiß nicht warum an dem Kondensator C1 eine Leitung ins "Leere" geht. Zudem stelle ich mir die Frage, wo ich die Spannung anschließen muß und wie hoch diese sein darf, da ja der NE555 nur bis max. 15V verträgt, die Zählwerke aber mit 24V betrieben werden (sollen - sie laufen auch mit 16V). Weiter fehlen mir die Werte der Widerstände und Kondensatoren (sofern ich die angegebenen Werte nicht übernehmen kann) und ein Schalter/Taster, der eben nur einen Impuls "durchläßt". Wenn die Schaltung dort so funktionieren würde, wäre es super nett, wenn mir jemand meine "Wissenslücken" schließen könnte. Ich würde dann ein Layout erstellen und hier nochmals fragen, ob dieses O.K. ist ! Nette Grüße und noch ein schönes (hoffentlich ohne Arbeit) Wochenende. Torsten
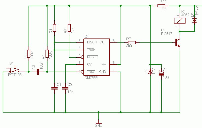
So eine Schaltung habe ich seit längerem in Betrieb. R1 und C1 musst du ausprobieren wie sie für deinen Zähler passen. 100k und 0,1µ für den Anfang probieren. Ich würde das überhaupt mal auf einem Steckbrett ausprobieren ob der Zähler überhaupt das tut was du willst.
Ich vermute mal, Dein Steckernetzteil hat keinen Abblock-Kondensator, und der Zähler versucht, mit 50 oder 100 Hz zu zählen. Schließe einen 100-1000µF Kondensator mit richtiger Polung (+ an +, - an -) an das Netzteil, oder verwende ein anderes. Oder zwei bis drei 9V-Batterien in Reihe. Eine Freilaufdiode parallel zur Spule erhöht die Lebensdauer von Kontakten enorm.
Bitte melde dich an um einen Beitrag zu schreiben. Anmeldung ist kostenlos und dauert nur eine Minute.
Bestehender Account
Schon ein Account bei Google/GoogleMail? Keine Anmeldung erforderlich!
Mit Google-Account einloggen
Mit Google-Account einloggen
Noch kein Account? Hier anmelden.

