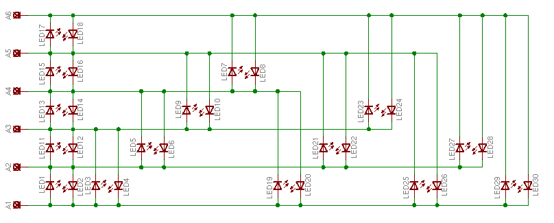
Gibt es für ein Lauflicht, bei dem jede LED einzeln angesteuert werden soll, eine effektivere Variante als die im Anhang (mit weniger einzelnen Kabeln)? Bei der Variante im Anhang kann ich doch per PWM und mit Gegentaktendstufen jede LED einzeln zum leuchten bringen, oder hab ich was übersehen? MfG, Bri
Bitte melde dich an um einen Beitrag zu schreiben. Anmeldung ist kostenlos und dauert nur eine Minute.
Bestehender Account
Schon ein Account bei Google/GoogleMail? Keine Anmeldung erforderlich!
Mit Google-Account einloggen
Mit Google-Account einloggen
Noch kein Account? Hier anmelden.
