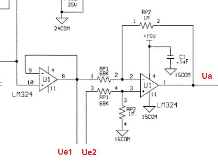
Was macht denn diese Schaltung? Das erste muesste ein Impedanzwandler sein um das Signal nicht zu belasten. Die Verstaerkung des zweiten nichtinvertierenden Verstaerkers sollte ca 15 sein. (V= 1+R6/R7) Die Eingangsbeschaltung am nichtinvertierenden teilt die Eingangsspannung auch um den Faktor 15. Kann jemand die Funktion kurz beschreiben?
Einfach die Überlagerungsmethode nehmen um die Formel aufzustellen. Ua = -Ue*Rp2/Rp1 + Upluseingang*(1+Rp2/Rp1) Upluseingang ist die Spannung direkt am +Eingang des Opamps Auf Grund der Wahl der Widerstandsverhältnisse ergibt sich für Ua die klassische Formel für den Differenzverstärker. Ua = (Ue2-Ue1)*Rp2/Rp1
Bitte melde dich an um einen Beitrag zu schreiben. Anmeldung ist kostenlos und dauert nur eine Minute.
Bestehender Account
Schon ein Account bei Google/GoogleMail? Keine Anmeldung erforderlich!
Mit Google-Account einloggen
Mit Google-Account einloggen
Noch kein Account? Hier anmelden.

