Hallo zusammen, ich versuche, eine typische 3-stufige Endstufe zu designen und zu berechnen. Dabei habe ich (Verständnis)-Probleme mit der Gegenkopplung. Im Anhang ist ein LT-Spice Modell reduziert und vereinfacht aufs Wesentliche, um das Problem zu schildern. Das Modell ist Open-Loop. Wenn man die Testspannung entfernt und den Kreis schließt, kriegt man das Closed-Loop-Modell. Meine Open loop Verstärkung (A_OL) beträgt im Beispiel ungefähr 200. Insofern tun die zwei Stufen, was sie sollen. Das Gegenkopplungskoeffizient (beta) hätte ich gerne als 1/25. Damit lässt sich die Closed-Loop Vertärkung formulieren als: V_out=(V_in-V_out*beta)A_OL mit dem Closed-Loop Gain A_CL=V_out/V_in= A_OL/(1+A_OL*beta) Dementsprechend muss meine Closed-Loop Verstärkung ~22 betragen (für A_OL->inf sogar A_CL=1/beta, also es konvergiert auf 25) Leider funktioniert es nicht so, wie ich es mir vorstelle und ich kann nicht erkennen, woran es liegt. Ich bekomme eine winzige Closed-Loop-Verstärkung. Ich habe auch den Differenzverstärker getestet. Er scheint auch zu tun, was ich mir vorstelle. Hat jemand eine Idee, wo der Fehler liegen könnte? Nächste Verständnisfrage ist: Ich stelle in meiner Spannungsverstärkerstufe einen Gain von 400 ein. Doch wenn ich den mit der Stromverstärkerstufe verbinde, verursacht es einen großen Spannungsabfall. Den Mechanismus, der zu dem Spannungsabfall führt, verstehe ich ebenfalls nicht. Wie kann ich die Spannungsabfälle zwischen einzelnen Stufen minimieren (und gründlich verstehen)? Vielen Dank und viele Grüße Solocan
Solocan Z. schrieb: > Leider funktioniert es nicht so, wie ich es mir vorstelle und ich kann > nicht erkennen, woran es liegt. Ich bekomme eine winzige > Closed-Loop-Verstärkung. Die Dimensionierung von Diff und VAS ist Mist. Der Diff arbeitet auf eine Last von weniger als 30Ohm, hat aber wegen R20=220k nur eine sehr kleine Steilheit.
Als nächstes solltest du mal deinen Spannungsverstärker besser dimensionieren. Abgesehen davon, das der BC546 mit 84V betrieben wird, fliesst bei den derzeitigen Arbeitswiderständen im Emitter und Kollektor viel zu viel Strom, wenn du den kleinen Kerl aussteuerst. Schau dir mal Endstufen an, die funktionieren. http://sound.whsites.net/project03.htm http://sound.whsites.net/project12.htm http://sound.whsites.net/project3b.htm http://sound.whsites.net/project76.htm
Hallo, nimm als Q1 VAS einen PNP- Typen wie üblich. https://www.google.de/url?sa=t&source=web&rct=j&url=http://milas.spb.ru/~kmg/files/literature/Designing%2520Audio%2520Power%2520Amplifiers.pdf&ved=0ahUKEwi57qqE9fnXAhVJDcAKHRJ2DEMQFghdMAk&usg=AOvVaw2TRXuWWgrxXWcOFFXwJWbt MfG
Solocan Z. schrieb: > ich versuche, eine typische 3-stufige Endstufe zu designen und zu > berechnen. Bei der Dimensionierung wird einem ja übel, da stimmt absolut gar nichts. 220k als Emitterwiderstand, 30R als Basisableitwiderstand usw., so wird das nie was. Und die Treiberstufe ist entweder mit Bootstrap oder Konstantstromlast, sonst verschenkst Du massiv Aussteuerung. Warum schaust Du nicht erstmal funktionierende Schaltungen an? Aber nicht irgendwelche Maker-Schaltungen mit doppelter Differenzstufe, sondern reale Geräte, wie sie auch produziert werden. Schaltpläne findet man haufenweise im WWW, z.B. bei Elektro Tanya: https://elektrotanya.com/onkyo_tx-8050-b_s_sm.pdf/download.html
Hallo, danke für schnelle und hilfreiche Antworten. Mein Ziel bei diesem Projekt ist nicht, von irgendwelchen funktionierenden Endstufen abzugucken - was ich eigentlich auch gemacht habe- sondern das ganze zu verstehen, mit allen Stolpersteinen, die dazugehören. Ich habe als Literatur hauptsächlich Mr. Google und Douglas Self - Design of power amps zur Verfügung - letzteres allerdings auf einer höheren Flugebene. Deswegen mache ich bei grundlegenden Sachen Fehler, wie ihr seht. @Christian S. : Danke für den Literaturtipp. Ich werde es mir angucken. @Arnor: Danke für den Hinweis. Mir ist aufgefallen, dass ich die Impedanz-Matching zwischen Diff und VAS überhaupt nicht berücksichtigt habe. Ich sehe jetzt, dass das u.a. ein gravierender Fehler ist. Ich versuche nun als Nächstes, die VAS geschicker zu dimensionieren und Diff anzupassen, damit die mitspielen. @Matthias S.: Danke für die Tipps und Beispielamps. In der Tat habe ich ein Beispiel von Rod Elliot als Grundlage genommen. Es gibt auch in https://home.zhaw.ch/hhrt/EK2/AudioEndstufen/AudioEndstufen.pdf eine grobe Erklärung und Berechnung von einem seiner Modelle. (Fragen) zur Dimensionierung der VAS: Ich habe schon gewusst, dass die Dimensionierung der VAS so nicht stimmen kann. Allerdings habe ich nicht verstanden, was genau ich da falsch mache. Und zwar mein Problem ist, ich habe mir vorgenommen, einen "Spannungsteiler-Biasing" zu machen und nicht "Fixed-Bias", wie üblich. Daher kamen so komische Spannungsteilerverhältnisse zustande. Mein Vorgehen war: -Die Amplitude der Spannungsschwankung am Ausgang soll +-20V betragen und kein DC-Offset haben: Das heißt, ich wollte genau in der Mitte der Speisespannung (+-42V) eine Sinuswelle mit +-20V erzeugen. Dabei komme ich allerdings zwangsläufig auf diese blöden Widerstandswerte. Anbei ein kurzer Matlab-Code, den ich dafür geschrieben habe. Die Berechnung an sich klappt schon und ich kann den Transistor in dem Bereich betreiben, den ich will. Ich vermute, mein Problem liegt im Vorgehen bei der Auslegung. Ich versuche solange, eine VAS mit Fixed-Bias zu basteln..
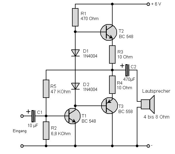
Solocan Z. schrieb: > -Die Amplitude der Spannungsschwankung am Ausgang soll +-20V betragen > und kein DC-Offset haben: Das heißt, ich wollte genau in der Mitte der > Speisespannung (+-42V) eine Sinuswelle mit +-20V erzeugen. Dabei komme > ich allerdings zwangsläufig auf diese blöden Widerstandswerte. Nö, denn es gibt ja genügend Endstufen, die ohne diese 'blöden Widerstandswerte' auskommen :-P Im Prinzip ist auch so eine Endstufe mit Differenzeingang nur ein dicker OpAmp, der sich durch die Gegenkopplung auf den (-)Eingang von alleine am Ausgang auf 0V einstellt - wenn die Stufen richtig dimensioniert sind. D.h., du kannst auch die Innenschaltung von realen Opamps als Beispiel benutzen. Anbei mal die simpelste Gegentaktendstufe, die du je gesehen hast :-) Auch hier siehst du die 'Selbststabilisierung' über den 47k, wenn auch auf eine Differenzstufe verzichtet wurde -dafür reichen 3 Transistoren einfach nicht.
Hier noch eine vielfältige Übersicht: https://sites.google.com/site/francisaudio69/6-l-amplificateur/6-9-schemas#TOC-6.9.1-Les-sch-mas-simples- MfG
Hallo Transistorfreunde, nun habe ich mein Diff und VAS radikal überarbeitet. Ich habe die Eingangsimpedanzen der nächsten Stufe berücksichtigt (was essentiell war) und nahm die übliche Common-Emitter-Konfiguration als VAS. Zuerst ging ich von idealen Strom- und Spannungsquellen aus und habe paar Varianten probiert. Zwei davon sind: -Diff mit PNPs und VAS mit NPN und -Diff mit NPNs und VAS mit PNP Siehe Bilder für die idealisierten Schaltungen. Diese zwei Varianten scheinen zumindest im Simulationsmodell dasselbe zu tun. Bei der ersten Variante referenziert man die Auslenkung an die negative Schiene und bei der zweiten an die positive. (Zumindest bei dieser gewählten Architektur und bei allen Schaltungen, die ich gesehen habe) ist entweder die Diff oder VAS aus PNPs gebaut. Ich las ein paar Mal, dass NPNs wenn möglich den PNPs vorzuziehen sind, weil die bessere Frequenzantwort haben und linearere Hfe Kurve. Erstens sehe ich in dieser Architektur keinen Weg das ganze ohne PNPs zu bauen. Und zweitens: Gibt's eine ausführliche Erklärung, warum und ob diese Aussage mit PNPs stimmt? Bei den Kollektorströmen von VAS und Diff (10mA und 2mA jeweils) habe ich mich an ein Beispiel im Cordell-Buch orientiert. Was muss man bei der Wahl dieser Werte beachten? Ist es nicht besser (aber ineffizienter) mit etwas höheren Strömen in VAS und Diff zu arbeiten? Beim Eingangs- und Ausgangsnetzwerk habe ich mich ebenso am Beispiel im Bob Cordell-Buch orientiert. Die Input-Behandlung ist mir relativ klar. Beim Ausgang frage ich mich warum da der Gleichstrom nicht einfach mit einem Kondensator entkoppelt wird. Ich las, dass Kondensatoren (besonders die großen) im Signalweg möglichst nicht eingesetzt werden sollen. Warum denn eigentlich? Gibt's dafür irgendwo eine gute Erklärung? === Die Ausgangsstufe tut jetzt, zumindest in der Simulation, was sie tun soll. Die Verstärkung von VAS berechne ich als 2276. Die Verstärkung von Diff berechne ich als 15,13. Daraus ergibt sich ein Open-Loop Verstärkung von ~35000V/V. Die Closed-Loop Verstärkung ist ~21V/V. Insofern sieht alles für mich i.O. aus. Die Lautstärkeregelung möchte ich einfach mit einem Spannungsteiler über ein Poti am Eingang machen. Ist das denn der richtige Ansatz? Ich habe jetzt vor, die Schaltung so zu bauen und zu testen. Die Transistoren scheinen nach ihren Datenblättern auch die Belastungen stemmen zu können. Fallen euch dabei irgendwelche Fehler auf? Viele Grüße und Danke
Hallo, das ist ja wie bei Heinz Sielmann, mit Transistoren auf der Schulter.. " Ist es nicht besser (aber ineffizienter) mit etwas höheren Strömen in VAS und Diff zu arbeiten?" Die Verstärkung hängt stark von der Einstellung des Arbeitspunktes ab. Und meistens sollte diese eher hoch sein. Ebenso wird bei höherer Betriebsspannung die Verlustleistung für kleinsignaltransistoren zu groß. Der gewählte Strom beeinflußt auch das Rauschmaß. "ineffizienter" Das spielt doch bei einem so großen Verstärker keine Rolle, wieviel die Vorstufen brauchen. Du stellst ja hinten noch Ruhestrom ein, oder? Ein Kondensator am Ausgang ist groß, teuer und mindert den Dämpfungsfaktor und hat selbst einen "Frequenzgang". An wieviel Volt soll das funktionieren? Baust Du noch Emitterwiderstände am Diffamp ein? Lautsprecher-Relais am Ausgang? MfG
Solocan Z. schrieb: > Erstens sehe ich in dieser Architektur keinen Weg > das ganze ohne PNPs zu bauen. Und zweitens: Gibt's eine ausführliche > Erklärung, warum und ob diese Aussage mit PNPs stimmt? Warum willst du ohne PNP-Transistoren auskommen? Die sind nicht schlechter als die NPN, auch wenn das immer behauptet wird. Schau einfach in die Datenblätter komplementärer Transistoren, da findest du die Daten/Kurven und kannst dir selbst ein Urteil bilden. Selbst wenn im Einzelfall mal ein NPN besser als der komplementäre PNP sein sollte, so überwiegen doch idR die Vorteile der komplementären Schaltungstechnik gegenüber der nicht komplementären Schaltungstechnik. Das Thema haben wir schon x-mal durchgekaut, genau wie deine Schaltungen auch: Beitrag "Re: PNP / NPN Entscheid" Beitrag "class ab - verstärker" (jeweils ein Beispiel von vielen)
Christian S. schrieb: > An wieviel Volt soll das funktionieren? > > Baust Du noch Emitterwiderstände am Diffamp ein? > > Lautsprecher-Relais am Ausgang? An +-42V soll das funktionieren. Die Emitterwiderstände baue ich noch ein. Ich möchte die Verbesserungen Schritt für Schritt anwenden und beurteilen. Die Stromquellen werde ich ggf. noch anpassen, die Endstufe mit Darlington, VAS mit Darlington etc. Lautsprecher Relais werde ich auch einbauen.
> Ein Kondensator am Ausgang ist groß, teuer und mindert den > Dämpfungsfaktor und hat selbst einen "Frequenzgang". Falls, wie oft, eine Frequenzweiche nachgeschaltet ist, dürfte der Einfluss des Ausgangselkos kaum zu hören sein.
Bitte melde dich an um einen Beitrag zu schreiben. Anmeldung ist kostenlos und dauert nur eine Minute.
Bestehender Account
Schon ein Account bei Google/GoogleMail? Keine Anmeldung erforderlich!
Mit Google-Account einloggen
Mit Google-Account einloggen
Noch kein Account? Hier anmelden.





