Ich habe kürzlich via Helmut Singer eine NNBM 8112 Netznachbildung 4 x 25 A 150 W / (V) erworben (Für leitungsgebundene Störungen). Dort war für den Betrieb an einem 50Ohm Messempfänger von einem Widerstandsnetzwerk die Rede. Kann mir hier jemand auf die Sprünge helfen welche Art von Anpassung ich hier benötige? Dachte bisher eigentlich das hierfür ein Widerstandsnetzwerk nicht ausreicht. Liebe Grüße, Max
Hallo Max H., Was meinst Du mit "150Ohm Netznachbildung an 50Ohm"? Ich habe mir eine Netznachbildung für 60Watt gebaut, damit kann ich EMV-Störungen bis 30MHz vom Messobjekt mit einem Spektrumanalysator bestimmen. Die Netznachbildung stellt das 240V~ Netz nach. Er ist bei mir komplett vom 240V~ Netz getrennt und hat auch einen vermessenen 240V~ Netzfilter. Somit gelangen "fast" keine Störungen aus dem 240V~ Netz zum Messobjekt. Die EMV-Messung wird im 50 Ohm Umfeld stattfinden und hat auch eine definierte Auskopplung (Verringerung der Leistung) vom Messobjekt. Ich verwende noch einige Dämpfungsglieder (20dB) und noch eine +10dBm Begrenzungsschaltung, d.h. es können nicht mehr als ca. +10dBm an meinen Spektrumanalysator gelangen. Auf dem Spektrumanalysator sieht man dann die EMV-Störungen von z.B. einer LED Lampe oder einer induktiven Ladeschaltung für Handy oder Tablet. Wie nun der Messaufbau aussehen muss, ist ein den entsprechenden Papieren beschrieben.
Dieses angestaubte Teil ist für Messempfänger mit 150 Ohm Eingangswiderstand/Impedanz gebaut.
Bau dir ein Widerstands-Dämpfungsglied mit entsprechenden Impedanzen (entweder als minimum loss oder mit definierter Dämpfung) und korrigiere die Ergebnisse mit diesem Faktor. Das scheint mir die einfachste Lösung zu sein.
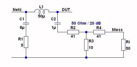
IMO ist eine Anpassung an 50Ohm nicht nötig. Ein Dämpfungsglied macht jedoch Sinn. Siehe Anhang
Wie ist deine Netznachbildung aufgebaut.Habe keine Netznachbildung aber
einen
FSME von Schwarzbeck.
In der Bucht sind Netznachbildungen aber der Preis.
Ich experimentiere mit einer Netzantenne,das Stromnetz als Antenne.
Gruss Hans
Bitte melde dich an um einen Beitrag zu schreiben. Anmeldung ist kostenlos und dauert nur eine Minute.
Bestehender Account
Schon ein Account bei Google/GoogleMail? Keine Anmeldung erforderlich!
Mit Google-Account einloggen
Mit Google-Account einloggen
Noch kein Account? Hier anmelden.

