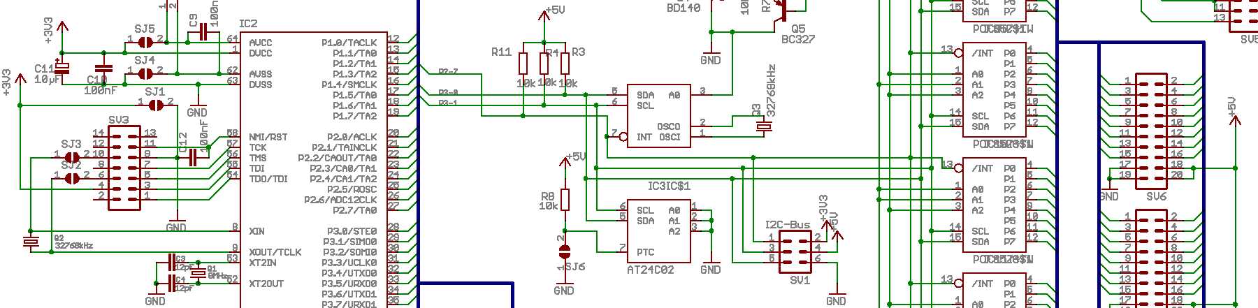
Moin zusammen, ich bin gerade dabei eine menge I/Os per 8574 für meine Rolladensteuerung zu implementieren. I2C per SW emulation. Der MSP läuft auf 3.3V während die PCFs auf 5V laufen. Brauche ich eine Pegelanpassung oder geht es auch straight auf die Ports? Habt Ihr vielleicht ein Beispiel, das schon erprobt ist? Ich habe schon gesucht, aber keine Schaltung gesehen. Mein derzeitiger Entwurf im Anhang. Vielen Dank schon mal für die Hilfe und Gruß Eckhard
Neben fertigen Bausteinen gibt es da auch "Trickschaltungen" mit Dioden, MOSFETS, oder Transistoren. Die MOSFET Schaltung ist ja schon oben in dem Dokument von Philips drin, die anderen Schaltungen kenne ich aus Fernsehern von Metz, Grundig und Beko. Wenn interesse besteht, kann ich die raussuchen.
Moin noch mal, erst mal vielen Dank für Eure Antworten. Der Kern meiner Frage ist ob ich die Pegelanpassung wirklich benötige, da I2C min H Voltage mit 3V definiert und MSP H output auf 3.3V liegen sollte. Ist einigermaßen knapp dran. Hat jemand von Euch mal 5V I2C devices direkt and MSP ports angeschlossen und damit Erfahrung? Pegelwandlung ist sicher die saubere Lösung, müßte aber noch mal mein Layout verändern (zum 100tsten mal :-(). Gruß Eckhard
Welche Pegel die ICs als high oder low auswerten sollte doch im entsprechenden Datenblatt stehen.
Bitte melde dich an um einen Beitrag zu schreiben. Anmeldung ist kostenlos und dauert nur eine Minute.
Bestehender Account
Schon ein Account bei Google/GoogleMail? Keine Anmeldung erforderlich!
Mit Google-Account einloggen
Mit Google-Account einloggen
Noch kein Account? Hier anmelden.
