Ich moechte mir ein Labornetzteil bauen und bin nun auf der Suche, nach der "besten" Methode den Stromregler aufzubauen. Zum Einstellen der Stromstaerke kommt von einem DAC eine Spannung zwischen 0 und 4V, diese soll umgesetzt werden zu 0-4A. Gemessen wird per 0.1 Ohm Shunt. Also: Soll-Werte von 0-4V und Ist-Werte von 0-0.4V Ich hab nun 2 verschiedene Varianten erstellt und in der Simulation funktionieren beide einwandfrei: -Den Ist-Wert um Faktor 10 per OP verstaerken. -Den Soll-Wert per Spannungsteiler um Faktor 10 abschwaechen. Aber was ist nun in der Praxis besser? Ich vermute, dass Variante 1 langsamer reagiert und Variante 2 mehr rauscht. Wie ist eure Meinung dazu? gruss, bjoern.
Hallo! Kannst Du mir bitte mal erklären wofuer man eine Stromreglung in einem Labornetzteil brauch ?? Ok, eine einstellbare Strombegrenzung möchte ich im meinem Netzteil nicht mehr missen, aber mir verschlisst sich der Sinn in einer Stromreglung. mfg, Bjoern
Naja, die meint er vermutlich. Eine Stromregelung ist nämlich wenig sinnvoll, der Verbraucher nimmt sich nämlich so viel Strom wie er braucht.
Schaltet dein Labornetzteil bei erreichen der eingestellten Begrenzung ab, oder bleibt der Strom konstant und die Spannung wird runtergeregelt? Falls letzteres, dann verhaelt es sich wie 100% der Netzteile, die ich bisher gesehen habe und hat eine Stromreglung. Aber Sinn hin oder her, was ist nun geeigneter? gruss, bjoern.
Ach ja an Begriffen solls nicht scheitern: Ich nenns von mir aus auch Strombegrenzung. Die Funktion bleibt gleich.
Ok, Haette ja wirklich sein können das es dafuer eine sinnvolle Anwendung gibt. Ich kann beides bei mir einstellen entweder Abschaltung oder Strombegrenzung und finde auch beides sinnvoll. Könnte auf die Abschaltung aber verzichten. Wuerde mir eher wuenschen das man beides nutzen kann, erst eine gewisse Zeit Strombegrenzung und dann Abschalten. Falls man die Anzeige nicht im Auge hat. Ein zu schnelles reagieren der Strombegrenzung ist in einigen faellen wichtig, ich finde aber das es auch laestig werden kann. Bei dem Netzteil das ich bei meinem Arbeitgeber nutze ist die Strombegrenzung sehr schnell, ein kurzen abrutschen mit Messspitzen oder das Geraet schaltet Kondensatoren zu und die Strombegrenzung spricht an. Soetwas ist ja aber immer Anwendungsabhaengig. mfg, Bjoern
Nunja, Anwendungen fuer Konstantstrom gibt es schon: -Styropor schneiden -Akkus laden -und dann verliessen sie ihn(aber es gibt sicher noch mehr) Geplant ist das ganze uebrigens als universeller Analogteil fuer Eigenbau-Labornetzteile. Soll heissen: Galvanisch getrennte SPI-Schnittstelle fuer DAC/ADC. Damit kann sich dann jeder sein Netzteil nach Wunsch in ein eigenes Gehaeuse mit eigenem Controller und Display, Knoeppen und Schnittstellen nach Wahl bauen und braucht sich um den Analogkram keine Gedanken machen. Wenn der erste Prototyp mal laeuft, stell ich meine Unterlagen dann ins Wiki. Aber ich will noch keinen grossen Rummel drum machen. Vielleicht wirds ja auch nichts. Damit koenntest du deine verzoegerte Abschaltfunktion implementieren, waehrend jemand anderes vllt ne eierlegende USB-DDS-Funktionsgenerator-WoMiSa mit Datenlogger und Knight-Rider-Lauflicht draus baut. so long, bjoern.
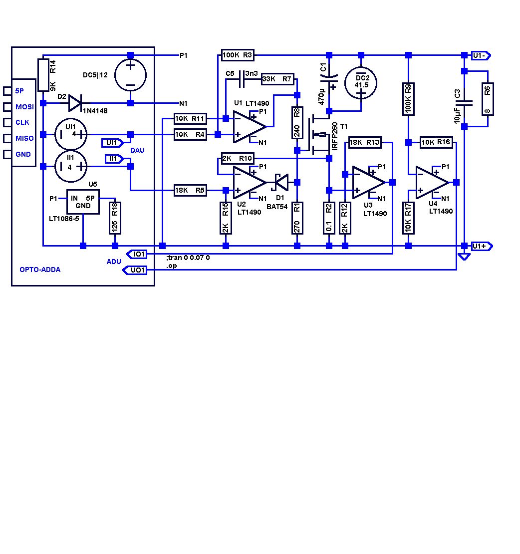
moin moin, da das Bild eine Spicesimu zeigt, rechne es mal durch. Die Schaltung selber erinnert mich sehr stark an das Doppelnetzteil aus dem Elektronischen Jahrbuch 1978(?). Bei meiner Rechnung verwende ich als Regeltransi einen FET IRFP250. Welche Auflösung sollen AD/DA haben? Mit Gruß Pieter
Hallo Björn Habe mal was ähnliches unter Spice simuliert und dann nachgebaut. Da sind Welten zwischen Simulation und Realität. Musste haufenweise Kondensatoren nachlöten, damit es nicht schwingt. Bei deiner Schaltung vermisse ich Regelkreise. O.k., aber die beiden P-Regler mit der Verstärkung der OPs und den Nichtlinearitäten dürften das wohl schwingen lassen. Am besten ist immer noch den Kram per Lötleiste/Freiluft zu verdrahten und mit einem Oszi unter Einsatz zu messen. Gruß Marco
Das die Schaltung aus der Simulation nie und nimmer in der Realitaet funktioniert ist mir schon klar. Da muss noch ein I-Anteil rein und dann mal weiter schauen. Ich orientier mich da an diversen ELV-Netzteilen und Peters Lieblingsnetzeil von linuxfocus.org, die letztlich auf Tietze-Schenk zurueckzufuehren sind. Daher auch die Aehnlichkeiten zu diversen anderen Labornetzteilen. Bei der Simu gings nur drum, dass ich das Regelkonzept verstehe. Auf lange Parametriesierung hatte ich keine Lust und kanns auch nicht. Und am Ende sieht die Realitaet sowieso anders aus. Die echte Schaltung ensteht auf dem Steckbrett und wird durch "probieren" ermittelt. Geplant sind "LTC 1446 CS8" (2x12bit,10.15Euro) als DAC und "ADS 7822 UB" (12bit,3.35Euro) oder "ADS 1286 U" (12bit,4.75Euro) als ADC. Wobei ich beim ADC noch nicht sicher und fuer Vorschlaege offen bin. Dazu noch rauscharme OPs mit wenig Offset, moeglichst Burr-Brown, aber noch nichts konkretes. Maximale Spannung/Stromstaerke sowie die ganze Versorgung steht auch noch nicht wirklich fest. Mir wuerden 0-20V 0-2A reichen. DAC/ADC sind fuer 40V/4A gedacht, wobei man sicherlich auf mV bzw. mA Genauigkeit, zumindest beim DAC, verzichten kann. Interessant finde ich die Versorgung vom "ELV PPS 7330". Da wird nicht zwischen Parallel-/Serienschaltung vom Trafo, sondern zwischen normaler Gleichrichtung und Spannungsverdopplung umgeschaltet. Das wuerde gut zu den guenstigen 12V-Ringkernen von Pollin passen. Nunja, ich seh mal zu, dass ich spaetestens am Wochenende nen funktionierenden Prototypen aus "Ersatzteilen" fertig hab. Dann seh ich weiter. Ach ja, einen alten gescheiterten Versuch mit anderem Regelkonzept(nur eine einzige Versorgungsspannung noetig(die zwischendurch mal "etwas" zu hoch war, siehe letzte bilder)) kann man hier bewundern: http://www.lania.de/salival/bilder/powersupply/ http://www.lania.de/salival/bilder/powersupply2/ gruss, bjoern.
nachtrag: -Aufloesung Spannung ist sowieso schon 10mV. -Natuerlich fehlen da auch noch diverse "Sicherheitsschaltungen". -Auf Diskussionen zu max U/I gehe ich nicht ein. Es gibt das, was ich fuer sinnvoll halte. Ansonsten bin ich fuer konstruktive Vorschlaege offen, muss sie aber, selbst wenn ich sie gut finde, nicht zwingend umsetzen --> Das Ding soll stabil laufen und keinen Schnick-Schnack haben. btw: was war nochmal Thema des Threads? Ein einfaches: "Vergiss Variante x, weil ..." wuerde mir schon reichen. Ich favorisiere uebrigens mittlerweile die Spannungsteilermethode.
moin moin, anbei mal meine Version, soll auch für 0..40V/0..4A ausgelegt sein. Der AD/DA Teil wird mit einem eigenen 89C2051 potentialgetrennt seriell angesteuert. Die 12V für die OPVs dann auch mit Transverter. Als ADU verwende ich MAX186, als DAU auch den LTC1446. Eigendlich würde als Doppelnetzteil schon 20V/2A reichen. Wenn dann die Möglichkeit bestände die Netzteile parallel zu schalten, also eins stellt die Spannung ein und beide liefern je den halben Strom, dann reicht es schon für viele Fälle. Mit Gruß Pieter
So ich hab mal versucht, durch die Schaltung durchzusteigen. Das Regelkonzept ist leicht anders. Muesste ich mir nochmal ohne den "Kompensationklimbim" aufmalen, damit ichs wirklich durchschaue. Das einzige, was mir nicht so ganz zusagt, ist der FET als Endstufe. Wenn ich das richtig im Hinterkopf hab, sollen die nicht schnell genug reagieren um Lastwechsel auszugleichen. Kannst Du was zur Genauigkeit der internen Referenz des LTC1446 sagen? Hab leider noch keinen hier. Und der MAX186 ist mir, zumindest in der ACPP-Variante, mit 39.95Euro entschieden zu teuer. Die anderen sind bei Reichelt zur Zeit nicht lieferbar. (Nicht, dass ich auf Reichelt angewiesen waere, aber da es nachbaubar werden soll, wollte ich mich auf einen einzigen Lieferanten beschraenken.) Beim ADC kann man meiner Meinung nach auch auf "Low-Cost" zurueckgreifen, da er ja nur fuer die Anzeige der Ist-Werte gebraucht wird. Da laesst sich mit Mittelung oder Oversampling in die eine oder andere Richtung noch was rausholen. Das mit dem eigenen Controller fuer den Analogteil muss ich mir auch noch ueberlegen. SPI(5)+Standby(1)+Limit(1) macht schon 7 Leitungen, die ueber schnelle OK getrennt werden muessten. Aber darueber mach ich mir noch keine Gedanken. Erstmal muss die Reglung vernuenftig laufen. Zur Seriell-/Parallelschaltung der Netzteile: da sollte ich mir mal Doppelnetzteile anschauen, wie es da geloest ist. Seriell sollte kein Problem sein, aber parallel hab ich irgendwo im Forum mal gelesen, dass es da boese Ueberraschungen geben kann. Allerdings hatte ich persoenlich nie vor, mehrere parallel zu schalten. Das Ding soll eher moeglichst genau und stabil werden. 20V/2A wuerden mir wiegesagt reichen. Aber da ist ja im Prinzip unbegrenzt Spielraum bei entsprechender Dimensionierung. Wenn ich mehr Power brauch, bau ich mir lieber gleich was grobes bzw nen Schaltnetzteil auf. gruss, bjoern.
Hi Bjoern, habe mir für zuhause ein Fluke 189 geleistet, das zeigt z.B. die 4,096V noch mit 4,0960V an. Bei den LTC1446 habe ich bei 4Stück Werte zwischen 4,090 und 4,100 gemessen. Muss zuhause noch mal nachsehen, hatte aber auf bessere Werte gehofft. Die MAX186A stammen aus verschrotteten Platinen;-)) Der eigene MC für eine Regeleinheit ist je genau wegen der "vielen" Leitungen. So brauche ich 3 OKs für Tx/Rx/CS. Je Wert werden max. 3Byte übertragen, da reicht schon 19200 -> 2ms für Wert einstellen oder abfragen. Als Transverter nutze ich eine DIL24-3W-12V Version, liefert also 250mA, davon gehen max. 50mA für MC+OKs drauf und 200mA sollten für die OPVs ud den RegelFET/Transi reichen. In der Simu sehe ich keinen Unterschied ob FET/Transi. Wenn der FET zu langsam sein sollte, liegt das an der Ansteuerung. Vergleiche mal Schaltregler mit FET und mit Transi. Die FETs haben immer wesendlich höhere Schaltfrequenzen. Hab auf Arbeit einen 4A FET-StepDown Wandler laufen, der ungekühlt (nur Leiterplatte) in einem SO8 realisiert ist. Zur P/S-Schaltung, U/I kann nie genug sein (ist wie mit Geld), bei der 2. Aufgabe reicht das Netzteil nicht. Ist eine frage des Aufwandes. Mein bisheriges Doppelnetzteil hat folgende Betriebsarten: U1 U2, getrennt regelbar U1 GND U2, getrennt regelbar -/+ Spannung U1 GND U2, U1 gibt Spannung vor, bei U2 wird das Verhältnis beider Spannungen eingestellt-> U2=k*U1, damit beide Spannungen mit 1 Regler einstellbar. Gut bei OPV-Schaltungen. Mit Gruß Pieter
moin moin, hier nun die Daten, jeweils 4 BE gemessen mit einem kalibierten FLUKE189: MAX186: Uref 1. 4,0984V 2. 4,1010V 3. 4,0993V 4. 4,0988V LTC1446: Ausgabe 100 UA1 UA2 1. 0,09748V 0,10018V 2. 0,09781V 0,10064V 3. 0,09915V 0,09658V 4. 0,09920V 0,09975V Ausgabe 2000 UA1 UA2 1. 1,9964V 1,9994V 2. 1,9939V 1,9975V 3. 1,9922V 1,9905V 4. 1,9990V 2,0007V Ausgabe 4095 UA1 UA2 1. 4,0892V 4,0890V 2. 4,0897V 4,0897V 3. 4,0838V 4,0784V 4. 4,0906V 4,0904V Zur Eingangsfrage: >>-Den Ist-Wert um Faktor 10 per OP verstaerken. Bei der Stromregelung habe ich da Probleme den richtigen Wert zu begrenzen. >>-Den Soll-Wert per Spannungsteiler um Faktor 10 abschwaechen. Hier habe ich eine fast konstanten Fehler von ca. 3mA. Stelle ich 10mA ein, wird auf ca. 13mA begrenzt. Bei 1A wird auch bei ca. 1,005A begrenzt. Mit Gruß Pieter
Zur Eingangsfrage: Persönlich würde ich die Variante mit nur einem OPV bevorzugen. Jeder zusätzliche OPV bringt eine neue Phasenverschiebung mit. Nicht dass man das in den Griff bekommt, zum einem mit entsprechend großzügigen (und teuren OPV), zum anderem mit viel rechnerei und kompensiererei, aber es ist IMHO unnötig kompliziert.
> >>-Den Soll-Wert per Spannungsteiler um Faktor 10 abschwaechen. > Hier habe ich eine fast konstanten Fehler von ca. 3mA. Stelle > ich 10mA ein, wird auf ca. 13mA begrenzt. Bei 1A wird auch bei > ca. 1,005A begrenzt. Offsetspannung des OPVs.
@Pieter
Danke fuer die Messwerte. Sehen ja verhaeltnismaessig schlecht aus.
Oben deine Messwerte, unten das Verhaeltnis "Messwert*1000/Vorgabe":
A1 A2 A3 A4 B1 B2 B3 B4
100 0.09748 0.09781 0.09915 0.09920 0.10018 0.10064 0.09658 0.09750
2000 1.99640 1.99390 1.99220 1.99900 1.99940 1.99750 1.99050 2.00070
4095 4.08920 4.08970 4.08380 4.09060 4.08900 4.08970 4.07840 4.09040
100 0.97480 0.97810 0.99150 0.99200 1.00180 1.00640 0.96580 0.97500
2000 0.99820 0.99695 0.99610 0.99950 0.99970 0.99875 0.99525 1.00035
4095 0.99858 0.99871 0.99726 0.99893 0.99853 0.99871 0.99595 0.99888
Mit einem Offset koennte ich noch gut leben, aber wenn die Dinger nicht
linear sind, wirds schon schwieriger. Fuer 10,15Euro haette ich mehr
erwartet. Hab mittlerweile auch einen hier liegen, bin aber noch nicht
dazu gekommen, ihn auszuprobieren.
Mit dem Netzteilmodul bin ich auf Simulationsebene schon ein gutes
Stueck weiter. Auf Hardwareebene allerdings noch nicht, da ich das
ganze nicht auf dem Steckbrett testen wollte und noch keine Zeit fuer
einen vernuenftigen Prototypen hatte. Im Anhang mal die aktuelle
Schaltung(die 3Nxxx sind in der Realitaet andere und die beiden
OP-Schaltungen fuer den ADC sind nicht richtig dimensioniert). Ich hab
mich stark an einem USB-Labornetzteil von ELV orientiert...
Das Projekt lag jetzt auch schon ein paar Wochen brach, aber vielleicht
mache ich am Wochenende mal wieder was dran. Mittlerweile bin ich zwar
einsichtig geworden, dass es guenstiger und nervenschonender waere ein
fertiges zu kaufen, aber da ich jetzt alle Teile schon hier habe, werde
ich es wohl trotzdem durchziehen muessen :)
gruss, bjoern.
moin moin, @Björn die letzen Tage habe ich mich verstärkt die OptoADDA mit der Kopplung zum Master hin realisiert. So kann ich vom Hyperterminal aus U/I einstellen und abfragen. Als Regler nutze ich jetzt einen MJ11016. Basisstrom bei 4A ist <0,5mA, also fast wie ein FET. Den Rest sehe ich mal heute abend an. Mit Gruß Pieter
moin moin, @Björn beim LTC verwendest Du ideale OPVs. Damit wird natürlich das Ergebnis sehr schön, aber nutzlos. Verwende mal reale OPVs, den Typ den Du nehmen willst und dann lass nochmal simulieren. Zur OptoADDA, das Modul ist 52x32mm. Der 89C4051 fragt alle 5ms die 4 ADUs ab und speichert den Wert. Über MOSI empängt er Kommandos und führt sie bei aktiven CLK aus. Das Reset ist davon unabhängig und alle Module können mit einem Befehl ausgeschaltet werden. Wurde ein ADU Wert abgefragt, wird diese über MISO als 12Bit SPI gesendet. Der Takt kommt dabei vom Master. Taktrate ist 19200Baud. Mit Gruß Pieter
Hab ich erwaehnt, dass ich mich SwCad nicht besonders gut auskenne? Ich wollte erstmal den LM358 fuer den Regelkreis verwenden. Wenn du mir sagst, wie ich das anstelle, simulier ich das ganze auch mit dem. Ich hatte schonmal ein Spice-Model fuer LM324 runtergeladen und halbwegs geschafft einzubinden, aber sicher bin ich mir nicht. Muss man da nicht noch was mit .op oder so in das Schematic schreiben? Das seh ich zumindest bei vielen anderen. Da ich aber nicht genau weiss, was dahintersteckt(im Grunde schon; das sind Spice-Befehle?), hab ich bis jetzt mit den idealen OPs gearbeitet. Die wirkliche Dimensionierung findet eh am Prototypen statt und die Schaltung ansich ist so OK. Stammt ja groesstenteils von ELV und hat sich seit vielen Netzteilgenerationen nicht grossartig geaendert. Nunja, ich hab sowieso erstmal keine Zeit fuer das Netzteil. Bauen werde ich es auf jeden Fall, aber nicht heute und nicht morgen. gruss, bjoern. PS: der MJ11016 sieht interessant aus, aber TO3 passt mir nicht ins Konzept. Ich hatte bis jetzt BD137+BD245 vorgesehen, sollte zumindest fuer 20V/2A ausreichend sein. Aber das wollte ich sowieso nochmal durchrechnen.
moin moin, so mal etwas weitergebaut und über 4 Module mal die Ausgangsspannung per Ansteuerung/Messung im Anhang abgelegt. Beim MAX186 (was billigeres als Ersatz finde ich einfach nicht) wurde die Ref auf 4,0960V eingestellt und im Usoll Zweig ist ein Trimmer drin. Dieser wurde bei Usoll=2V (Ua=20V) genau abgeglichen. Bei 2 Modulen habe ich mir mal die arbeit gemacht, je Volt die Ausgangsspannung mit Fluke189 nachzumsssen. Mit Gruß Pieter
Bis der „Verbraucher“ aufraucht. Stromregulierung oder Limitierung macht schon Sinn
Bitte melde dich an um einen Beitrag zu schreiben. Anmeldung ist kostenlos und dauert nur eine Minute.
Bestehender Account
Schon ein Account bei Google/GoogleMail? Keine Anmeldung erforderlich!
Mit Google-Account einloggen
Mit Google-Account einloggen
Noch kein Account? Hier anmelden.



