Hallo, wie kann ich einen Leitungsteiler mit seinem Wellenwiderstand abschließen ? Ich möchte Patchkabel vermessen, die mit den verschiedensten Typen von Steckverbindern konfektioniert sind, z.B. USB, Firewire, RJ45 oder andere, eher in der Industrie gebräuchliche Stecker. Die Messung erfolgt mittels eines Netzwerk-Analysators: VNAs haben einen unysmmetrischen Port (Koaxial), so daß ich erst auf einen Balun gehen muß zwecks Symmetrierung. Jetzt möchte ich aber ungerne für jeden Steckertyp ein Adapterboard bauen (SMA -> USB, SMA -> Firewire, SMA -> RJ45 usw.), sondern ich dachte daran ein Board mit einem SMA-Port aufzubauen. Das Signal geht also von der VNA zur SMA-Buchse auf dem Board und von dort aus soll ein Leistungsteiler das Signal aufteilen. Die Teilsignale laufen dann weiter zum USB, Firewire und sonstige Buchsen (je nachdem was für einen Teiler ich aufbaue). Messen möchte ich die Reflektionen des Kabels, das natürlich immer nur an einer Buchse hängt: Also USB-Kabel an der USB-Buchse, FW-Kabel and der FW-Buchse usw. Allerdings werden an den nicht benutzen Buchsen auch Reflektionen auftreten, da der Leistungsteiler das Eingangssignal ja stumpf aufteilt. Nicht benutzte Pfade müssen also mit ihrem Wellenwiderstand abgeschlossen werden. Nur wie mache ich das, da hängen ja die Buchsen dran ? Hat da jemand eine Idee ? (Ich hoffe, man versteht, was gemeint ist...)
Hi, Matthias, 1. schaffe mir bitte Klarheit, sortiere Deine Steckertypen nach ihrem Wellenwiderstand. Du wirst um eine Brücke oder Impedanzanpassung Zgenerator - Znorm nicht herumkommen. Also brauchst Du für jeden Wellenwiderstand eine Pi- oder T-Glied zur Impedanztransformatiom. Hast Du zu einer Impedanz mehrere Steckertypen, kannst Du die mechanisch anpassen. 2. Was meinst Du mit "stumpfe Aufteilung der Leistung"? Verlustarme Leistungsteilung mit einem Hybrid? Leistungsteilung mit einem R-Widerstandsnetzwerk? Oder blanke Parallelschaltung? Für Deine Meßanordnung brauchst Du natürlich für jeden Ausgang einen eigenen impedanzrichtigen Abschluß. Wirst also Löten dürfen. Ciao Wolfgang Horn
Auf unbenutzte Buchsen muß immer ein Abschlußwiderstand gesteckt werden, so macht man das eben für korrekte Messungen, auch wenns länger dauert. Wie weit nach unten in der Frequenz soll die Messung denn gehen? Interessant ist eigentlich erst der VHF/UHF-Bereich, denn weiter unten sind das vor allem ohmsche Anpassungen, die Laufzeiten spielen keine Rolle, das Kabel ist kurz gegen die Wellenlänge. Eine breitbandige Leistungsaufteilung ist schwer zu realisieren, am besten sind verlustbehaftete Teiler aus Widerständen. Alles was im VHF/UHF-Bereich als 3dB-Teiler üblich ist, ist nicht viel breiter als eine Oktave, Wilkinson oder mit zwei Doppellochkernen aufgebaut. Mini-Circuits hat 3dB-Teiler mit Transformatoren, die gehen bis 4 kHz runter und nach oben bis 60 MHz. Viel breitbandiger wirds verlustarm nicht gehen.
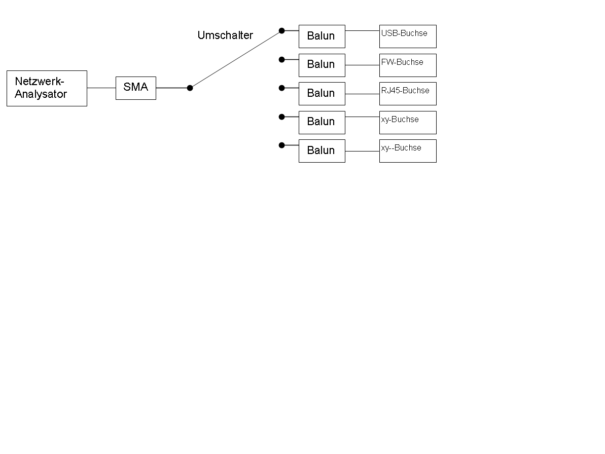
Hier mal eine Skizze, die das ganze (hoffentlich) etwas verständlich macht. Einmal ist z.B. der Zweig 'aktiviert' an dem die USB-Buchse angeschlossen ist und alle restlichen Leitungen sind mit Z0 abgeschlossen. Danach schalte ich (manuell) um, so daß jetzt der Zweig mit der RJ45-Buchse angeschlossen ist, alle anderen Zweige sind jetzt mit Z0 abgeschlossen. Solche Systeme sind kommerziell verfügbar, wobei das Umschalten sogar elektronisch geschieht, nur weiß ich nicht, wie die nicht genutzten Zweige 'automatisch' mit Z0 abgeschlossen werden. Auch in Feldtestern wie dem Agilent Wirescope 350 wird z.B. erst die Reflektion am Paar 1-2 einer RJ45-Buchse gemessen, während alle anderen Paare mit Z0 abgeschlossen sind. Anschließend wird das Paar 3-6 gemessen, alle anderen sind wieder mit Z0 abgeschlossen usw. @Wolfgang: Der Balun nimmt eine Impedanzanpassung von 50 auf 100 Ohm vor, die fast immer bei Datenkabeln als differentielle Impedanz verwendet werden. Korrekterweise müßte aber tatsächlich eine individuelle Impedanzanpassung erfolgen, da USB 90 Ohm und Firewire 110 Ohm benutzt. @Christoph: Ja, hatte an etwas ähnlichem wie den Wilkinson-Teiler gedacht, nur daß das Signal nicht auf 2, sondern mehrere Zweige aufgeteilt wird. Der Frequenzbereich sollte 1 - 100 MHz umfassen, besser 1 - 250 MHz. Verlustbehaftet wird es ohnehin, Wilkinson allseitig angepaßt und verlustfrei geht ja nicht.
Hi, Matthias, Danke, Deine Zeichnung hat mir klar werden lassen: Ich habe doch nicht verstanden. :-) Wenn Du immer nur einen Zweig ausmessen willst, dann bräuchtest Du dort, wo "Leistungsteler" steht, gar keinen solchen, ein mechanischer Umschalter mit 50 Ohm täte es auch in Verbindung mit einer Anpassung an jeden Kabel/Steckverbindertyp. Für Messungen von 1...250 MHz. also 8 Oktaven, kommt nur eine Widerstandsanpassung in Frage. Ciao Wolfgang Horn
Wilkinson als Teiler ist fast verlustfrei, nur als Combiner hat er min. 3dB Verlust, ohne Verlust geht nur mit Kabelbrücke oder Magischem T, auf zwei Ausgänge. Für die reflektierte Welle gehts teilweise in den Widerstand, der für die hinlaufende wegen der Symmetrie nicht berücksichtigt werden muß. 2 Signale verlustfrei auf einen Ausgang zusammenführen geht nur für verschiedene Freuenzen über Diplexer. Die Umschaltung mit HF-Relais wäre die sinnvollste Methode, die haben oft schon den Abschluß für nicht geschaltete Ports integriert.
von Mini-Cicuits gibts schon recht breitbandige Splitter: http://www.mini-circuits.com/dg03-118.pdf das sind natürlich keine meßtechnischen Präzisionsteile.
Ooops, irgendwie hat Wolfgang recht, ein Leistungsteiler wird gar nicht benötigt, sondern ein mechanischer Umschalter sollte ausreichen. Was für ein Schalter müßte das sein ? Der SMA geht auf eine Mikrostreifenleitung über, die sich dann in mehrere Leitungen aufteilt. Dazwischen muß der Schalter sitzen, aber was für ein Schalter ist das bei Mikrostreifenleitungen ?
es gibt HF-taugliche Relais, vielleicht auch in SMD, jedenfalls wesentlich preiswerter als mit SMA-Anschluß. Google findet mit RF-relay oder HF-Relay und SMD verschiedene Hertseller, z.B. Omron, Tyco. Statt Stufenschalter geht ja auch eine Baumverzweigung mit mehreren einpoligen Umschaltern.
Hi, Matthias, es gab' mal "Wellenschalter", ein impedanzrichtiger Drehschalter. 2. Möglichkeit: Schalter mit PIN-Dioden. Problem: Die Lebenszeit der Minority-Träger begrenzt die untere Grenzfrequenz. 3. Möglichkeit: GaAs-Schalter, bis in den GHZ-Bereich,teuer. 4. Möglichkeit: Schau mal, was es an Video-Schaltern gibt für hochauflösende Monitore. Ciao Wolfgang
Nachtrag: 4. Möglichkeit: SDS-Relais der Baureihe DS, heißen heute NAIS-DS. Die Konstrukteure hatten damals auf HF-Taugleichkeit geachtet. Hätte den Vorzug der Bidirektionalität, die Du zum Messen der Impedanz ja brauchst. Einfach mal durchmessen. Ciao Wolfgang
Nochmals vielen Dank Euch beiden für die hilfreichen Antworten. Ich denke, daß die beiden folgenden Produkte infrage kommen: http://www.telemeter.de/index.php/shop/produkte_bereiche/hf_mikrowellentechnik__1/schalter_und_relais_schaltsysteme_und_matrixanlagen/schalter_und_relais_schaltsysteme_und_matrixanlagen/mechanische_schalter_fuer_hochfrequenz_und_mikrowellentechnik http://www.hittite.com/index.cfm?body_content=products&type=switch&catid=8&sort=function&source=leftnav&subID=109,110,111,112,113,114&subHead=19 Gibt es eigentlich irgendwo ein spezielles Forum für Hochfrequenztechnik ?
Bitte melde dich an um einen Beitrag zu schreiben. Anmeldung ist kostenlos und dauert nur eine Minute.
Bestehender Account
Schon ein Account bei Google/GoogleMail? Keine Anmeldung erforderlich!
Mit Google-Account einloggen
Mit Google-Account einloggen
Noch kein Account? Hier anmelden.

