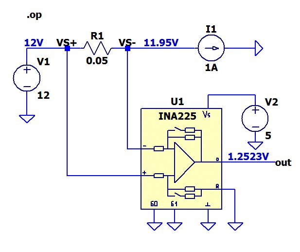
Hallo, ich versuche derzeit eine Schaltung mit einem INA225 (symbol wurde selber erstellt, .lib von der TI Seite) zu simulieren. Leider bekomme ich derzeit dauernd die Fehlermeldung im Anhang. Weiß jemand, wie ich die Simulation zum laufen bekomme oder ob es ein anderes Modell gibt, welche keinen Syntax Fehler aufweist? Kann es daran liegen, dass diese .lib nur für TINA ist? Grüße Martin
Hallo Martin,
in Zeile 305 ist eine geschweifte Klammer zuviel.
G1 OUT2 OUT1 VALUE = {V(NSW)*(V(OUT2,OUT1)/RMAX)}}
->
G1 OUT2 OUT1 VALUE = {V(NSW)*(V(OUT2,OUT1)/RMAX)}
Ich habe mir das Modell schon mal vor Jahren angeschaut, weil jemand
damit ein Problem hatte. Zusätzlich habe ich damals alle IC=0 in dem
Modell zu Kommentar gemacht ";IC=0" wegen Konvergenzproblemen. Zum Glück
hat die Yahoo-group eine Files-Bereich und ein
Files-Verzeichnis(all_files.htm). Darin kann man leicht Beispiele für
alle dort diskutierten Modelle finden.
Am besten du nimmst gleich meine Files die ich damals für die
Yahoo-group gemacht habe.
Tipp:
Lass das "uic" in .TRAN weg. Das ist nur für besondere Schaltungen und
für Notfälle(Konvergenzprobleme) gedacht. Die Konvergenzprobleme
verschwinden, wenn man meinen lib-file nimmt in dem alle IC=0
auskommentiert wurden.
Im Anhang sind meine Dateien.
Du kannst ja gerne mal ein "diff" von meinem lib-file mit deinem machen.
Die haben nur kosmetische Änderungen gemacht.
Gruß
Helmut
Vielen Dank für die Datei und den Tipp in der Yahoo Gruppe nachzuschauen.
Bitte melde dich an um einen Beitrag zu schreiben. Anmeldung ist kostenlos und dauert nur eine Minute.
Bestehender Account
Schon ein Account bei Google/GoogleMail? Keine Anmeldung erforderlich!
Mit Google-Account einloggen
Mit Google-Account einloggen
Noch kein Account? Hier anmelden.

