Um mir einen Linearregler diskret aufbauen zu können, gibt es ja viele Schaltpläne die Bipolar Transistoren verwenden. Wie sieht es aus mit FET´s? Weiss jemand einen Schaltplan für eine Realisiation mit FET´s? Fredi
Schaltplan, na klar. Die drucken die Hersteller integrierter Regler sogar in ihren Datenblättern ab. Vielleicht bekomme ich ja hier ne Anregung, wie ich meinen ARM-Controller in Zukunft aus diskreten Transistoren aufbauen kann :) Gruß Dietmar
@Dietmar: Was hat das mit der Frage zutun? @Fredi: Im Prinzip kann man bipolare Transistoren in den Schaltungen durch FET ersetzen. Vielleicht solltest du dir mal die Arbeitsweise eines Linear-Reglers angucken: Da gibt es einen Vergleich zwischen einer Soll- und der Ist-Spannung, und der Regler steuert den Transistor entsprechend der Regeldifferenz nach. Du wirst vermutlich nicht um eine Eigenentwicklung herumkommen, denn der Leistungsverlust ist bei beiden Arten von Linearregler etwa gleich (Die Ansteuerleistung beim FET ist natürlich geringer). www.elektronik-Kompendium.de Auch die Bücher aus dem Europa-Verlag sind empfehlenswert.
@Der inoffizielle WM-Rahul: Kann mir denn bitte mal jemand erklären, was hier los ist? Gruß Dietmar
Vielleicht will Fredi ein Linearregler-Netzteil bauen... Was hat der diskrete Aufbau eines ARM-Controllers mit dem diskreten Aufbau eines Linear-Spannungsreglers zutun? Genau! Nichts. Es gibt genug Leute, die sich ein (regelbares) Netzteil bauen wollen, wobei bei den meisten Anleitungen/Schaltplänen immer noch bipolare Transistoren verwendet werden. Somit hinkt der Vergleich zwischen einem Linearregler und einem ARM-Controller doch sehr.
Genau. Ich will mir ein Linearregler Netzteil bauen. Das Problem ist, dass ich bis ca. 140V gehen will. Es existieren zwar Regler (LR8) mit denen es "relativ" einfach wäre. Leider liefern dir mir den Strom nicht. Das Netzteil soll ca. 300mA liefern können. Die Funktionsweise der Regler ist mir bekannt. Aber danke für den Link. Fredi
Ach, endlich erfährt man auch Details. @Rahul: "Was hat der diskrete Aufbau eines ARM-Controllers mit dem diskreten Aufbau eines Linear-Spannungsreglers zutun? Genau! Nichts." Wie wahr, nichts!!! Auf Grund fehlender Details oben mußte mein erster Gedanke sein, daß hier ein Wahnsinniger am Werk ist, der versucht, einen LM317 diskret nachzubauen, und das ist mindestens ebenso absurd :-) Also, normalerweise tut man sich ja bei diskreten Aufbauten gegenüber der integrierten Lösung nichts gutes bei den Schaltungsparametern. Gruß Dietmar
Es gibt ja auch Leute, die sowas zu Schulungszwecken diskret aufbauen. Da kann man dann eins-A drin rummessen.
@WM-Rahul: Wie gesagt, bißchen mehr Info ist manchmal sehr hilfreich. Also, absolut nichts gegen den Thread und die Anwendung! Nur sitze ich hier am anderen Ende und reime mir aus wenigen Worten was zusammen, d.h., kann mir unter Umständen überhaupt nichts vorstellen :) Aber 140V und darin herummessen und Schulungszwecke? Na ja:) Gruß Dietmar
...also doch, das ist ja auch schon besser... Nur, wo ist der Hintergrund bzw. Vorteil der Realisierung mit FET gegenüber Bipolar? Gruß Dietmar
Die geringere Ansteuer-Leistung? Hast du schon einen bipolaren Transistor gesehen, der 140V abkann?
moin moin, @Der inoffizielle WM-Rahul träum man weiter, wegen 140 V ... schon der uralte BU208 POWER TRANSISTORS(5.0A,1300-1500V,55W) Mit Gruß Pieter
Gut, bin in "Hochspannungs-Sachen" nicht so bewandert. Wenn ich recht überlege: In Fernsehern müssten auch welche sein...
@WM-Rahul, Pieter: Die guten alten BU Hochspannungstypen wurden millionenfach auch in KFz-Zündungen verbaut, einfach aus dem Grunde, weil man an der Zündspule keine Freilaufdiode gebrauchen konnte. @WM-Rahul: "Die geringere Ansteuer-Leistung?" Digital ja! Aber wo spart man denn in einer linearen Schaltung was? Gruß Dietmar
>Aber wo spart man denn in einer linearen Schaltung was?
Einen FET braucht man keinen Basis-Strom verpassen...
Das ist doch bei ner Schaltung die ja ohnehin von Haus aus heizt eher ein Nachteil. Der extrem hochohmige Steuereingang ist doch anfällig für jede Art von Störungen allem voran EM-Einstreuungen. Also ich würde auch bei bipolar bleiben.
Aufgrund der Tatsache, dass man der hochohmigen Steuereingänge der FET´s sich nur Schwierigheiten einfängt und dass man ja sowieso viel Leistung verbraten wird werde ich das ganze bipolar aufbauen. Den "hohen" Strom werde ich auf mehrere Transistoren aufteilen - damit sie mir nicht abrauchen wenn die Strombegrenzung einschreitet. Fredi
@WM-Rahul: "Einen FET braucht man keinen Basis-Strom verpassen..." Ich sehe so ne Begründung ja einerseits auch ein. Andererseits, wo möchte man denn hin bei einem Regler, dessen Ruhestrom ein hundertstel oder gar tausendstel des Betriebsstromes ist? Kein Hersteller von Linearreglern verschwendet doch einen Gedanken, je einen Linearregler in FET-Technik realisieren zu wollen. @Gast ein Anderer: Eben. Beim Miniaturisierungsgrad und eh nur einer Handvoll Transistoren fallen die Basisströme verschwindend klein aus. Fazit: Integrierter Aufbau: bipolar Diskreter Aufbau: FET Gruß Dietmar
Leute, das ist doch garnicht mal so kompliziert. Linearregler mit P-Fet: http://www.modding-faq.de/index.php?artid=518
@Simon: Was ist denn daran neu erfunden??? Solche Schaltungen gibt es en Masse in 1970-er Literatur, aus der Zeit, in der die integrierten Spannungsregler gerade aufkamen. Die Reglerdaten werden nicht gerade vorteilhafter sein. Gruß Dietmar
Nix ist daran neu erfunden, habe ich auch garnicht behauptet du Nasenbär! Aber alle Beiträge hier in diesem Thema besagen, dass sowas nicht möglich sei etc..
Arghs, Bei dem obersten Bild ist mir ein Fehler unterlaufen. Hier korrigiert. Achso: Am "?" Pin liegt /K1 (Kanal 1 invertiert) nochmals an. (warum das?!)
K2 Min Ausschlag. Was zu sehen ist: Die Länge der tlow vergrößert sich bei größerem Ausschlag. Annahme: Am IC müssen die "Kx" Pinnen mit den "/Kx" Pinnen vertauscht werden, weil der IC absichtlich zum invertierien benutzt wird.
Ja, das wäre besser! "Nix ist daran neu erfunden, habe ich auch gar nicht behauptet du Nasenbär!" Kleine Sünden bestraft der liebe Gott immer sofort :-) Gruß Dietmar
Bipolartransistoren sind bei diesen Spannungen im Linearbetrieb nur schwierig zu handhaben. Das Zauberwort heisst second breakdown oder auf gut Deutsch zweiter Durchbruch. MOSFETs haben damit kein Problem.
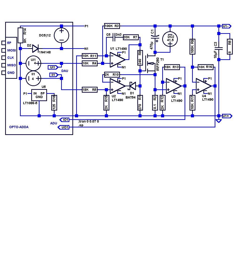
moin moin, anbei mal eine Schaltung mit FET, dieser kann durch einen Transi ersetzt werden. Bei der Simulation fallen bei Laständerungen in der FET Version kurze Pikse auf. Mit Gruß Pieter
Zauberwort: Ja, den Ausdruck "Second Breakdown" sollte man schon einmal gehört haben, wenn man mit bipolaren Transistoren arbeitet. Bei richtiger Dimensionierung kommt man damit aber nicht in Konflikt. Aber klar, wenigstens für den Ausgangstreiber kann man bei dieser Hochspannungsschaltung denn doch einen Leistungs-FET wählen. Dennoch gut kühlen, denn Wärme bedeutet immer auch exponentiell ansteigende Bauteilalterung und Ausfallwahrscheinlichkeit. Gruß Dietmar
Bitte melde dich an um einen Beitrag zu schreiben. Anmeldung ist kostenlos und dauert nur eine Minute.
Bestehender Account
Schon ein Account bei Google/GoogleMail? Keine Anmeldung erforderlich!
Mit Google-Account einloggen
Mit Google-Account einloggen
Noch kein Account? Hier anmelden.





