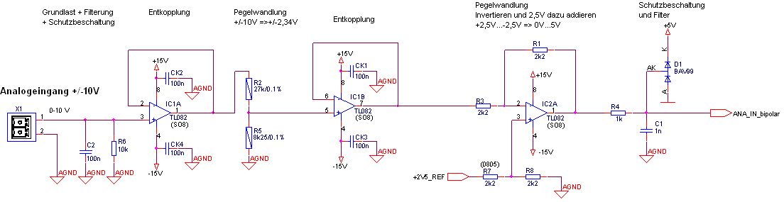
Hallo, ich möchte eine Analogspannung von -10V...+10V mit einem Prozessor einlesen. Hierzu muß die Spannung auf Pegel von 0V...+5V gewandelt werden. 0V am Eingang muß hierbei 2,5V am Prozessor entsprechen. Das heißt die Spannung wird auf ca. -2,5V...+2,5V runter geteilt und mit einem Offset von 2,5V nach oben geschoben. Ich habe mir eine Schaltung ausgedacht, die auch soweit funktioniert. Aber die hat den Nachteil, daß man 3 OP´s benötigt (siehe angehängte Datei). So was geht doch sicherlich auch irgend wie einfacher. Muß aber trotzdem relativ genau sein (möglichst keiner Fehler bei der Pegelanpassung)...
Deine ersten 2 "Entkopplungs"-Stufen kannst du zusammenfassen, indem du dem einen verbleibenden OP lediglich mit einer Verstärkung von 1/4 betreibst. Dann wirst du dort aber auch einen invertierenden Verstärker nehmen müssen. Achte auf ausreichend hohe Widerstandswerte, um die Signalquelle nicht zu sehr zu belasten. Dann einen Addierer dahinter (Signal + Referenzspannung 2,5V) und gut.
Dazu müsste der Spannungsteiler relativ niederohmig sein.
@T-Brox: Du meinst so wie auf dem beigefügten neuen Bild?
Wetten das ich was einfacheres habe. Am Eingang siehst du ein Poti als Spannungsteiler. Damit werden aus +-10V dann +-1V. Den Kondensator als Differentierer, je nach Geschmack, auch dabei als Hochpass. Jetzt kommt noch ein Spannungsteiler. Über R2 fließt der Strom der Signalquelle nach R4. Über R3 fließt ein weiterer Strom über die Hilfsspannung nach R4. Wird der zweite Spannungsteiler korrekt ausgelegt, dann gibt es keinen 'negativen' Strom über R4, da der Strom von R3 in jedem Fall größer als der über R2 ist. --> Man kann eine Spannung größer 0V abgreifen. Mit den Werten musst du ein bisschen jonglieren oder gleich mit Maschensatz das passende herleiten. R4 soll der Eingangswiderstand des MC sein. Die Hilfsspannung habe ich über eine 9V Batterie mit nachgeschalteten 7805 ohne jeglichen Kondensator realisiert. Da fast kein Strom fließt, hält die Batterie ewig.
vielleicht könnte man auch einfach nen Gleichrichter nehmen und einen Spannungsteiler dahinterschalten so das die untere schwelle passt die obere dann mit ner Z-Diode begrenzen.
@ Thomas O.: Es handelt sich bei dem Signal -10V...+10V um einen analogen Vorgabewert und nicht um eine Wechselspannung. Das heißt es muß analog ausgewertet werden, welche Spannung gerade am Eingang anliegt (Höhe der Spannung und Polarität). Gleichrichter geht daher nicht...
sorry hab ich falsch verstanden dachte dich interessieren nur die digitale Zustände -2,5V und 5V. Dann geht das natürlich nicht.
Was ist das denn für ein Prozessor? ATMega16 und grösser kennen auch AD-Wandler für Differenzspannungen zwischen 2 AD-Ports. Die dürfen dann auch negativ sein. In dem Fall sollte doch auch ein Spannungsteiler ausreichen.
Hab leider einen Infineon-Prozessor (XC164), der keine negativen Spannungen zuläßt. Ich hätte auch keinen zweiten Analogeingang zur Verfügung. Da muß es wohl doch die Lösung mit den OP´s sein....
Bitte melde dich an um einen Beitrag zu schreiben. Anmeldung ist kostenlos und dauert nur eine Minute.
  
  Bestehender Account
  
  
  
  Schon ein Account bei Google/GoogleMail? Keine Anmeldung erforderlich!
Mit Google-Account einloggen
Mit Google-Account einloggen
  Noch kein Account? Hier anmelden.



 Thread beobachten
 Thread beobachten Seitenaufteilung abschalten
 Seitenaufteilung abschalten