Hallo Leute, aus einem anderen Beitrag von mir ergibt sich ein Problem, was nicht zur Überschrift mehr passt,deswegen ein neuer Beitrag. Nach der Trennung der Versorgungsspannung springt der Atmega nicht mehr an, nur direkt nach dem Programmieren läuft er richtig an. Reset liegt über 4,7k an VCC, nichts schwingt oder so. 22p mit 8MHZ, aber auch mit internem Oszi läuft es nicht. Taste ich Masse an den Reset-Pin per Hand an, passiert auch nichts. 100N sind vorhanden, Masseflächen auch. Der Chip geht mit dem USB AVR ISPII auch mit voller Stärke zu programmieren, alles kein Problem. Hat einer eine Ahnung, warum nur nach dem Programmieren der Chip anspringt und nicht mal per Masseimpuls auf den Reset-Pin?
Aktiviere mal spaßhalber den Brown-Out Detektor und stell ihn auf ~4V.
Okay, ich habe gerade gesehen, daß das Problem aus dem anderen Thread ´rübergeschwappt ist. Ich würde mal auf ein grundlegendes Schaltungsproblem tippen. Poste mal die Schaltung oder mach ´nen Foto. Mein Verdacht bewegt sich in Richtung unsaubere Betriebsspannung oder deren unzureichende Absiebung mit Keramik-Cs.
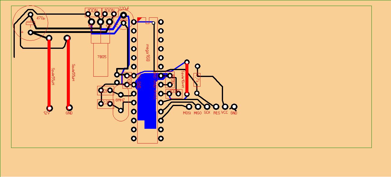
so, anbei ein Schaltungsbild. Ich habe das Layout gekürzt, weil es sonst zu unübersichtlich werden würde denke ich. Schwarz ist Bottom, Blau ist Top. Rot sind Bauteile Alle Pins sind Benutzt, als Display, Taster, ADC etc. Freie flächen sind auf Masse gesetzt, beidseitig, zur Not mit Durchkontatkierung nachgeholfen. Leiterbahnen laufen teilweise unter dem Chip Lang SCK ist Pin vom Display Mosi geht mit 1k auf Taster, 10k Pulldown (zum Test durchtrennt) Miso geht mit 1k auf Basis Transistor, schaltet LED (zum Test durchtrennt) Die Blaue Fläche sollte als Extra Massefläche getrennt vom Rest sein und den AVR versorgen. Ist am 220µF angelegt. Aber auch hier habe ich zu Testzwecken von Aussen wieder Masse angeschlossen. Wie gesagt, die Schaltung funktioniert nach dem Brennen bis zum Trennen der Versorgungsspannung/Masse. Weder mit internem Oszi noch extern mit irgendeiner Fuse-Einstellung. Bauteile sollten soweit in Ordnung sein, da die zweite Testplatine ebenfalls die selben Probleme hat. Ich kann mit 2MHZ über den USB programmieren, ohne irgendwelche Fehlermeldungen, noch zeigt das Oszi irgendwas schwingendes an... Früher hat es in weniger ausgereizten Versionen (keine Transistoren zum Schalten der LED, weniger Taster etct) bestens funktioniert.... Bin extrem ratlos und noch extrem deprimiert. Ich hoffe das Layout ist soweit erkennbar, sollte eigentlich alles ganz normales Grundbeschalten sein ohne irgendwas besonderes.... Vielen Dank schon mal für eure Mithilfe
Ersetze mal den 220µF Kondensator durch einen 10µ, ich denke, die Spannung läuft zu langsam hoch. Setze außerdem die Oszillatorfuses auf maximale Einschwingzeit. Und den Brown-Out an auf 4V!
Wenn du mich fragst, sollte der /RESET nicht über einen Kondensator nach Vcc sondern einen Pullupwiderstand. Dein Controller läuft ja nur an, wenn /RESET high ist und dafür tut der Kondensator ja nichts. Beste Grüße, Bartl
Reset liegt doch am 4,7k Widerstand (Pin1)!
Hm, stimmt tut mir leid, ich hab' mich verlesen. Zu viel Party, zu wenig Schlaf...
Was sehe ich da: Der Reset-Widerstand geht an Vcc am ISP Anschluss. Kein Wunder dass nichts mehr geht wenn du den ISP Anschluss abziehst. Geh doch mal an Vcc von der Schaltung selbst! Oder liegt am Vcc Anschluss vom ISP Stecker auch die Vcc der Schaltung an? Lässt sich von hier nicht erkennen, sieht aber nicht so aus.
Karl Heinz, er hat doch das Layout gekürzt um nicht zu viel zu verraten, normal hat er da auch VCC dran (denke ich), oder Mike?!
@TravelRec. Tja. Das denke ich mir auch. Allerdings: Seine Aussage (sinngemäß) "Solange ich den ISP Brenner drann habe, funktioniert alles" würde die Annahme des Gegenteils kräftig unterstützen. Bei den Fehlersymptomen würde ich auch einer Nadel im Heuhaufen nachgehen.
Das kannst Du aber dann wirklich nur mit ´ner kompletten Schaltung machen - wo was wegradiert ist, könnte man sonstwas vermuten ;-)
verraten ist gut, das komplette layout sieht nach dem aus was es ist: amateurhafte Routenverlegung. Will mich da nicht noch unbeliebter bei euch machen.*g Ja, am ISP (6Pol-Kontakt) ist VCC dran. habe nun wie travelrec geraten hat den 220µ am 7805 Ausgang durch einen 10µ ersetzt und siehe da nun geht der AVR nie an. Kann zwar bestens die Fuses setzten, Programmieren, verifing, aber er geht nie an... Aber wieder schwingen die 5V noch sonstwas. Auch der 9Vblock (Autobat nicht mehr so frisch) veranlaßt ihn zum arbeiten...ich liebe es. Was kann das sein?
Na ja. Bei GND sieht man am Pad noch ein paar Stummel, wo er radiert hat. Bei Vcc? Fehlanzeige. Da ist nichts und das Pad ist sauber und rund. Also ich muesste da schon sehr, sehr vorsichtig und sorgfältig mit einem Radiergummi ran, damit das Pad nachher so aussieht. Mal ganz davon abgesehen, dass der kürzeste Weg vom Widerstand zu Vcc zur Spule gleich links daneben führt. Können wir uns auf 'begründeter Verdacht' einigen? Ich will ja dem Mike auch nichts unterstellen.
Moment mal: Du kannst Fuses setzen, Verifying und Programming, aber der AVR geht nicht an? Das gibt´s nicht! Das heißt also, daß der AVR und sein Oszillator läuft, sonst könntest Du ihn nicht ansprechen. Vielmehr habe ich den Verdacht, daß Dein Programm fehlerhaft arbeitet und auf äußere Bedingungen (an den Controllerpins) mit "Befehlsverweigerung" reagiert. Progge mal ein ganz einfaches Programm in den Controller, welches Dir nur einen Portpin toggelt, an dem ´ne LED dran ist - siehe da, es wird laufen. BTW bringen die 220µF an dem Ausgang des 7805 rein gar nichts, weil viel zu träge. Die heizen höchstens den 7805, der ständig die hohe Kapazität ausregeln muß.
Du sagst es tut sich nichts. Meinst du damit es tut sich nichts z.B am Display? Eventuell ist dein Programm wirklich bischen palle. Du musst dem Display erstmal zeit geben, damit es sich nach dem anlegen der spannung auf befehle einstellen kann. Bei mir ist es oft so gewesen, dass eine zu schwankende spannungserhöhung.. z.B beim anstecker von 5v und gnd an zwei pins manchmal probleme beim Display ergaben etc.
ja, ich kann programmiern, verifing machen etc. aber der chip bleibt aus. kein display, kein rs232, kein port togglen. am programm kann es nicht liegen. noch einer ne idee? habe sogar den 7805 getauscht, könnte ja futsch sein (Strohhalm greifen) werde nun mal wieder 220µ ranmachen, damit wenigstens nach dem programmieren was passiert...ich werd noch irre...
Haste denn jetzt schonmal ein Mini-Port-Toggel Programm draufgebrannt oder ist das nur Deine Vermutung, daß es am Prog nicht liegen kann? Vermeintliche Hardwarefehler können auch Softwarefehler sein. Wenn zum Beispiel ein fehlinitialisierter Portpin ein Signal sendet, während die externe Hardware auch an diesen Pin Signale sendet, dann kann´s die merkwürdigsten Effekte geben. Mach doch einfach mal alle Ports bis auf den LED-Pin inaktiv und laß die blöde LED blinken. Wenn das geht, muß es am anderen Programm liegen. Ich werd´ auch langsam irre und vor allem ratlos, beim in´s Blaue vermuten.
so, habe den 220µ mal an den 10µ rangehange, einfacher zu löten. aber auch jetzt bleibt der chip tot, programmieren etc geht. das mini toggle programm geht nicht, schon probiert. an der Software kann es nicht liegen,die stimmt. läuft ja auf den anderen Platinen auch.
Auf welchen anderen Platinen, hast Du noch mehr davon?
ja, die älteren Version, bei der die led noch direkt vom Port betrieben werden und nicht wie bei der neuen (aktuellen) Version über einen Transistor. Oder der RS232 stecker ist mehr nach links, damit er nicht den einen Taster verdeckt...und so weiter. Also keine Veränderungen an dem Grundkonzept, nur ergonomische Korrekturen
Wenn´s nur Kosmetik war, dann versteh´ ich nicht, warum es hier läuft und da nicht. Ich weiß nicht weiter hier - schönes Wochenende!
grosse Auflösung: habe in der Krabbelkiste noch einen mega8 gefunden und den mal eingesetzt. und siehe da er toggelt und er displaed...ich liebe es. Da hat mein letzte mga168 einen Schuß weg, läßt sich programmiere und fusen, startet aber nicht. Wer soll auf sowas kommen?
>Da hat mein letzte mga168 einen Schuß weg, läßt sich programmiere und >fusen, startet aber nicht. Wer soll auf sowas kommen? >Bauteile sollten soweit in Ordnung sein, da die zweite Testplatine >ebenfalls die selben Probleme hat. HÄ???
nix hä, ich habe mir natürlich nicht denken können, daß der chip so böse verbeult ist, daß er zwar zu programmen geht, aber nicht startet. also habe ich den chip, schon weil ich passenderweise keinen mehr hatte, mitübernommen. kleines mißgeschick, große wirkung. mittlerweile habe ich wieder welche, und alles geht.
Bitte melde dich an um einen Beitrag zu schreiben. Anmeldung ist kostenlos und dauert nur eine Minute.
Bestehender Account
Schon ein Account bei Google/GoogleMail? Keine Anmeldung erforderlich!
Mit Google-Account einloggen
Mit Google-Account einloggen
Noch kein Account? Hier anmelden.
