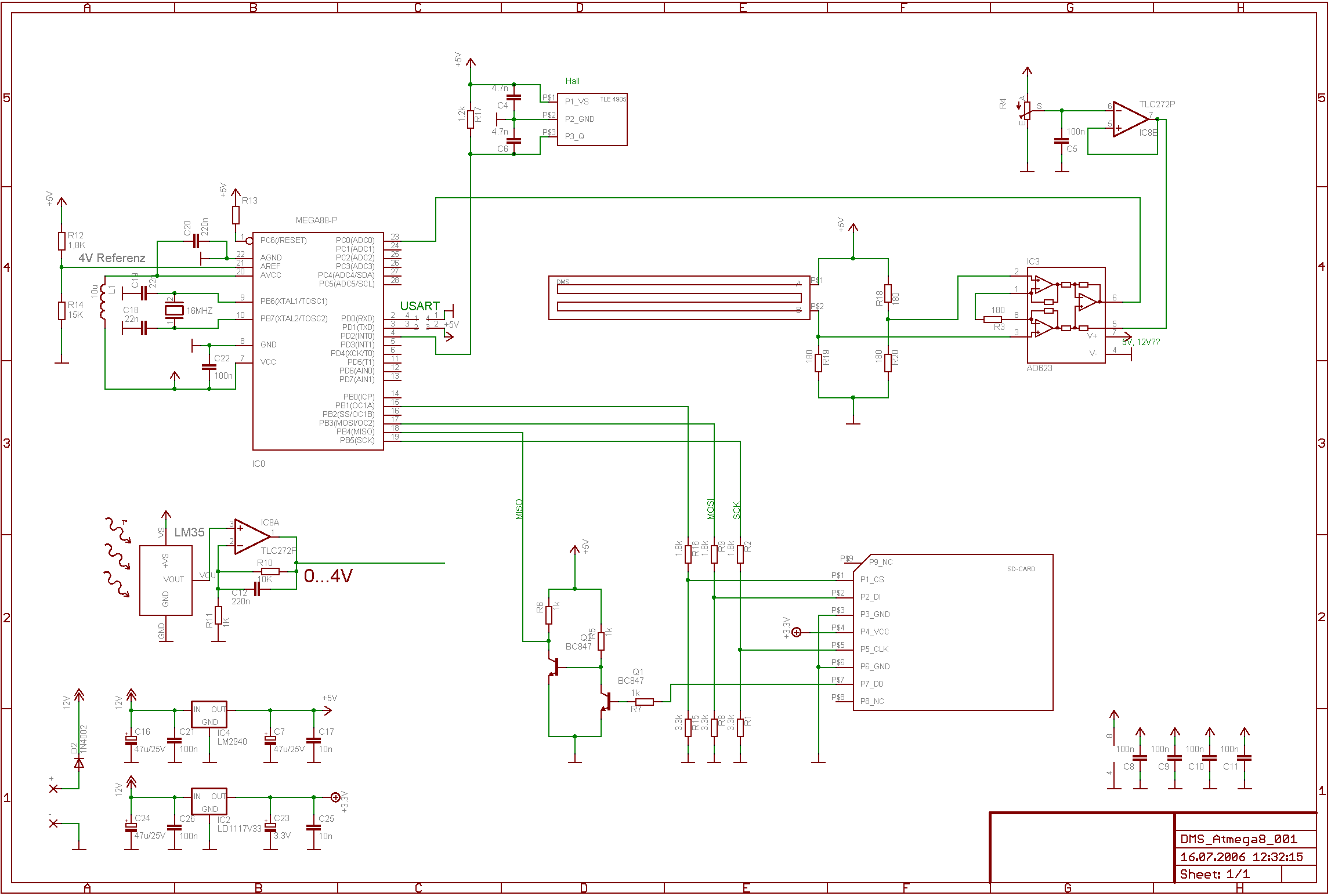
Hallo, ich habe folgendes Problem: Ich möchte mit 10bit und 15kHz einen DMS abtasten. Der DMS sitzt auf einer Welle. Diese Welle rotiert in einem mit Öl gefülltem Gehäuse. Es soll auf der Welle neben dem DMS auch der Op der µC und eine Batterie untergebracht werden. Das Problem sind die Daten. Sollten die Daten auf der Platine gespeichert werden, müsste man die Anlage jedes mal demontieren (hierfür ist 1h notwändig -> zu lang). Ich habe für den Umgang mit den Daten drei Ansätze: 1. Messdaten direkt auf einer SD-Karte speichern. Ausbau der Anlage nötig, um Daten zu erhalten. (Im Anhang befindet sich ein erster Entwurf für die Schlatung) 2. Messdaten in RAM(oder SD-Karte) zwischenspeichern und nach Ende der Messung (Dauer 5..10 min) die gespeicherten Daten gemütlich zum PC übertragen 3. Messdaten per z.B. Bluetooth in Echtzeit an PC senden. Durch die Anforderung von 15 kHz Abtastrate und 10 bit Auflösung ergibt sich eine Datenmege(2x8bit) von 30 kbyte/s ( 240kbit/s ). 1. Für die Lösung 1 mit SD-Karte ist diese Datenmenge kein Problem 2. Für die Lösung 2 mit RAM oder SD-Karte und einer beliebigen (langsammen) Funkstrecke sollte es auch gehn 3. Für die Lösung 3 mit Bluetooth möchte ich Euch um Rat fagen: Laut Spezifikation schafft der Bluetooth etwa 700 kbit/s. Ich habe jedoch hier im Forum gelesen, dass dieser Wert real bei weitem nicht erreicht wird. Meine Frage ist, wie man mindestens 240 kbit/s sicher von der rotierenden Welle (+5cm Öl) zum PC übertragen könnte. Gruß Zoltan
die 100gr Meßaufbau solten aber dynamisch gewuchtet sein....
Hallo, wenn der Hersteller eine Übertragungsrate für sein Produkt spezifiziert hat, wird diese auch realisiert sein. Bei 700 kps ist das Problem der Aufbau einer entsprechend schnellen Schnittstelle. Beim BlueNiceCom3 von AmberWireless mit SPP brauchst du 960 kbaud und entsprechend einen hochgenauen Quarz.
Bitte melde dich an um einen Beitrag zu schreiben. Anmeldung ist kostenlos und dauert nur eine Minute.
Bestehender Account
Schon ein Account bei Google/GoogleMail? Keine Anmeldung erforderlich!
Mit Google-Account einloggen
Mit Google-Account einloggen
Noch kein Account? Hier anmelden.
