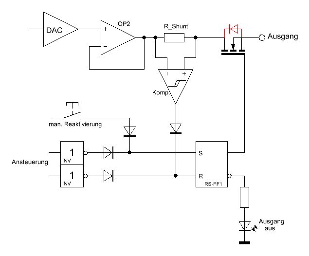
Hi, wie kann man einen Ausgangsschutz für einen Digital-Analog-Wandler so realisieren, daß dieser nicht hops geht, wenn am Ausgang eine Spannung angelegt wird, die höher ist als die vom DA-Wandler erzeugte? Der DA-Wandler soll Spannungen im Bereich von 0...5V liefern. Da Spannungen unterhalb 0,2V genauso gebräuchlich sind, fallen (Schottky-)Dioden schonmal aus. Der DA-Wandler macht aber dikke Bakken, wenn er auf 0,x V eingestellt ist und am Ausgang werden (fälschlicherweise) 16V draufgelegt. Meine Idee war, das mit einem MOSFET als Schalter zu lösen, nur hat so'n MOSFET die Angewohnheit, eine Diode innen drin zu haben, die den Schaltereffekt zunichte macht (kukksdu Anhang, rot eingemalte Diode). Gibt es MOSFETS kleiner Leistung mit TTL-Eingang wie BSS138 oder BSS123 (leider beide mit Diode), die keine solche Diode haben? Oder könnte man das auch anders lösen? Wichtig ist übrigens, das die Steuerung auch den Ausgang abschalten kann, wichtich!!! Schüß Hegy
Die Diode ist ja nicht absichtlich eingebaut sie entsteht sozusagen durch das verbinden von Source und dem Substrat. Drain und Substrat stellen einen PN Übergang dar. (war doch so?) Du müsstest entweder ein FET haben mit 4 Beinchen bei dem es nicht intern verbunden ist oder du schaltest 2 in Reihe vonvon du einen drehst. Aber reicht es nicht einfach noch einen OP hinter den DA Wandler zu schalten, so das der im Fehlerfall kaputtgeht? Oder ist es nicht nur ein Fehlerfall mit zB 16V am Ausgang? Gruß Philipp
Achja, wenn du eh schalten willst, dreh doch den FET aus deinem Plan einfach um. Dann ist die Diode in der Richtung wie sie für dich sinnvoll wäre. Du benötigst dann nur eine Spannung um das Gate anzusteuern. Gruß Philipp
Dann ist aber der Schalteffekt weg, wenn ich im Normalbetrieb schalten will/muss, weil die Diode immer in Durchlassrichtung geschaltet ist. Der Fehlerfall waere so abgesichert, aber der Normalbetrieb nicht mehr.
Bitte melde dich an um einen Beitrag zu schreiben. Anmeldung ist kostenlos und dauert nur eine Minute.
Bestehender Account
Schon ein Account bei Google/GoogleMail? Keine Anmeldung erforderlich!
Mit Google-Account einloggen
Mit Google-Account einloggen
Noch kein Account? Hier anmelden.
