Hallo Habe diese Schaltung Aufgebaut und ich bekomme beim Ausgang keine Spannung 0Volt an Pin 1 liegen z.B 12Volt an an Pin 2 messe ich 0 Volt und an Pin4 ebenfalls. Habe die Schaltung 100 mal geprüft in Ordnung kein Kurzschluß. Habe auch den LM ausgetauscht hat leider nichts genützt. Hat jemand einen Tip??? Danke
Die Spule ist vielleicht eine falsche(?) oder der Aufbau ist nicht richtig -> siehe Datenblatt.
Habe die schaltung mal nach datenblatt aufgebaut 0Volt auf pin 4 Ausgang Bin am Verzweifeln. Habe 5 Stück ausprobiert die können doch nicht alle kaputt sein.
mach mal ein Bild mit der DIGICAM oder leg die Platine auf den Scanner. Dann können wir alle mal kukkken.
Also, die Spule sollte schon 1A abkönnen ! Welche hast Du denn genommen ???? Der Ausgang ist eher Pin 2 !, Pin 4 mißt dann die erzeugten 5V. Sowas läuft in meinem Auto schon länger...
Herrmann, du solltest Schaltungen und Layouts lieber als .PNG posten.
Nicht jeder hat Eagle auf seinem Rechner installiert.
Gruß,
Magnetus
P.S.: Ich hab zwar Eagle auf meinem Rechner, aber es ist einfach zu
umständlich, die .brd Datei erst auf den Rechner zu kopieren um
sie dann endlich mal öffnen zu können.
.gif wäre auch nicht schlecht, .png müsste ich nämlich erst abspeichern und mit Irfan-View öffnen, die zeigt mein IE5 nicht an. ...
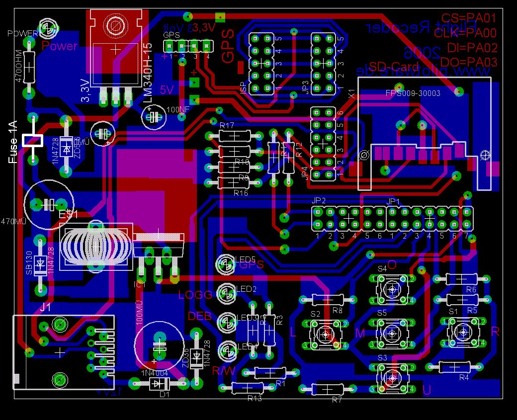
Sooo.... ...ich hab das mal eben in die Hand genommen... wer weiss wie lang das sonst noch dauert ;o) Gruß, Magnetus
Bitte melde dich an um einen Beitrag zu schreiben. Anmeldung ist kostenlos und dauert nur eine Minute.
Bestehender Account
Schon ein Account bei Google/GoogleMail? Keine Anmeldung erforderlich!
Mit Google-Account einloggen
Mit Google-Account einloggen
Noch kein Account? Hier anmelden.

