Hallo! Ich möchte gerne 20 LEDs gleichzeitig ansteuern, so daß diese kontinuierlich an und aus gehen aber das pulsierend, d.h. sie sollen nicht blinken sondern "ein- und ausdimmen". Es gibt ja nun die Möglichkeit das mit einer PWM zu machen allerdings hat ja ein MC höchstens 4 PWM Kanäle und ein Pin gibt max 20 mA. Könnte man dann nicht hinter diesem einen Leistungsverstärker schalten der dann für die 20 LEDs den Strom liefert den sie brauchen??? Oder ist es besser eine Software PWM zu machen und die LEDs an alle Ports und deren Pins anzuschließen (allerdings ist programmieren nicht so meine Stärke) Hat schon jemand sowas ähnliches gemacht??? Vielen Dank Gruß Kornelius
Sorry, jeder Pin liefert natürlich etwa 40 mA und nicht nur 20...mein Fehler
Wenn die 20 LEDs alle immer die gleiche Helligkeit haben, wäre der Leistungstreiber an einem PWM-Ausgang die bessere Wahl. Je nach µC kannst du auch keine 400mA rausziehen, denn es gibt nicht nur eine Begrenzung pro Pin, sondern evtl. auch pro Port oder für alle zusammen.
und dein MC kann maximal 200mA (oder sogar noch weniger) vertragen. 20LEDs ziehen zusammen ca. 400mA Strom. Dafür kann man einen (relaitv) kleinen Transistor nehmen. Wenn du nur einen "Blinkbalken" haben willst, kannst du die LEDs mit jeweils einem Vorwiderstand parallel schalten. Wenn du aber jede LED einzeln schalten willst, brauchst du ein paar Treiber mehr.
> ...jeder Pin liefert natürlich etwa 40 mA... Man darf einen Pin mit maximal 40 mA belasten, ohne dass er Schaden nimmt. Allerdings sind dabei ein paar Details zu beachten, die auch im Datenblatt stehen: 1. Eine Belastung mit diesem Maximalwert über längere Zeit ist auch nicht gut (Im Datenblatt steht so was wie 'may affect device reliability', was soviel heißt wie 'kann die Zuverlässigkeit des Bauteils beeinträchtigen'). Die 40 mA sollte man also schon mal nicht dauerhaft da durch jagen. 2. Die GND- und VCC-Anschlüsse können maximal 200 mA! Da jeder Strom, der durch einen Portpin fließt, auch entweder über GND oder VCC fließt, ist dies ebenfalls zu beachten! Schließt man 10 LEDs mit je 20 mA High-Side an Portpins an, dann ist für den GND-Anschluss bereits die Grenze erreicht. Man kann dann zwar die LEDs aufteilen und noch mal 10 Stck. Low-Side dranhängen, dann kann man über VCC noch 200 mA jagen, aber dann ist Schluss...
Aha, ok gut zu wissen...dachte man kann jetzt jeden Pin des MCs mit 40 mA belasten (was ja eigentlich Blödsinn ist bei 40 Pins) Also mit Leistungsverstärker...und dann für die Sromverstärkung eine Emittertransistorschaltung?!
Willst du die 20 Leds unabhängig von einander ansteuern oder sollen alle gleich leuchten? Musst der µC noch etwas anderes erledigen oder nur die LEDs dimmen... wenn er nur dimmen muss, dann mach einfach Software PWM.
Nein es sollen alle gleichzeitig leuchten und der MC soll nichts weiter machen...und wieso Software PWM??? Ist doch dann im Endeffekt aufwendiger, oder?!
Schoasch dachte wohl, du willst sie einzeln ansteuern. Da geht natürlich nur Software-PWM. Wenn du alle zusammen ansteuerst, nimmst du natürlich die Hardware-PWM.
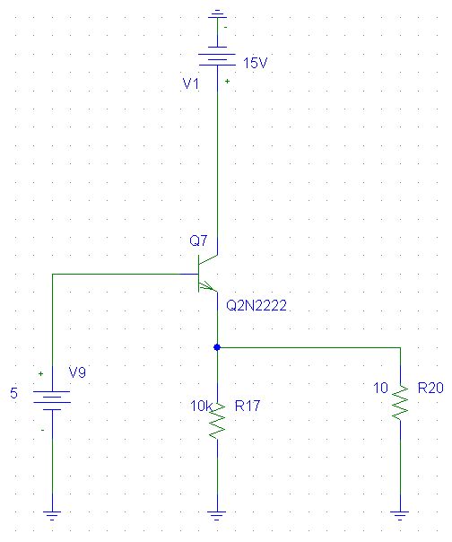
Also ich habe mir mal überlegt eine Treiberstufe zu entwerfen die mir aus max. 20mA ca 400mA zaubert. Dabei ab ich eine Kollektorschaltung entworfen die eine Last von knapp 10 Ohm versorgen muß (Bei 20 parallel geschalteten Widerständen von je 200 Ohm haut das in etwa hin) Ich habe den 2N2222 genommen da dieser einen Kollektorstrom von 800mA aushalten kann. Simuliert hab ich das ganze dann auch und es hat geklappt, aber bei einem praktischen Versuch fing das Teil an zu qualmen...hat jemand ne Ahnung wieso???
Wieso benutzt du die Kollektor-Schaltung (auch Emitter-Folger genannt)? Das ist ein reiner Stromverstärker, und eher in Analog-Anwendungen zu finden. Wenn du LEDs schalten willst, bietet sich eher die Emitter-Schaltung (Kollektor-Folger) an. >aber bei einem praktischen Versuch fing das Teil an zu qualmen... Hast du mal die Verlustleistung berechnet/gemessen, die dein Transistor aushalten muß?
Wie soll dennn die Emitterschaltung funktionieren????? Wenn ich z.B. am Eingang 0V habe (d.h. alle Leds sollen aus sein) schaltet der Transistor nicht durch und der Strom meiner Betriebsspannung fließt weiterhin durch die Last, oder nicht...btw. brauche ich ja lediglich nur einen reinen Stromverstärker....Spannungsverstärkung kann doch 1 sein...Hmmm. Verlustleistung ist Ic * Uce oder?! Die sollte nicht größer als 500mW sein D.h. mein Uce darf nicht mehr als 0.6 V betragen??? Das isn bissl wenig....
Mal ein wenig rechnen: Ausgehend von einer Ube = 0,6V liegt über deinen Lastwiderständen eine Spannung von 4,4V. Da 10Ohm wesentlich kleiner als 10kOhm sind, vernachlässigen wir den grösseren der beiden mal. Also fliesst ein Laststrom von mehr als 440mA. Über deiner Uce muß jetzt aber noch der Rest der 15V abfallen: Uce= 10,6V. Verlustleistung über dem Transistor: 10,6V * 0,44 = 4,664W Das ist etwas viel.
>der Strom meiner Betriebsspannung fließt >weiterhin durch die Last Wie wäre es mit ein paar Grundlagen? www.elektronik-kompendium.de Guck mal nach "Transistor als Schalter"...(wo ist egal). Und Transistoren betreibt man lieber nicht ohne Vorwiderstand, ausser man weiß, was man tut.
@inoffizieller WM-Rahul "Wenn du LEDs schalten willst, bietet sich eher die Emitter-Schaltung (Kollektor-Folger) an." Die Kollektorschaltung heißt deshalb Emitterfolger, weil die Spannungsverstärkung ~1 ist, d.h. die Emitterspannung "folgt" der Basisspannung. Bei der Emitterschaltung folgt aber nichts (sie invertiert), daher gibt es überhaupt keinen Kollektorfolger. Braucht man nur ne Stromverstärkung, spricht überhaupt nichts gegen die Kollektorschaltung, die 0,7V Abfall lassen sich meistens verschmerzen. Die entstehende Verlustleistung muß man aber immer beachten, völlig egal, welche Schaltung man nimmt. Peter
... und wie immer gibt es jemanden, der mehr Ahnung hat als ich. Danke Peter!
Okay, wo wir grad dabei sind: wenn man hier http://www.elektronik-kompendium.de/sites/slt/0208031.htm kuckt fällt einem auf das bei Uce 12 V abfallen wenn keine Spannung am Eingang anliegt...an diesem Beispiel ist aber noch keine Last eingezeichnet...was wenn ich da einen Widerstand hineinsetze?! Dann hab ich ein R ein U und folglich auch ein I das durch den R fließt oder?!
Danke Peter...hast du zufällig einen geeigneten Transistor im Kopf der meinen Anforderungen entsprechen könnte....wenn nicht muß ich halt mal ein paar Kataloge durchstöbern...
Also das mit dem Schalter würde mich jetzt echt interessieren....
Wenn dein Transitor nicht durchschaltet, kann kein Strom fliessen.
Wenn ich eine Last habe fließt der Strom ja auch nicht über den Transistor sondern über die Last oder nicht????
Wo willst du deine Last hinhaben? In den Emitter-Zweig oder in den Kollektor-Zweig? Solange du nichts parallel zur CE-Strecke legst, fliesst im gesperrten Zustand des Transitors in keinem der beiden Zweige Strom. Da verhält sich der Transistor wie ein offener Schalter.
Natürlich soll die Last Parallel zu Uce geschaltet werden, ist doch eigentlich logisch oder??? Und wenn das der Fall ist fließt halt da der gesamte Strom durch....
Na das frag ich mich auch...der kann doch gar nicht als Schalter funktionieren...wenn dann nur wenn man die Last nach Rc legt...
>wenn dann nur wenn man die Last nach Rc legt...
AH! Emitter-Schaltung lässt grüssen!
Bei einer Emitterschaltung hängt die Last auch nich bei Rc sonder auf Uce...oder nicht???
nö. Das ist die Kollektor-Schaltung (auch Emitterfolger genannt).
Kann es sein dass du vielleicht nochmal die Grundlagen durchgehen solltest???? ;-) http://de.wikipedia.org/wiki/Inverter
Wieso schließt du net einfach die Basis an ausgang vom AVR mit nem vorwiderstand an und den Emitter an Masse. deine LEDs hängst du zwischen deine Spannungsquelle und dem Kollektor wieso einfach wenns auch kompliziert geht?! ps.: vorwiderstand berechnen: Strom der durch deine LEDs fließt durch den Verstärkungsfaktor (B) teilen. Dann den ein bisschen mehr rechnen als Strom (*2 oder *3) Dann hast du den Strom der durch deine Basis fließen muss. Spannung Basis-Emitter ist i.d.r. 0,7V deine Ausgangsspannung vom AVR-Pin ist (nehm ich mal an 5V) also muss dein Widerstand 4,3V "vernichten" und jez kannst du ganz einfach die spannung durch den Strom teilen und schon hast du dein widerstandswert :) ist doch ganz einfach!
>deine LEDs hängst du >zwischen deine Spannungsquelle und dem Kollektor Okay, das leuchtet mir ein...kein GND an der Last-> kein Stromfluss bei offenen Transistor... Ansich auch ne nette Idee aber ich glaub ich bleib bei der Kollektorschaltung...da brauch ich keinen Vorwiderstand und ne Spannungsverstärkung will ich sowieso nicht haben... Danke trotzdem ;-))
Bitte melde dich an um einen Beitrag zu schreiben. Anmeldung ist kostenlos und dauert nur eine Minute.
Bestehender Account
Schon ein Account bei Google/GoogleMail? Keine Anmeldung erforderlich!
Mit Google-Account einloggen
Mit Google-Account einloggen
Noch kein Account? Hier anmelden.
