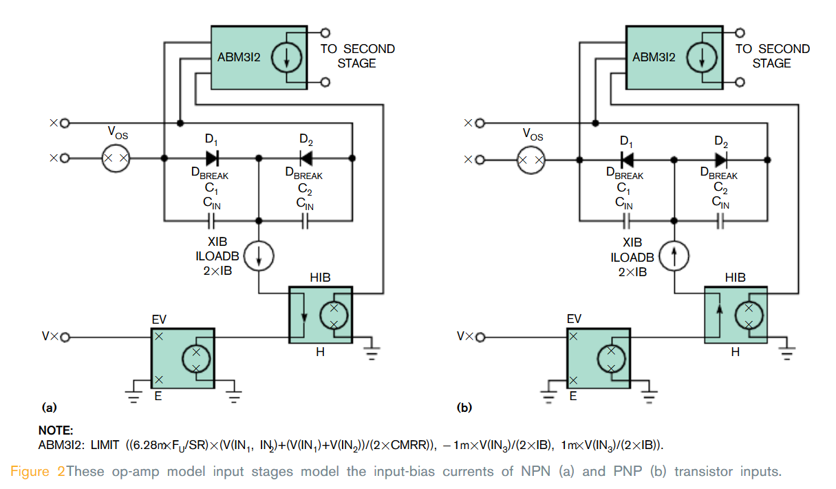
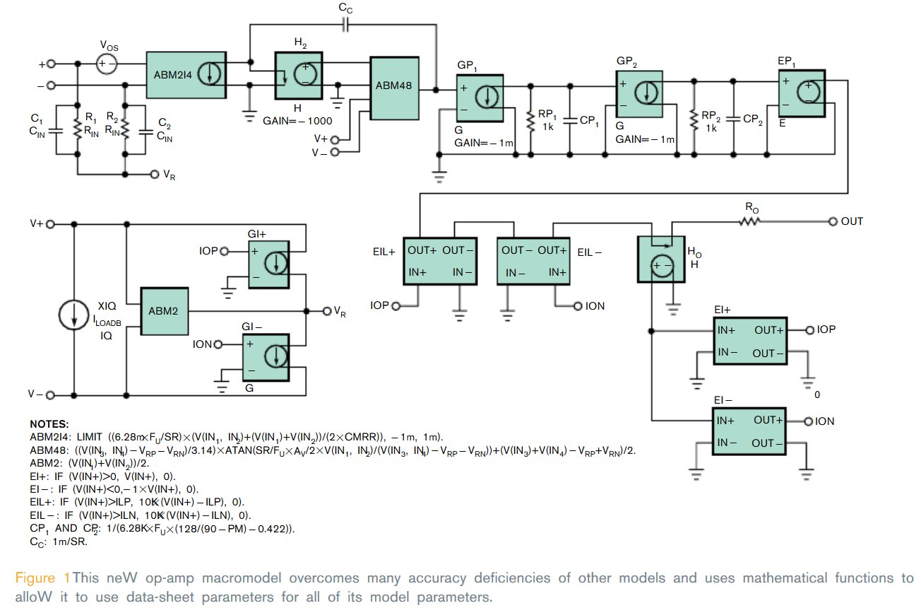
Hallo, ich bin noch neu hier und ich hoffe ich bin hier richtig :) Ich habe soeben mein Praxissemester begonnen und soll für meinen Betreuer eines seiner lange aufgeschobenen Projekte mit vorantreiben/entwickeln. Konkret geht es darum ein in Pspice vorliegendes Makromodell welches das Verhalten eines Operationsverstärkers modelliert in LTSpice zu übertragen. Das Modell ist einem etwas älteren Artikel entnommen (Ich habe es hier eingefügt samt dazugehöriger Abbildungen). Das Modell ist sowohl für FETs als auch für Bipolartransistoren geeignet (Zusatz 2a/2b), jedoch soll ich erstmal den (Haupt-)Teil ohne die Erweiterung für die BJTs machen (also nur den Teil in Abbildung 1 bzw OPAMPMODH). Leider habe ich kein Pspice zur Verfügung und kann somit nur auf die Schaubilder und den Artikel zurückgreifen. Ich habe versucht mich sowohl in die Thematik Operationsverstärker als auch in das Programm LTSpice ein wenig einzuarbeiten (beides wurde im Studium nur dürftig behandelt) und natürlich habe ich auch den Artikel durchgearbeitet um die Funktionsweise des Makromodells nachzuvollziehen. Nach flüchtiger Lektüre einiger LTSpice-Literatur würde ich die folgenden Pspice-Blöcke durch nachfolgend aufgelistete LTSpice-Blöcke ersetzen: GP1,GP2,GI+,GI- (Pspice) ------------> G-Block (LTSpice) EP1 (Pspice) ------------> E-Block (LTSpice) H2,H0 (Pspice) ------------> H-Block (LTSpice) ABM2I4 (Pspice) ------------> BI-Block (LTSpice) unsicher: EI+,EI-,EIL+,EIL- (Pspice) ------------> BV-Block (LTSpice) vollkommen unschlüssig bin ich mir noch bei folgenden Blöcken: ABM48 & ABM2 ------------> wie lassen sich solche "individuellen Funktionsblöcke" entwerfen ? Weitere offene Fragen: -Lassen sich die benötigten Parameter einfach so aus dem Datenblatt eines OpV entnehmen ? Ich habe mal das Datenblatt eines x-beliebigen MOSFETs aus dem Netz eingefügt, auf diesem fehlen jedoch z.B. die Eingaben zur Einheitsfrequenz(unity-gain-freq. FU), Spannungsanstiegsrate (Slew-Rate SR), Gegentaktunterdrückung (CMRR), Leerlaufverstärkung (Av), Spannungsbegrenzungen (VRP.VRN),... In den Datenblättern von Bipolartransistoren sind sie allerdings komischerweise enthalten. -Wenn sich zwei Blöcke auf die Spannungen V(IN1) und V(IN2) beziehen sind die gleichen Referenzspannungen gemeint oder die an den Eingängen dieser Blöcke anliegenden Spannungen? -kann man die Funktionen eins zu eins übernehmen (gleich Syntax) ? Wenn ja, einfach in den Value-Wert reinschreiben ? -Nützt mir die Netzliste (siehe Anhang) des Pspice-Modells zur Übertragung in LTSpice Und noch einige allgemeine Fragen zu OpV: -Was bewirken/sagen Polstellen aus über das Verhalten des OpV ? -Was bedeutet Aussteuerung des Ausgangs genau ? Ich hoffe ich stelle keine allzu blöden Fragen. Ich habe diese Frage bereits in einem anderen Forum gestellt(wo mir auch von netten Foristen geholfen wurde :) ), ich hoffe es ist in Ordnung sie auch hier zu stellen um die Reichweite zu erhöhen und die Vielfalt an Antworten? Wer Lust hat kann gerne was beitragen, ich bin für jede Antwort dankbar :) schon mal Danke im voraus
Bitte melde dich an um einen Beitrag zu schreiben. Anmeldung ist kostenlos und dauert nur eine Minute.
Bestehender Account
Schon ein Account bei Google/GoogleMail? Keine Anmeldung erforderlich!
Mit Google-Account einloggen
Mit Google-Account einloggen
Noch kein Account? Hier anmelden.

