Moin, ich möchte ein Trafo mit 1VA auf der Primärseite vor Überspannung schützen. Meine Frage, macht man das so?(Bild) Oder wäre ein passender PTC vollkommen ausreichend?! Welche Spannung wäre für den Varistor angebracht?
Patrick S. schrieb: > Moin, > > ich möchte ein Trafo mit 1VA auf der Primärseite vor Überspannung > schützen. > > Meine Frage, macht man das so?(Bild) Oder wäre ein passender PTC > vollkommen ausreichend?! Ich nehm mal an, der PTC dient als selbstrückstellende Sicherung? In dem Fall: Nicht so gut. Der PTC kann niemals auslösen, bevor der Varistor im Eimer ist. Grund: Am PTC fällt im Fehlerfalll Übespannung nur eine kleine Spannung ab, am Varistor eine sehr große. Im Fehlerfall bekommt der Varistor den Großteil der Leistung ab, und stirbt, bevor der PTC auslösen kann. D.h. gegen "Überspannung" ganz allgemeine nützt dir die Schaltung nichts. Der Varistor hilft nur gegen Transienten (SURGE, BURST). Wenn du L1, L2 anklemmst statt L1,N, wird das hier nicht genügen. Wenn du ohnehin nur auf den Transientenschutz aus bist, reicht der Varistor eventuell. Für den Fall, tu aber lieber Varistor+Sicherung hinein. PTC haben einen "Haltestrom", d.h. auch wenn sie ausgelöst haben, lassen sie einen Strom durch. PTC als Überstromschutz würde ich hier nicht verwenden.
Sorry. Die letzte Frage habe ich überlesen. Üblich sind für 230V 390V für den Varistor. Grund: Wurzel2*250V=352V. Etwas Reserve, daher sind 390V sinnvoll.
Patrick S. schrieb: > ich möchte ein Trafo mit 1VA auf der Primärseite vor Überspannung > schützen. Warum? Durch die sehr hochohmige Wickung solcher Kleintrafos schützen die sich normalerweise selbst
Marek N. schrieb: > Erinnert mich daran: Beitrag "Kleinen Trafo 1,5VA (Netzenstörung)" Mich auch. Dahinter war noch ein ähnlicher / gleicher Thread verlinkt. Problem bei beiden Threads waren nicht irgendwelche Störungen, sondern schlicht und einfach eine völlige Unterdimensionierung des Trafos und ggf. des Glättungselkos in Verbindung mit dem Ignorieren der erlaubten Schwankungsbandbreite der Netzspannung, der Brummspannung und der Dropspannung des Spannungsreglers. @Patrick S. Was ist dein eigentliches Problem? Bitte zeige einen Schaltplan deiner!!! Schaltung incl. der Bauteilewerte und der Angabe von Spannungen und Ströme.
Patrick S. schrieb: > ich möchte ein Trafo mit 1VA auf der Primärseite vor Überspannung > schützen. Wozu ? Um zu verhindern daß jemand ihn an 400V statt 230V anschliesst ? Ein so kleiner Trafo geht deutlich in Sättigung, vor allem im Leerlauf, wird also warm und bei Überspannung noch wärmer. Am besten also eine Thermosicherung im Trafo einbauen. Geht der Trafo kaputt durch Windiungsschluss und nimmt mehr und mehr Strom auf, brennt allerdings der haardünne Primärwicklungsdraht durch. Eine Sicherung braucht so eine Trafo also nciht, nichtmal gegen Kurzschluss sekundär.
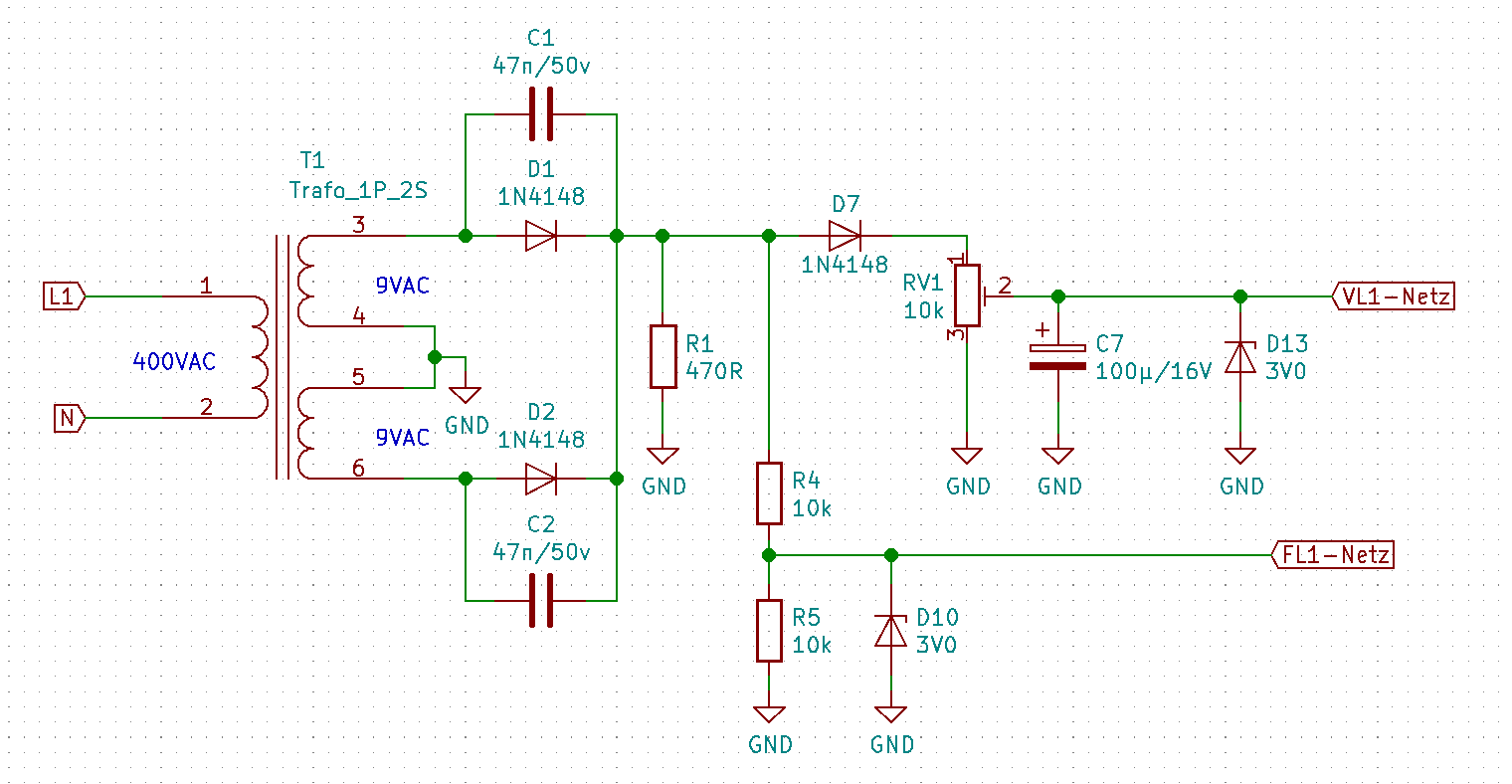
jemand schrieb: > Ich nehm mal an, der PTC dient als selbstrückstellende Sicherung? > > In dem Fall: Nicht so gut. Der PTC kann niemals auslösen, bevor der > Varistor im Eimer ist. Okay, das ist ein Argument. Harald W. schrieb: > Warum? Durch die sehr hochohmige Wickung solcher Kleintrafos > schützen die sich normalerweise selbst Hier war ich mir nicht sicher. Anbei die Schaltung. Es soll die Netzspannung und die Frequenz gemessen werden. Daher wird der Trafo nicht wirklich belastet. R1 soll den Leerlaufzustand des Trafos verhindern. (Es gibt sicher andere und genauere Wege die Messaufgabe zu lösen.)
Die normalen (billigen) kleinen Netztrafos gehen schon relativ nahe an die Sättigung. D.h. für eine Messung der Netzspannung ist so ein Trafo nicht geeignet(ggf. für 110 V). Der kleine Trafo selber stellt schon einen ganz brauchbaren Schutz gegen Überspannung dar: auch wenn da jemand 400 statt 230 V anschließen würde hätte man sekundäre vielleicht noch 20 % mehr Spannung als normal, bis der Trafo dann nach vielleicht 1 min durchbrennt.
Patrick S. schrieb: > Es soll die Netzspannung und die Frequenz gemessen werden. Das funktioniert mit so kleinen Trafos nicht, Fehler locker 50% wegen Sättigung. Vergiss deinen Ansatz also. Komplett.
MaWin schrieb: > Patrick S. schrieb: >> Es soll die Netzspannung und die Frequenz gemessen werden. > > Das funktioniert mit so kleinen Trafos nicht, Fehler locker 50% wegen > Sättigung. Geht schon, einfach einen für deutlich höhere Primärspannung nehmen.
hinz schrieb: > MaWin schrieb: >> Patrick S. schrieb: >>> Es soll die Netzspannung und die Frequenz gemessen werden. >> >> Das funktioniert mit so kleinen Trafos nicht, Fehler locker 50% wegen >> Sättigung. > > Geht schon, einfach einen für deutlich höhere Primärspannung nehmen. Das war meine nächste Überlegung. Es gibt Printtrafos für 400VAC.
Frequenz machst du mit einer Nulldurchgangserkennung. Das gabs hier schon hundertmal. Hier sind einige Links dazu (unten im Artikel) https://www.mikrocontroller.net/articles/230V#Links
Patrick S. schrieb: > hinz schrieb: >> MaWin schrieb: >>> Patrick S. schrieb: >>>> Es soll die Netzspannung und die Frequenz gemessen werden. >>> >>> Das funktioniert mit so kleinen Trafos nicht, Fehler locker 50% wegen >>> Sättigung. >> >> Geht schon, einfach einen für deutlich höhere Primärspannung nehmen. > > Das war meine nächste Überlegung. Es gibt Printtrafos für 400VAC. Oder noch höher. https://www.tme.eu/de/details/bvei3012539/pcb-transformatoren/hahn/bv-ei-301-2539/
Wenn das wirklich nur ein 1VA Trafo ist, kann man da ohne Probleme auch mehrere hundert Ohm in Reihe legen. Wer möchte, nimmt einen Sicherungswiderstand.
Man könnte zum Messen auch 2 Trafos primär in Reihe schalten, sekundär dann aber bitte gleich belasten.
Hi, der Renkforce PT 3006 ist auch nicht viel größer als der Gehrt 152.06-01, wird aber nur minimal warm. (Uhr läuft seit Juni im Dauerbetrieb damit.) Ist auch ein T40-er und kein T60-er. Wo gibt es den Renkforce noch, alles out of sale, was mal gut war? Also, wenn schon unbedingt Minitrafo, dann schauen, ob T40 oder noch weniger im Datenblatt angegeben ist. Und wenn es den nicht in 1 VA gibt, dann eben nächsthöhere Gruppe. Beitrag "Netztrafo Erwärmung herausfinden" Karl B. schrieb: > Bei Trafobetrieb liegt die gemessene Stromaufnahme bei durchschnittlich > 10 mA. (Der benutzte Renkforce Trafo scheint Mittel der Wahl, leider > wieder abgekündigt, es ist einfach eine Tragödie. Dabei wollte ich meine > Bastelkiste endlich aufräumen und den mangels Verwendung schon > wegwerfen. Gut, dass ich das nicht gemacht hatte.) ciao gustav
Karl B. schrieb: > Wo gibt es den Renkforce noch Du weißt, dass das eine Hausmarke von Conrad ist? Und das Zeug war ehr Plunder...
Bei den kleinen Trafos gabe es eine Zeit auch welche speziell für kleinen Ruhestrom, etwa damit damit noch unter den EU Grenzwerten für Stand-by bleiben konnte. Im Prinzip sind das Trafos mit mehr Windungen: ein Trafo für 400 V und 1.5 VA geht ggf. auch als 230 V 1 VA mit geringen Leerlauf-Verlusten durch.
Du meinst bestimmt die Typen hier. https://produktinfo.conrad.com/datenblaetter/700000-724999/710532-da-01-de-PRINTTRANSFORMATOR_ECO2003_5_0S12.pdf Die 1,5VA.Typen sind kaum noch zu bekommen. Warum?
Patrick S. schrieb: > Das war meine nächste Überlegung. Es gibt Printtrafos für 400VAC. Damit geht es. Habe das selber bereits so gemacht. 1% Genauigkeit sind problemlos erreichbar. Die nächst teurere Lösung sind Meßwandler, also Trafos die für Spannungsmessung optimiert sind. Findest Du aber eher im HV Bereich, z.B: 30kV/100V Übersetzung. Dann leider sperrig, schwer und groß.
hinz schrieb: > Und das Zeug war ehr > Plunder... Hi, ja, zum Beispiel das "Plattenspielerzubehör". Wie war das noch" einmal nass, immer nass?" Aber der Trafo ist wohl eher eine rühmliche Ausnahme. ciao gustav
Karl B. schrieb: > hinz schrieb: >> Und das Zeug war ehr >> Plunder... > > Hi, > ja, zum Beispiel das "Plattenspielerzubehör". Wie war das noch" einmal > nass, immer nass?" > Aber der Trafo ist wohl eher eine rühmliche Ausnahme. Auch ein blindes Huhn trinkt mal einen Korn.
Danke für eure Hinweise. Ich werde es mit diesem Schaltungsaufbau versuchen.
Was willst du eigentlich an VL1 messen? Und mit welcher Genauigkeit?
Patrick S. schrieb: > Danke für eure Hinweise. > > Ich werde es mit diesem Schaltungsaufbau versuchen. > Es soll die Netzspannung und die Frequenz gemessen werden. DESIGNFEHLER! Dann bitte für FL1 den Teil noch mal überarbeiten, da Du je nach Stellung des Schleifers an RV1 ggfs. kein Frequenzsignal mehr auskoppeln kannst!
Andrew T. schrieb: > DESIGNFEHLER! > > Dann bitte für FL1 den Teil noch mal überarbeiten, da Du je nach > Stellung des Schleifers an RV1 ggfs. kein Frequenzsignal mehr auskoppeln > kannst! Da hast du Recht.
Patrick S. schrieb: > Andrew T. schrieb: >> DESIGNFEHLER! >> >> Dann bitte für FL1 den Teil noch mal überarbeiten, da Du je nach >> Stellung des Schleifers an RV1 ggfs. kein Frequenzsignal mehr auskoppeln >> kannst! > > Da hast du Recht. Besser wäre es, wenn du D7 entfernst (kurzschließt) und statt des neuen R? einbaust.
Dietrich L. schrieb: > Besser wäre es, wenn du D7 entfernst (kurzschließt) und statt des neuen > R? einbaust. Das geht natürlich auch.
Bitte melde dich an um einen Beitrag zu schreiben. Anmeldung ist kostenlos und dauert nur eine Minute.
Bestehender Account
Schon ein Account bei Google/GoogleMail? Keine Anmeldung erforderlich!
Mit Google-Account einloggen
Mit Google-Account einloggen
Noch kein Account? Hier anmelden.




