Hallo, Ich möchte ein Nokia 3310 LCD display an einen ATmega162 oder anderen AVR anschließen. Hat hier irgenjemand schon erfahrung damit? Eventuell ein Beispielprogramm? Oder Schaltplan? Übrigens das Display verwendet den LCD driver PCD8544. Die Pinbelegung vom Display ist mir auch schon klar. Ich weiß nur noch nicht genau wie ich es an einen AVR anschließen soll, und wie ein Prog. aussehen könnte. MFG Jörn PS: Meine Webseite: www.joern-elektronik.de
http://www.google.de/search?q=PCD8544&ie=UTF-8&oe=UTF-8&hl=de ...und wie so oft gleich das erste Suchergebnis ein Volltreffer...
@ Sascha Weitkunat Danke erstmal, aber die infos von google hab ich mir schon alle angeschaut! Ich wollte wissen ob jemand schon mal so etwas gemacht hat mit dem Nokia display, eventuell ein fertiges projekt.
@Matthias Danke für die Antwort, aber die seite kenn ich schon. Was ich nicht verstehe wie das Display im Schaltplan angeschlossen wird. (siehe anhang) Da ist zwar ein Display connector aber an welche pins muss der an den Mikrocontroller? MFG Jörn
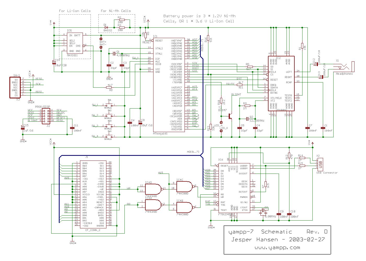
Am besten mal den Erbauer des Yampp7 fragen, ob er mal ein/zwei Bilder machen kann und das nochmal beschreibt. Hab mir jetzt bei Ebay mal so ein Display besorgt. Mal schauen, wie weiß ich komme. Wenn noch jemand was weiß oder rausfindet wäre ich über Infos erfreut Gruß Markus
Hi wie wärs wenn du nächstes mal sagst das du den YAMMP schon kennst? Ich mach mir die Mühe, such die URL raus und klick mich durch die Seite um dir das Suchen zu erleichtern und du kennst das schon. Vielen Dank. Was ist an X3 unklar? Das Display wird halt an die SPI-Schnittstelle angeschlossen und wenn es angesprochen werden soll über CS ausgewählt. Matthias
Die Belegung von X3 ist klar. Aber hat das Display selbst die gleiche Pinbelegung und man kann es einfach 1:1 anschließen?
@Matthias Hi, Ich habe doch geschrieben das ich mir "alle" infos die man mit google findet schon angeschaut habe. Vielleicht habe ich das unklar vormuliert. Aber danke für deine hilfe. MFG Jörn
Hi Ich habe mich noch mal auf die suche nach infos zum Display gemacht, da bin ich über ein Prog. gestoplpert welches das Display über den Parallel Port des PC's ansteuert. Der SChaltplan ist auch im programm integriert. (view -> schematics). Das Prog. ist im anhang. Eine gute Seite zum Display ist: www.microsyl.com Ich hoffe das diese infos uns allen im Forum weiterhelfen MFG Jörn
@Markus Burrer Hi, Wenn du erste erfolge mit dem Display hast poste sie bitte hier. THX MFG Jörn
hab mir das Display auch mal angesehen, sieht ganz brauchbar aus, was kostet denn so ein Display? Und gibt es noch andere Handy-Displays die man nutzen könnte und für die man auch die nötigen Datenblätter erhält?
@Lanius Das Display kostet bei ebay ca. 10 + Versand. Habe es auch dort gekauft. cu
Was haben diese Displays eigentlich für nen Steckverbinder und ist die Hintergrundbeleuchtung schon integriert?
@Sascha Weitkunat Das Display hat Metallkontakte, am besten man lötet Kabel dran. (Bild im anhang) Eine Hintergrundbeleuchtung ist leider nicht integriert, aber man kann sie im Prinzip sehr einfach selber mit LED's herstellen.
Schaut ja nicht uninteressant aus, ich werd mir wohl auch mein eins ordern... Danke Jörn.
Hi, Juhu!!! Es funktioniert. Ich habe das LCD erfolgreich an den LPT port angeschlossen!! Werde bald auch ein paar bilder posten. cu
Noch ein tipp, statt des ic's der im schaltplan des progs ist, habe ich mit je 2 Widerständen pro port einen spannungsteiler aufgebaut.
Super Nachricht :). Warte auch schon sehnsüchtig auf meine Displays. Aber statt an den PC werde ich die gleich an nen AVR hängen
Hi So die Bilder sind jetzt online!!! :-) http://www.joern-elektronik.de/index.html?nokia_lpt_bilder.html
Hi, habe mal ein Prog. in Assembler geschrieben was das Display mittels AVR ansteuern soll. Leider habe ich echt keine ahnung ob es funktioniert, da ich keinen MC habe. Müsst ihr einfach ausprobiren!! Bitte schreibt ob es funktioniert. Oder postet die fehler, oder ein verbessertes prog. Noch ne frage, gibt es ein Prog was einen hex oder asm code simulieren kann. Gut wäre es auch, wenn es z.B PortB vom MC am lpt port simuliren könnte. MFG Jörn
Hi ich hab heute auch zwei von den Displays bekommen (5Euro über Ebay) und an einen Mega16 (SPI-Schnittstelle) angeschlossen. Das Display tut seinen Dienst. Ich werde dann demnächst mal ein paar weitere Routinen für Text und Grafik schreiben. Der Nachteil an dem Display ist das man den Inhalt nicht auslesen kann. Damit werden Routinen wie set_pixel() kaum möglich wenn man den Displayinhalt im RAM nicht spiegelt. Matthias
Das würde ich sowieso machen. Die Datenmenge ist nicht so groß (ca 500 Byte), das man das nicht ein paar mal pro Sekunde komplett refreshen kann. Ich warte leider noch auf meine Displays. Bei wem hast Du die bestellt? kaufnett.de? Wann hast Du die bestellt? Meine sollen am Montag rausgegangen sein, sind aber bis heute noch nicht eingetroffen. Anscheinend hat die Post da gepennt. Ich hoffe die kommen bald Gruß Markus
Hi kaufnett.de Montag rausgegangen und heute angekommen. Das ist nicht die Post das sind die. Aber egal. 504-Byte sind doch recht viel für einen Controller der nur 1kByte RAM hat. Naja. Mal sehen wie es weitergeht. Matthias
Hm, wenn Die Montag verschickt wurden und Du die heute bekommen hast hat das schon mal ziemlich lang gedauert. Ich verschicke selber relativ viel mit der Post und das kommt in der Regel am nächsten Tag an. Kann natürlich sein das die zu mir in die Pampa nen Tag länger brauchen. Wenn's Post war hab ich vielleicht Glück und die kommen morgen noch (händezumgebetfalt)
Hi die Erfahrung hab ich mit der Post auch. Ein oder maximal zwei Tage. Ich denk halt das die Displays bei kaufnett.de (was für ein Name) erst gestern raus sind. Matthias
Hm, ich hab am Montag die Rechnung und die Versandbestätigung bekommen. Mittwoch und heute hab ich mit dem Typ telefoniert. Er hat mir versichert, das die Ware noch am gleichen Tag versand wird wenn das Geld vor 15:00 Uhr eingeht. Heute wollte er bei der Post nachfragen weil angeblich noch andere Lieferverzögerungen bemängelt hätten deren Bestellungen am Montag raus gingen. Genug positive Bewertungen hat er ja, und das Du die Displays bekommen hast läßt mich zumindest hoffen. Naja, mal schauen. Gruß Markus
Ich sollte gelegentlich bei meinen Vermietern vorbeischauen. Die haben das Paket angenommen :) Soll heißen, ich hab die Displays auch schon heute bekommen, nur nicht gleich gefunden :). Werd mich dann mal an die Arbeit machen.
3,3V. Bin gerade dabei das anzuschließen und zu testen. Hab Spannungsteiler aus 3,3k und 1,8k zusammengebaut. kommt gaz gut hin
Hi ich betreib ganz einfach den Mega16 mit 3,3V. Dann brauchts keine Spannungsteiler. Matthias
Bei welchem Takt? Hab ich auch versucht, aber die Programmierung funzt da nicht mehr
Hi 8MHz interner RC. Wenn du da programmieren willst brauchst du AFAIK einen Dongle mit Treiber der bei 3,3V läuft. Matthias
Jo, meiner ist mit 16MHz gerannt. Mein Programmer sollte in der Lage sein auch 3,3V Typen zu proggen
Hallo, habt ihr gesehen was www.handyzubehoer.de schreibt? Erstklassiges Ersatz LCD Display inklusive bereits angebauter Platine. Achtung: Nicht zu verwechseln mit minderwertiger Ware aus Asien! Unser Preis: EUR 24,97 Und was ist das für 8-15 EUR bei ebay? Armin
laut Geschäftsführer von kaufnett.de handelt es sich um original Nokia Teile. Aber solange es funktioniert sollte es eigentlich egal sein
Hi, Habe nun endlich den ATmega162. Doch irgendwie bekomme ich das Display daran nicht zum laufen!! Ich denke es ligt an meinem prog. Hat hier schon wer ein fertiges testprog für einen AVR hinbekommen??? Wäre nennt wenn der/die es dann Posten würde. MFG Jörn
Ne, hab auch noch nix am laufen. Aber woher hast du denn den Mega162? Gibts den mittlerweile?
Hi
das hier
//Reset-Puls
wait();
GFX_RESET_ON;
wait();
GFX_RESET_OFF;
SPCR = 0x5C;
GFX_DC_CMD;
GFX_CS_ON;
SPDR = 0x21;
for(j=0;j<40;j++);
SPDR = 0x90;
for(j=0;j<40;j++);
SPDR = 0x20;
for(j=0;j<40;j++);
SPDR = 0x0C;
for(j=0;j<40;j++);
GFX_DC_DAT;
while(1)
{
wait();
SPDR = i++;
for(j=0;j<40;j++);
}
schreibt kontinuierlich ein Muster auf Display. Ist ein Q&D Hack um das
Display zu testen.
Matthias
Hm, bei mir wird immer nur jede zweite Zeile angezeigt. Kann da der Display Controller falsch konfiguriert sein? Bin noch nicht dahintergestiegen
Den ATmega162 habe ich von Reichelt. @Matthias, Danke für dein prog. aber leider programmiere ich zur Zeit in assembler. Hat jemand was in assembler?? MFG Jörn
Ich habe gerade festgestellt das mein ATmega162 ohne Quarz läuft. Kann das überhaupt gehen???? Oder benutzt der MC einen Internen RC oszilator?? Wie kann ich ihn auf Quarzbetrieb umstellen?? MFG Jörn
ALLE neuen Mega AVR laufen ab Werk mit einem internen RC Oszillator mit ca 1MHz. Hab dazu mal was geschrieben http://www.embedit.de/phpkit/include.php?path=content/content.php&contentid=29&catid=14&themeid=0 Gruß Markus
Hab den Fehler gefunden. Wenn also am Display immer nur jede zweite Zeile angezeigt angezeigt wird fehlt der Elko an Pin 7
@markus burrer. Scheint so als hättest du schon ein funktionierendes prog. Wenn ja, könntest du es bitte posten?? MFG Jörn
kann ich machen, wird dir aber nicht viel bringen weil es in Pascal geproggt ist. Es erhebt keinen Anspruch auf Schönheit und 100 prozentige Funktion, und aktuell macht es auch nix. Man muß einfach nur das Array beschreiben und DispRefresh aufrufen
@ Markus Burrer, THX aber mein prog. in assembler läuft jetzt. Hatte vergessen den Stack zu setzen. MFG Jörn
Mittlerweile hab ich es sogar geschafft die Grafik Library vom E-Lab Pascal Compiler so anzupassen das es mit den Nokia Disolay läuft :) Jetzt brauche ich keine eigenen Grafik und Text Routinen zu schreiben. Leider gibts die Grafik Library nur in der Profi Version
So, für Diejenigen, die es interessiert hier mal der komplette Code http://www.e-lab.de/phpBB2/viewtopic.php?p=686#686 Gruß Markus
Hi Jörn, würdest Du Dein Assemblerflie mal posten, es sei denn dass sich außer dem Stack nichts geändert hat. Weil es hat nicht jeder das tolle Pascal :-(
Das wichstigste zur Ansteuerung steckt in den Funktionen LCD_CMD, LCD_Data und InitDisplay. Das läßt sich wohl problemlos lesen und umsetzen. Einziger Vorteil von dem Pascal ist, das ich keine Text und Grafikroutinen programmieren muß
hi, hat hier jemand eine funktionierende assembler source oder bibliothek, die funktioniert? wäre schön wenn ja dave
Bitte melde dich an um einen Beitrag zu schreiben. Anmeldung ist kostenlos und dauert nur eine Minute.
Bestehender Account
Schon ein Account bei Google/GoogleMail? Keine Anmeldung erforderlich!
Mit Google-Account einloggen
Mit Google-Account einloggen
Noch kein Account? Hier anmelden.


