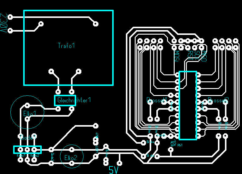
Hallo, habe gerade meine erste Platine erstellen die geätzt werden soll und wollte mal fragen was ihr davon haltet oder ob das Design für die Tonne taugt. Wäre dankbar wenn jemand ein paar Tips hat falls was nciht passt.
Also vielleicht liegts an meinem Monitor, aber da sind Verbindungen, wo man keine vermuten würde... bei den Pads der Steckverbinder zum Beispiel...
Ja da scheint dein Monitor kaputt zu sein ;-) ne Spaß bei seite. Hat das Prog beim Exportieren drauß gemacht, vielleicht auch weil ich die Außlösung so gering gewählt habe, beim Drucken passt alles.
Die einzige Änderung, die ich machen würde, wären 6,3mm Isolationsabstand zwischen den Eingangspins am Trafo. Da hängen wohl 230V dran. Stephan.
Die restlichen Fehler wird man ohne Schaltplan nicht finden ;-) Der Elko nach dem Regler macht noch stutzig.
Hallo Das Bild ist etwas schlecht in der Darstellung, also entschuldige bitte, wenn ich etwas anmerke, das doch da ist. 1) Ein kleiner Abblockkondensator sollte schon rein. 2) Und auf jeden Fall eine Sicherung vor dem Trafo, für den Fall der Fälle. 3) Ein Quarz - am besten gleich einen Baudratenquarz. Man ärgert sich später, wenn man die Serielle nicht so recht hinbekommt und nur der interne Osc. zur Verfügung steht. Leider stehen nicht überall die Werte, gerade für die "dicken" Elkos: Mache Elko2 nicht zu groß. Poste doch mal Deinen Schaltplan. Gruß
Hallo, das mit den 6,3mm Abstand haut nicht hin weil ich so Schraubterminals habe, da ist das Maß also vorgegeben und da ein Funkenüberschlag für 1mm ca. 1000V benötigt sollte es mit 5mm ok sein. Abblockkondensatoren habe ich jeweils 2 am Spannungsregler und 2 am AVR also zw. VCC-GND und AVCC-AGND Ein Quarz soll nicht vorgesehen werden. Elko 1 wird ca. entweder 1.000µF oder 2.000µF werden. Elko 2 wird um die 50-100µF groß sein. Schaltplan habe ich noch keinen erstellt. Habe über dem Spannungsregler ne Diode vom Ausgang zum Eingang, jeweils 2 Kerkos direkt an der Masse, nach dem Spannungsregler ne bidirektionale Spannungsdiode drin und einen Widerstand für eine LED die mir anzeigt ob Spannung anliegt. Dann habe ich noch zusätzlich jeweils eine Drossel an den Spannungseingängen des AVR falls da mal wirklich schlechte Bedingungen vorliegen. Und für Fälle wo schon 5V zur Verfügung stehen kann ich Sie direkt nach dem Spannungsregler zuführen und auf nen Trafo usw verzichten. Weiß nicht ob ich statt Einiger Brücken direkt die Drossel als Brücke über die I/Os legen soll oder ob ich mir damit Störungen einfange, weil ich dann die Schaltung noch etwas kleiner machen könnten. Zur Zeit ist das ca. 90x60mm groß.
@Thomas O. Der Tiny "zieht" ja fast nichts. 1000 bis 2000 uF finde ich schon enorm viel, auch der "kleine" nachgeschaltete ist enorm groß. Auch wenn der AVR noch diverse LEDs direkt treiben soll, sind die Kondensatorwerte reichlich überdimensioniert. Wenn Deine Last - wo auch immer - nicht groß genug ist, dann wird die Regeldifferenz aufgrund des hohen wertes von ELKO2 zu klein und Dein Längsregler zu heiss. Die Diode über dem Regler ist nicht notwendig, wenn Du keine großen Kapazitäten in der Schaltungs hast (hast Du nicht). Ich würde vor dem Regler 220uF bis 470uF (gerade, was so da ist) nehem, und nach dem Regler 1uF bis max. 22 uF - das reicht dicke. Wenn Du nicht gerade große Relais, oder eine LCD Hintergrundbeleuchtung ein- und ausschalten willst, dann kannst Du den nachgeschalteten Elko auch weglassen. Auf jeden Fall würde ich die Kondensatoren am Regler laut Datenblatt des entsprechenden Reglers nehmen und nicht kleiner. Ich finde 2 Drosseln sind eine zu viel. Ich würde nur eine einsetzen, wenn ich den ADC verwenden möchte und dieser so akkurat wie möglich sein soll, also nur die AVCC Seite, wenn überhaupt. Da alles sehr dicht aneinander gebaut ist, werden großartig schlechte Bedingungen kaum vorherrschen. Schau Dir mal das Datenblatt zum Regler an. Grundsätzlich würde ich den Schaltungsaufbau laut Datenblätter zusammensetzen. ...und ich würde mir das mit dem Quarz nochmal überlegen. Du ätzt schliesslich eine Platine, da sind spätere Modifikationen nur schwer möglich. Zumindest die Footprints würde ich vorsehen. Nochwas: Ich würde die Stiftleisten anstatt nur mit den Portausgängen noch mit einem Pin für 5V und einen für GND ausstatten, also anstatt 8 Pins, mit 10 Pins. Damit hast Du eine recht universelle Verbindung mit Spannung und gemeinsamer Masse, für was Du auch immer ansteuern willst (über z.B. Flachbandkabel und Stecker). Und nochmal, die Sicherung. 220V und ein kleiner Fehler können schon verheerende Wirkung haben. Schmerzen sind dabei das geringste Übel, Flügel das größte. Gruß
Ich finde generell den TRafo auf einer experimentierplatine etwas fragwürdig- potentielle Gefahrenquelle und eigentlich nicht nötig. Steckernetzteile gibts umsonst wie sand am meer
Für die erste Platine finde ich die Abstände Leiterbahn - Pad bei den Stiftleisten ein bißchen klein.
Zwecks der Schraubklemme und dem benötigten Sicherheitsabstand: Wenn Du den Sicherheitsabstand von 6,3mm damit nicht einhalten kannst, solltest Du eine andere Klemme nehmen. Die von Dir erwähnten 1mm für 1000 Volt gelten wohl für eine Luftstrecke und bei weitem nicht für eine Kriechstrecke. Aber Du bist nicht der erste, der sich die Finger verbrennt... Stephan.
Habe ich in der IPC2221 nachgeschlagen: 0.8mm reichen für 500V(!); der Rest von 0,2mm wird durch 0,00305 geteilt. Da komme ich auf ca. 565V. Und wie geht das zusammen mit den 6,3mm? Das liegt daran, dass eben nicht mit 230V getestet wird, sondern mit mehreren Tausend Volt. Das soll jetzt aber niemanden dazu verleiten, einfach zu knappe Isolationsabstände zu nehmen! Für Netzteile sind eben im Eingangszweig die 6,3mm vorgeschrieben. Wenn einmal der Platz nicht reicht (z. B. wenn die Eingangsklemme das nicht hergibt), kann man auch Schlitze ins Board fräsen lassen. Siehe diverse Schaltnetzteile, die man so 'rumfliegen hat. Stephan.
IMHO ist der große Abstand auch wg. Feuchtigkeit und Schmutz auf der Platine - das kann den Abstand nämlich ganz gewaltig "verkürzen"! Vor allem wenn es ne selbst geätze Platine ist, mit blanken Cu Leitungen! Aber auch Lötstopplack schützt da nicht genug! --> 6.3mm oder MEHR Abstand bei 230V Leitungen einhalten oder eben lange Schlitze reinfräsen! Ich würde Dir aber ohnehin raten nen fertiges geprüftes Steckernetzteil zu verwenden - ist sicherer, nicht sonderlich viel teurer (die eigene Platine wird dann auch nochmal kleiner) und man braucht sich da keinen Kopp drum zu machen.
Hallo, habe mich da etwas geirrt. Das Rastermaß für diese Eingangsklemme ist 3x 2,56mm, liegt also über den geforderten 6,3mm. Das mit den 1000 bzw. 2000µF war so gedacht falls die Schaltung noch andere Sachen treiben soll. Daran die 5V an die Stiftleisten zu führen habe ich garnicht mehr gedacht. Gut das ich meine Platine vorher onlinegestellt habe. Danke an alle.
>habe mich da etwas geirrt. Das Rastermaß für diese Eingangsklemme ist >3x 2,56mm, liegt also über den geforderten 6,3mm. wie kommst du darauf? 2*2,56 < 6,3 oder irre ich mich?
ohhps, zu schnell gedrückt... so wie ich das sehe hast du die 230V doch an Klemmen gelegt die 2Raster auseinander sind? oder kommt das auf dem JPG-Export zu krumm rüber?
ich lag völlig daneben die Lötstifte der Terminals sind 3x2,56mm auseinander ich hatte es auf 5,12 geschätzt. Und auf dem Bord ist es deshalb auch falsch eingezeichnet. Sicherungen werde ich auch noch einarbeiten.
Ich würde - wie einige der vorigen Poster auch - unbedingt dazu raten den Trafo nicht auf die Platine mit dem µC zu setzen. So eine Bastelplatine fliegt doch frei auf dem Tisch rum. Netzspannung dagegen gehört in ein geschlossenes Gehäuse. Deswegen: Nimm ein fertiges Netzteil dafür... Es sei denn du hast Lust auf eine Übernachtung im Krankenhaus mit Langzeit-EKG und allem drum und dran.
wenn das Ding auf dem Schreibtisch zum Einsatz kommt wird es direkt mit 5V versorgt, wenn es in eine anderes Gerät eingebaut wird, dann wird es über 230V angeschloßen. Ich werde die Kontakte der Netzspannung noch anderstweitig isolieren, z.B. 2 Komponentenkleber oder Vergussmasse.
an deiner stelle würde versuchen zu zweit zu arbeiten, falls was passiert, oder du du arbeitest mit kleine spannungen. gruß
Was mir noch rein optisch auffält, unten links und unten links vom ic sind 2 verbindungen die nicht wirklich schön sind. normal macht man nur 90 grad oder 45 grad winkel. Diese 2 sind aber, auf meinem Monitor zumindest, keine von beiden.
Warum, wenn das Gerät für den Festeinbau in einem anderen Gerät/Kasten gedacht ist, und vernünftig mit Kunststoffabstandshalterstiften befestigt wird, spricht doch nichts gegen einen Trafo? Außerdem könnte man unten noch eine Abdeckung aus einem Stück Plastik befestigen. Aber bei Festeinbau wäre ein extra Steckernetzteil ja nervig. Man baut z.B. einen 230V-Dimmer (Beispiel) und hat neben 230V-Anschluss immer noch das Steckernetzteil rumbaumeln?! Auf dem Schreibtisch frei herumfliegend ist natürlich fahrlässig, aber ich denke das ist klar. Ebenso sollte eine Sicherung auf der Primärseite selbstverständlich sein.
Bitte melde dich an um einen Beitrag zu schreiben. Anmeldung ist kostenlos und dauert nur eine Minute.
Bestehender Account
Schon ein Account bei Google/GoogleMail? Keine Anmeldung erforderlich!
Mit Google-Account einloggen
Mit Google-Account einloggen
Noch kein Account? Hier anmelden.
