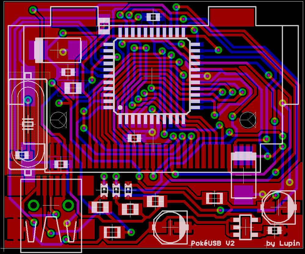
Alle Leiterbahnen sind 12 mil, die platine ist 3,8 x 3,1 cm groß und der mega läuft bei 3,3v mit 12 mhz (soft usb). Seht ihr da irgendwelche schwerwiegenden probleme? Es wird teilweise ganz schön eng glaube ich, keine ahnung welcher Hersteller das hin bekommt (bilex?). Mfg, Marius
Marius, laut Datenblatt kann der Mega16L nur bis 8MHz, der normale Mega16 braucht aber mindestens 4.5V. Du betreibst den Mikrocontroller also ausserhalb der spec, halte ich für keine gute Idee. Gruss, Thorsten
hmm der einzigste controller der dafür passen würde wäre der 162, aber ich weiss nicht wo ich den günstig als qfp bekommen kann. Das muss doch auch so hin hauen, der mega16 ist jedenfalls ziemlich günstig.
Reichelt hat ihn: ATMEGA 162-16 TQ Kostet 6.30 Euro, also schon ein wenig teurer als der normale Mega16.
Das muss also hinhauen, weil der Controller günstig ist. Was 'ne Weisheit. Vielleicht haut es ja hin, aber von reproduzierbarer Verlässlichkeit wird man nur träumen dürfen...
Hi! Als bei CSD-electronics kostet der 162er nur 4,59 und ab 2 STück nur 4,29.... Und 12mil sind für keinen Hersteller ein Problem, wie schauts mit den Leiterbahnabständen aus?
lade dir das drc-packet von pcb-pool.com und dann mache einen drc-Check. Dann weißte schnell ob herstellbar ist oder nicht ;-)
hallo der Abstand der Durchkontaktierungen z. B. oben Mitte ist sicher sieht aus wie unter 5 mil, das wird eng. mach mal den DRC mit 8 mil, das koennen die meisten.
Hallo Lupin, das sieht schon mal gut aus. Evtl. macht es Sinn, die Durchkontaktierungen mit Lötstopplack zu versehen. Es könnten sich Lötbrücken bilden. Der Abstand deiner Masseflächen zu den Leiterbahnen ist scheint sehr gering. Ein etwas grösserer Abstand würde die Ausbeute beim Leiterplattenhersteller verbessern. Oryx
wenn du das Board fertigen lässt, dann würde ich mit den meisten Leiterbahnen auf 10mil oder 8mil runtergehen, VCC kannst bei 12mil lassen... schafft ein bisschen Luft... wie gross sind die Bohrungen für die Vias? ist das Absicht, dass du mit der Clock über das halbe Board fährst?
Wie kann ich die durchkontaktierungen denn mit lötstopplack versehen? Das muss ich doch den Platinenhersteller sagen oder? Ich hab nicht ganz verstanden was du damit meinst, das geht doch eher "zufällig" Also das mit der clock geht ja kaum besser, da ist halt nicht sehr viel platz um direkt zu den anschlüssen zu gehen. Die platine ist ja ziemlich klein also eine riesige Distanz ist das nicht denke ich. Das mit den Abständen zwischen bohrungen und leiterbahnen stimmt... die werden in der mitte unterm IC recht klein (diese 4 bohrungen nebeneinander) laut DRC aber nur ganz wenig unter 8 mil. Der PCB-Pool check läuft jetzt ohne probleme durch (nach ein paar änderungen vor allem beim abstand leiterbahn->platinenrand
Hallo Lupin, >Wie kann ich die durchkontaktierungen denn mit lötstopplack versehen? >Das muss ich doch den Platinenhersteller sagen oder? Ich hab nicht ganz >verstanden was du damit meinst, das geht doch eher "zufällig" beim Leiterplattenlayout geht nichts "zufällig". Eventuell musst du es bei deinen Layoutprogramm einstellen oder es kann so etwas nicht. Es gibt auch Leute, die das Lötzinn in den Durchkontaktierungen für sinnvoll erachten, da es schlechte Durchkontaktierungen verbessert. Bei mir ist es halt blöd, weil ich immer mal wieder Leiterplatten mit Kurzschlüssen habe. wenn die Lötwelle nicht optimal eingestellt ist. Bei einer Leiterplatte habe ich es vor Jahren vergessen und nun werden hunderte gefertig. Oryx
Hi, ist es ueberhaupt erlaubt(von den Platinenherstellern) ueber die Vias Loetstoplack zu machen? Funktioniert die Galvanik dann noch oder wird der Lack erst spaeter aufgetragen? Gruss Tobias
Der Lack kommt erst fast zum Schluss drauf; kannst ruhig die Vias mit Lötstop abdecken. Stephan.
Hmm, da ist das folgende ganz interessant: http://www.pcb-pool.com/download/spezifikation/deu_Stopplack_vias.pdf Da steht, daß der Stopplack sogar auf das Via drauf muß.
ich hab die platine jetzt bei bilex in auftrag gegeben, hoffentlich bekommen die das hin :)
Hallo Lupin, falls du die Platine verzinnen lässt kann ich dich nur warnen der Lötstoplack von Bilex löst sich beim löten ab ! Gruß Sebastian
Und den Quarz hast du immer noch am Rand? Wurde oben schon gesagt, dass die Leitungen zu lang sein könnten. Naja leider schon zu spät... Beim nächsten Mal Quarz so nahe wie möglich an den µC ran!
ich hab die platinen jetzt endlich bestücken können (AVRs zu bekommen ist heutzutage ja nicht mehr so einfach :))! Funktioniert alles wunderbar, nur blöd das ich alle ports verdreht habe... musste ich in software richten - macht aber nix. Die platinen schauen echt süß aus. Der lötstopplack hat sich ein wenig gewellt, aber wenn ich ein paar mehr platinen gelötet habe bekomme ich das bestimmt in den griff (man muss vorsichtig sein).
Hallo Lupin, wäre es möglich mal ein bild von den platinen zu posten ? würde gern bei bilex bestellen, möchte vorher gern die qualität betrachten. mfg Kay
Btw: 'change stop off' und klick auf Via, oder vorher 'disp none via' 'group' alle Vias markieren, dann wieder 'change stop off' und rechtsklick. Schon hat jedes Via Stoplack.
super, danke! eigentlich kann ich mir keinen grund vorstellen die vias nicht mit stoplack zu überziehen. Bei der nächsten Platine werde ich das machen.
Hehe, jo das ist cool... Also für meine Platine ist es jetzt schon zu spät. Fotos hab ich bald (keine digi cam)
Wenn man die Vias als Testpunkte mitbenutzen möchte, dann ist Stoplack an der Stelle ziemlich unpraktisch ;-)
Bitte melde dich an um einen Beitrag zu schreiben. Anmeldung ist kostenlos und dauert nur eine Minute.
Bestehender Account
Schon ein Account bei Google/GoogleMail? Keine Anmeldung erforderlich!
Mit Google-Account einloggen
Mit Google-Account einloggen
Noch kein Account? Hier anmelden.


