Ich hab mich jezt shcon ne Zeitlang durch Inet gewühl aber so richtig klar geworden ist es mir noch nicht, wann sollte/muß/kann man Masseflächen ausführen, und wann ist dies eher schädlich? Ich habs bsiher imemr so gehalten, das ich bei größeren überstehenden Flächen diese mit Masse verbunden habe, fragt sich nur obs was bringt oder obs eher schadet. Leider hab ich auch keine verständliche Einführende Seite im Netz gefunden :( Mein "Plan" war jezt fast sogar ne zweiseitige Platine und die eine Seite komplett als GND zu deklarieren, Fragt sich nur ob das wirklich was bringt, auser mehrkosten für die Platine...
Hmmmmmmm masse schadet selten, ausser wenn es um störströme und so geht dann kann ein sternpunkt sinnvoll sein. Wenn Du keinen HF Schaltkreis machen willst oder irgendwas impedanzkontrolliertes machen willst ist die massefläche auf der unterseite nicht ZWINGEND aber sicherlich hilfreich, sinnvoll.
schau mal hier: http://www.8052.com/forum/read.phtml?id=115258 Wenn du den durch hast dann weist du wie es geht.
@Tobi: Eben die Seltenen Fälle interesiieren mich im Momment, die Platine enthält ein Radiomodul, das einen Frequenzausgagn hat, dieser geht auf einenn Frequenzteiler, das ganze auf einen AVR, ein Stereo und RDS decoder soll auch noch mit drauf. Frage ist halt ob meine kleinen Masseflächen zwischen dien Komponenteneher Schaden als nützen, und eine "große" Massefläche mit einer doppelseitigen Platine vieleicht es wirklich Wirkungsvoll abschirmen würde. @Joe: Naja ein Auto sollte es nicht werden, aber selbst in dem Thread sind die Leute sich ja Uneins was nun besser ist :)
Hi ok wieviel stück willst Du bauen? Willst Du es verkaufen? Wenns nur 1 ist massefläche drunter und gut ist. lassen sich halt auch schön impedanzkontrollierte leiterbahnen draufmachen. Wenns 10000 sind dann kann man überlegen, aber auch dann würd ich für die Massefläche plädieren. Masseflächen zwischen den komponeten würde erstmal nicht schaden würd ich sagen, solltest aber eventuell analog und digitalmasse trennen und nur am Sternpunkt verbinden. Masse schadet selten, aber -wie gesagt- pass auf analog und digitalmasse auf. Kannst ja mal einen ausschnitt deines schaltplans asl JPG posten dann kann man mal draufgucken. Tobi
na ja, biste schnell Leser ? folge mal den Links innerhalb des Thread, dann findest du das
ok, sorry hatte versucht eine zu große Datei zu übertragen. Also, hab noch ein sehr umfangreiches Dokument hierzu kann es aber nicht hochladen, wo solls hin ? Darin ist so gut wie alles erklärt. Diese Materie ist zu komplex für einen 3 Zeiler. Bei Interesse also bitte irgendeine ftp Seite angeben und ich sende es dir zu.
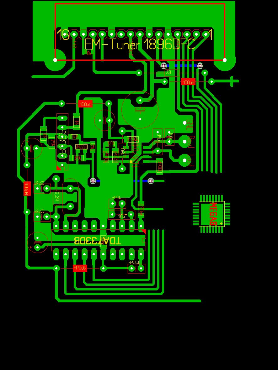
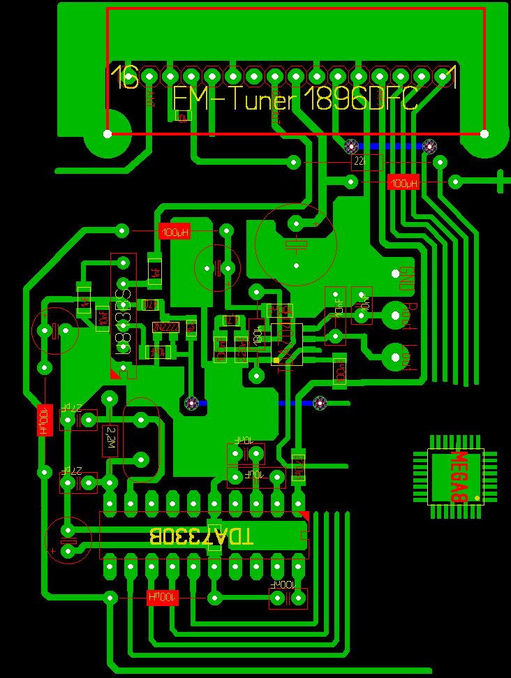
@Joe: wenns weniger als 20mb sind kanst dus an mail@laeubi-soft.de senden, das wäre nett. :) @Tobi: Neee also 1000 soltens nicht werden, soll halt nach möglichkeit relativ leicht nachzubauen sein. Ich denke ich werds mal riskieren ohne zweilayer, und wenns zu arg stört dann nochmal überarbeiten, wird warscheinlich eh nicht nur eine Testplatine bei rumkommen wie ich mich kenne :-\ Achja Layout anbei, betrachten auf eigene Gefahr, ist auch noch nicht vollständig fertig geroutet!
Hmm wenn das die einzige Masse ist würd ich was ändern. Seh zu das die Masseleitungen dick sind weil Du dir sonst a) ne induktivität einbaust b) spannungsabfall auf der Masse bekommst. ganz nebenbei würd ich unter dem Quarz aufpassen. Wenns doppelseitig wird die beiden leitungen unten rausführen. Falls einseitig quarz mit abstand montieren weil Du dir sonst nen Kurzen einbaust. Falls das 10uF 10nF Konstrukt oben am TDA ist - umdrehen, die 10 nF näher an denn Chip ran. Wenn kein Stoplack draufkommt eventuell die massefläche unter dem TDA ein bisschen kleiner machen. Da hat man sich je nach Erfahrung mal rick zuck nen kurzen draufgelötet wenn man an den Beinchen rumlötet. Das sind erstmal die ersten Dinge... So far.. Tobi
Also im Datenbalt sthet explizit drinen "The Layout Path pin2 - C2(das ist der 10µF) - Pin5 must be as short as Possible... deswegen hab ichs sorum gemacht. Es sollen später noch mehr Masseflächen hinzukommen, erstmal sehen wo noch Platz ist, ich werd mal morgen alle Verbindungen wos möglich ist dicker ausführen, aber bei SMD ist das nicht immer so leicht g Platine sollte vorerst nach möglichkeit einseitig werden. Werde jezt aber erstmal ein bischen die Augen ausruhen, danke shconmal für die Tips
@Joe: Danke! @Tobi: Habe mal das Layout etwas überarbeitet, aber was du jezt mit dem Quarz meist versteh ich nicht so ganz... Also alle "roten" Bauteile werden konventionell auf der Platine Montiert, alle "gelben" werden auf der Kupfer als SMD bestückt.
Hi das mit dem Quarz ist wie folgt gemeint. Wenn Du beim Löten das Quarz direkt auf das Kupfer setzt baust Du dir mit dem Metallgehäuse der Quarzen nen kurzen incl. Masseschluss ein. Deshalb wenn kein Stopplack und einseitige Platine Quarz mit Abstand monieren. Falls zweiseitig die beiden Leiterbahnen die von den Pins weggehen nach unten verlegen. Ach so, denk mal eventuell über themals nach wenn Du was auf Masse lötest. Ist ja bei radio net sooooooo hochfrequent das das nicht gehen sollte, aber thermals machen die Sache wesentlich angenehmer zu löten. Grüsse Tobi
Also den Quarz wollte ich auf dei Seite loten wo kein Kupfer ist, wie gesagt vorerst wollt ichs mal veruschen ob ich mit ner Einseiten Platine rumkomme. Was sind "themals"? Konnte dazu leider nix brauchbares in Richtung Elektronik finden :-\
Ahhhhh... okay... hab nämlich nur ne Finische Rockband gefunden fg Erm.. naja mein Lötkolben schafft das eigentlich ganz gut,ist ja nur Handbestückung, aber danke für den Hinweis. Hat noch jemand grobe Fehler etndecken können oder "nono"'s? Werd mich dan mal dranmachen den rest noch zu verkabeln.
<Also den Quarz wollte ich auf dei Seite loten wo kein Kupfer ist, wie <gesagt vorerst wollt ichs mal veruschen ob ich mit ner Einseiten <Platine rumkomme. ich Trottel - logisch. Du machst quasi beiseitige Bestückung Asche auf mein Haupt Tobi
Nix trottel, ich gebs zu meine Layouts sehen oft etwas wüßt aus :) Ich war nur verwirrt wie uber den Quarz da was kurzschließen soll ;)
Sooo.... endlich Zeit gefunden das ganze fertig zus stellen, im Okt bestell ich die fehlenden Bauteile, dann kanns ans testen gehen :) Vieleicht mag ja nochmal jemand drüberschauen ob sich ein grober Schnitzer eingeschlichen hat. ;)
kannst du bitte noch den Schaltplan reinstellen? da sind einige unklarheiten ohne Schaltplan 1.bei PWM, da wo es an Tuning geht soll da ein Tiefpass sein? und was ist das für eine Transistorschaltung(BC557)? 2. Am Stromeingang kommt als erstes eine Spule? Eine solche Spule hat einen ohmschen widerstand von wenigen ohm dahinter kommt ein Kondensator. Beim Anschalten ist dieses Kondensator entladen d.h. ein Kurzschluss der nur den ESR hat. Damit ergibt sich kurzzeitig ein sehr hoher Strom der vom Ausgangswiderstand deines Netzteils+ Ohmscher widerstand Spule + ESR ergibt. Setze einen Kondensator davor, man muss es nicht drauf anlegen das die Sache abbrennt. 3. Trenne Analogen und digitalen Masseteil und verbinde sie nur an einer Stelle, du willst doch nicht den Mikrocontroller hören. Wenn du es richtig ordentlich machen willst führe die Antenne nicht nach unten (in Zeichnung) sondern nach oben raus und lege auch einen Groundlayer unten hin und verbinde das ganze mit VIAs. Den Abstand zwischen Antennenleitung und Groundplane solltest du entsprechend dem Wellenwiderstand der Antenne dimensionieren. Schau bei analogdevices rein, da findest du die Gleichungen für solche Sachen neben allgemeinen Layouthinweisen.
Es gibt keine richtigen Schaltplan dazu. zu 1) Der Tuner benötigt eine Tuning Voltage von 3V - 7V, diese wollte ich jezt per PWM bereitstellen. Der Transistor ist ein einfach PNP mit Basis über 2,2k an den AVR-Pin 22k an +9V als Basispannungsteiler. zu 2) Ja da kommt ne Funetnstördrossel + Kondesator hin, um die Eingangspannung zu filtern. Also einfach vor die Spule noch einen Kondensator? WÜrde das den Einschsaltstromstoß nicht noch erhöhen? zu 3) Das ganze soll einlagig bleiben damits leicht nachzubauen ist. Analoge und Digitale Masse zu trenne wäre fürchte ich in diesem Fall nicht realisierbar (soll ja nun auch nicht gleich 3 Eurokarten verbrauchen), zum testen muss es so gehen wenns garnicht anders geht muß ich da ggf mir noch was überlegen.
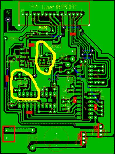
Hallo Läubi. Mir sind da noch zwei masseschleifen aufgefallen, die evtl. als unerwünschte Antenne fungieren können (siehe Anhang). Gruß Ralf
zu 1. du führst deine PWMleitung durch den gesamten Analogteil über die Platine , das gibt nette Störungen, ich schätze die PWM liegt im hörbaren bereich. Mach wenigstens einen Schaltplan für den PWM teil. Ich vermisse da den Widerstand des Tiefpasses. zu 2. ja, aber das Netzteil ist auf seinen maximalen Ausgangsstrom entsprechend dimensioniert. Deinen Spule höchstwahrscheinlich nicht. zu 3. probier es aus, wenn dir Störungen auffallen, dann weisst du was du zu tun hast.
Danke für den Hinweis! zu 1) Ich könnte die PWM Leitung als "Drahtbrücke" per Kabel ausführen wäre das besser? Woanders hinverlegen wir platztechnisch sehr eng :-\ Hier der Schaltplan (kann sein das da noch was fehlt habe leider bisher noch nix mit Spannungsregelung per PWM gemacht) zu 2) Spule ist für 5A ausgelegt. ( http://www.reichelt.de/?ARTIKEL=FED%20100%B5 ) R_DC = 40mOhm, "Netzteil" Wir warscheinlich ne Autobaterie (12V) werden. Die Schaltung wird nacher etwa 200-300mA ziehen (geschäzt) zu 3) Alles klar :)
PWM-Leitung als Drahtbrücke in der Nähe von einem Empfänger ist ganz übel. Die PWM erzeugt aufgrund ihrer steilen Flanken Frequenzen die bis in den höheren MHz bereich gehen und wenn man in diesem was empfangen will sollte man nicht gerade neben der Antenne eine Sendestation haben. Wo hast du die PWM-Schaltung her? Ich kann deren Funktion nicht erkennen. Damit kannst du c1 und C2 aufladen aber nicht wieder entladen. zu 2. zieh den Elko vor die Spule dahinter den 100nF dann den 7809 hinter den 7805 setzt du dann einen Elko, die Elkos zur Spannungsstabilisierung die du über die Platine verteilt hast kannst du weglassen die sind zu "träge" nimm da 100nF Keramik. (ist schon vorhanden) Ich verstehe nicht ganz was du tust, der 7805 gibt dir eine sehr stabile Spannung raus, der du aber anscheinend überhaupt nicht traust, so wie du überall noch Spulen in VCC reinziehst. Auf der anderen Seite bist du nicht bereit, gegen wirklich Störquellen die du durch deine Leitungsführung verursachst vorzugehen.
Die PWM Schaltung hab ich mir "ausgedacht" ;) Hab mir halt uberlegt, C wir über den Transistor aufgeladen, und über den Input am Empfangsmodul entladen, über das "nachladen" stellt sich ne Spannung ein. Vieleicht etwas Naiv, aber so war mein "Gedankengang". Das mit dem Elko werd ich machen sollte das kleinste Problem sein :) Die LCs hab ich daher eingeplant da in meiner ersten Schaltung dies sehr gut geholfen hat die dadrin auftretenden Störungen zu beseitigen. Und das Problem ist ja: ich muß/möchte die Tuning Voltage per AVR regeln, daher kann ich den PWM Ausgang leider nicht einfach "wegmachen" :(
Achja vergessen zu erwähnen: die Schaltung hab ich im Auto eingesezt, und dort hats halt sehr häßliche Störungen allein schon durch Lima/Blinker und anderes, deswegen hab ich da nicht an LCs gespart, wie gesagt bei der lezten Konstruktion hat sich das Rauschen dadurch sehr gut reproduzierbar reduzieren lassen :)
Hallo der Spannungsbereich für die Sendersuche liegt meiner Ansicht nach zwischen 1,5 und 7,5Volt. Und das mit dem PWM würde ich mir scharf überlegen, villeicht abe ich ja auch was falsch gemacht, aber ich habe jetzt mal ohne transistor, also nur mit ein r-c glied das aufgebaut und deswegn nur 0-5 volt als tunig verwendet. (der c hatte ca. 20uf)Dem Lautsprecher konnte ich dabei nur ein nerventötendes Quitschen entnehmen. Außerdem steigt durch den c die Spnnung verzögert an, weshalb dein sendersuchlauf an dem sender schon wieder vorbei ist, wenn das radio ihn spielt. Dazu kommt noch, dass zumindes bei mir der sender nach fast jedem aussalten weg ist, weshalb ich die spannung neu feinjustieren muss. Deshalb plane ich das ganze mit dem TDA 1543 und mit einer neueinstellung nach jedem start (ca.+-5mV) gebaut habe ich aber noch nichts. http://www-user.tu-chemnitz.de/~omat/Mikrocontroller/TDA1543.htm
Hallo, ich sehe folgendes Problem bei deiner PWM-Schaltung: Der Emitter deines Transistors liegt an 9V und die Basis maximal an 5V. An R1 liegen 4,3V, an R2 0,7V. durch R1 fliesst ein Strom von 1,5mA. Durch R2 ca. 32µA. Also ist der Basisstrom ca. 1,45 mA mit einer Stromverstärkung von 50 ergibt das einen Kollektorstrom von ca. 72.5mA. Deine PWM wird so nicht funktionieren. Gruß Manfred
Hallo ich weiß nicht, ob du es sowieso gemacht hättest, aber damit das Radio nicht rauscht muss man mute off an masse legen
@Läubi, ich würde den PNP-Transistor über einen NPN-Transistor ein- und ausschalten. Wenn die 9V konstant sind, könntest du in Reihe zu R1 eine Z-Diode mit 4V7 schalten. Anode zum AVR, dann R1 und R2 gegebenenfalls anpassen. Gruß Manfred
Hallo Manfred, Das mit der Z-Diode hab ich jezt nicht ganz verstanden, ob das in die erste Schaltung soll oder in deine Vorschlag mit dem NPN :-\ Hab nochmal ne Schaltung angehangen wie ich mir das jezt aus deiner Beschreibung heraus vorstelle, könntest du das nochmal gegenchecken? Transistorschaltungen sind leider immer so ein Problem bei mir :)
Hallo Läubi, es fehlt noch ein Widerstand zwischen Kollektor von T1 und der Basis von T2. Dies Schaltung ist etwas ungewöhnlich gezeichnet paßt aber sonst. Für die Widerstände R2 und R3 sollten auch 10k passen. Zu deiner ersten Schaltung: Der Ausgang des AVR liegt auf 5V die Versorgung hat 9V. Also liegen an R1 und R2 4V. Nach der Rechnung für einen Spannungsteiler würden an R2 ca. 3,6V liegen. Die BE-Diode begrenzt die Spannung auf ca. 0,7V und der Transistor leitet. Am Widerstand R1 liegen nun 3,3V (habe mich bei meinem obigen Beitrag um 1V verhauen). Würdest du nun in Reihe zum R1 eine Z-Diode Schalten, z. B. 4,7V, dann könnten an der BE-Diode nicht genug Spannung abfallen. Ist der AVR auf 0V, dann liegen an der Z-Diode 4,7V an der BE-Diode 0,7V und am R1 4,6V. Gruß Manfred
Bitte melde dich an um einen Beitrag zu schreiben. Anmeldung ist kostenlos und dauert nur eine Minute.
Bestehender Account
Schon ein Account bei Google/GoogleMail? Keine Anmeldung erforderlich!
Mit Google-Account einloggen
Mit Google-Account einloggen
Noch kein Account? Hier anmelden.






