Hi, hab da ein kleines Verständnisproblem und wollte mal fragen, ob das für wen von euch logisch klingt. Also in der Schaltungstechnikaufgabe soll ich einen Widerstand nach Betrag und Phase ins Bodediagramm einzeichnen. Der Widerstand lautet: Z=1/(jwC*1000) Der Faktor 1000 kommt von einer Verstärkung, hat also keine Einheit. Jetzt wurde in der Lösung eine Eckfrequenz f ausgerechnet, doch damit ich eine Frequenz berechnen kann, brauche ich doch einen Widerstand (alleine schon wegen der Einheiten) Ist doch komisch, oder??
Kann es sein, dass nicht nach em Widerstand, sondern nach der Impedanz gefragt ist? Ansosnten einfach mal nach "Bodediagramm" googeln!
Hallo Stefanie, soweit ich mich erinnern kann ist (w=omega) w=2*pi*f Gruß Olaf PS: empfehle den Blick in ein Fachbuch (oder zwei ;-)
Hallo Stefanie Das ist die Impedanz einer "echten Kapazität", die bekanntlich reine Blindleistung erzeugt - nicht gerade ein Lob, wenn man jemanden als solche bezeichnet... http://de.wikipedia.org/wiki/Blindwiderstand http://de.wikipedia.org/wiki/Bodediagramm Zc=1/(j*Omega*C) Soll der Kondensator zwischen Eingang und Ausgang des Vierpols liegen oder sind Ein- und Ausgnag verbunden und der Kondensator führtt nach Masse ? Für die Serienschaltung: Im Bodediagramm müßte eine Hochpasskurve herauskommen, die Phase geht zu hohen Frequenzen hin gegen Null Grad, bei tiefen Frequenzen gibts eigentlich keine messbare Phase, da nix durchgeht
Mir ist doch soweit alles klar, ich komm ja auch auf die Lösung. Ich versteh es doch nur von den Einheiten her nicht, wie ich eine Eckfrequenz hier ausrechne: Z=1/(jwC*1000) -> f=1(2*pi*C*1000) Aber ein Kondensator alleine kann doch keine Eckfrequenz verursachen, oder??
Die Aufgabe ist unvollständig gestellt. Eine komplexe Impedanz Z gehört zu einem Zweipol, ein Bodediagramm zu einem Vierpol, der eigentlich mit vier komplexen Vierpolparametern vollständig beschrieben wäre. Für eine Messung müssen auch noch die Impedanz des treibenden Generators am Eingang und die Impedanz des Messgeräts am Ausgang bekannt sein, für absolute Wertangaben sollte auch "C" einen Wert in Farad besitzen.
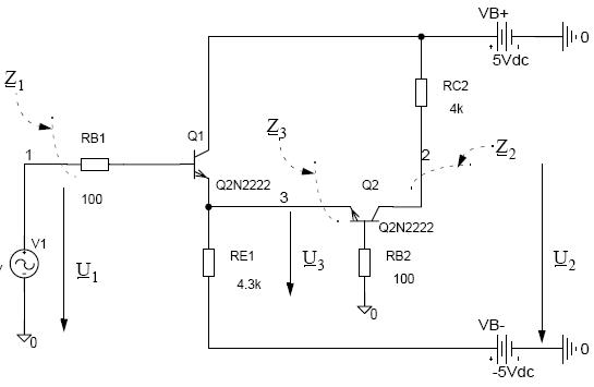
Ich hab da noch ein kleines Problem, bei der Schaltung, die ich im Anhang angefügt habe. Wißt ihr, wie man das Verhältnis von U3/U1 bestimmt? Ich habe die Schaltung als Emitterfolger gesehen, da wäre die Verstärkung dann 1. In der Lösung kommt aber 0.5 raus. Wie kann ich das sehen?
Mit den Transistor-Parametern der Arbeitspunkte ein Wechselersatzschaltbild hinmalen und dann ausrechnen.
Ja, habe mein Ersatzschaltbild hingemalt, doch ich komme auf die Verstärkung von 1 und nicht 0,5
Bei mir ist das alles schon etwas lange her. Hilfreich waere ein Bild Deines Ersatzschaltbildes. Damit koennte ich dann besser beurteilen, was richtig ist.
Bitte melde dich an um einen Beitrag zu schreiben. Anmeldung ist kostenlos und dauert nur eine Minute.
Bestehender Account
Schon ein Account bei Google/GoogleMail? Keine Anmeldung erforderlich!
Mit Google-Account einloggen
Mit Google-Account einloggen
Noch kein Account? Hier anmelden.
