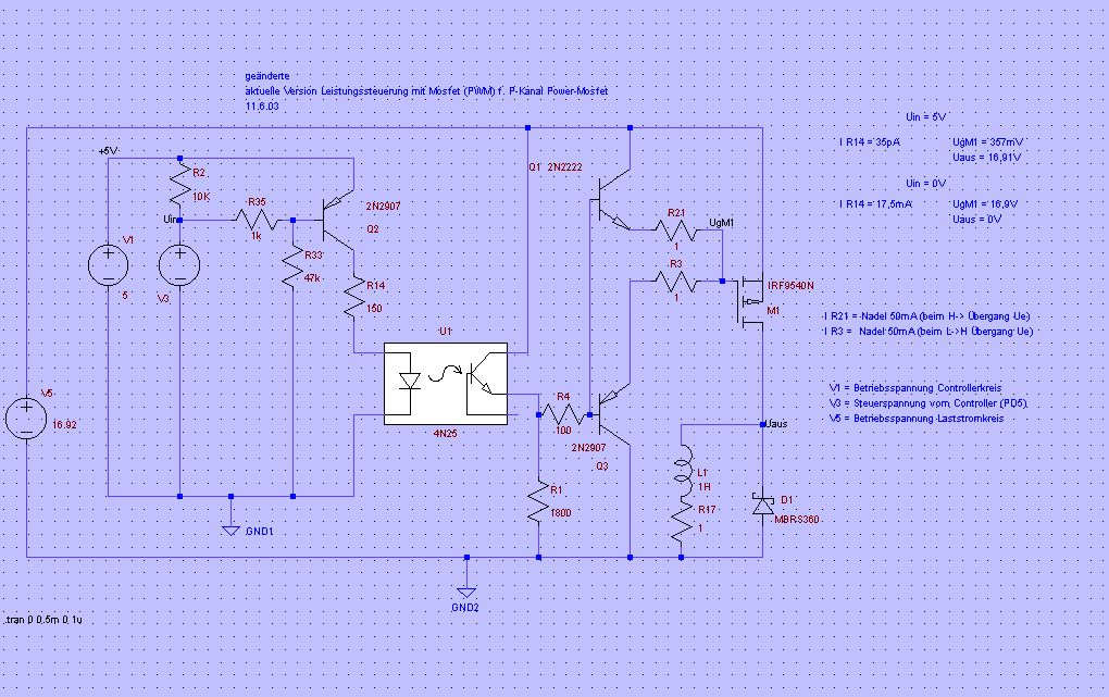
Hallo, das Thema MOSFET und PWM hat mir keine Ruhe gelassen zumal ich mit meiner Urschaltung nicht recht zufrieden war da zu langsam (<=2KHz). Daher habe ich mal etwas überlegt, gerechnet und simuliert. Herrausgekommen ist diese Schaltung (Anhang). 1. galvanische Trennung Controller - Leistungskreis 2. max. Frequenz 40KHz bei 99% P/P 3. max. Strom 4A (ungekühlt) getrennte Ladung / Entladung des MOSFET`s über Q1 und Q3. Mir gefällt die Optokoppler-Beschaltung noch nicht so recht. Das ist nämlich das Nadelöhr, es liegt hier die niedrige Grenzfrequenzursache. Ich denke, da kann man Hardwaremäßig noch was machen, da die Einschaltverzögerung des Fets bei 5µS und die Ausschaltzeit bei 2µS liegt. Eine Grenzfrequenz von 150KHz sollte also drinliegen. Dankbar für jede Meinung ist Günter
Hallo Herr König, Ihre Schaltung würde ich mir gern anschauen aber Runterladen klappt nicht. Bad Request! Können Sie mir die Datei direkt mailen? MfG Manfred Glahe
Evtl. schaust Du Dir einmal den TLP250 von Toshiba an. Der ist schnell und hat eine enorme Treiberleistung (auch zum direkten Betrieb am Gate!). Ansonsten solltest Du bei normalen Optokopplern zumindest die Basis des Ausgangstransistors über einen Widerstand ausräumen helfen. Sonst klebt Dir die Ladung zulange im Material.
hi, die treiberschaltung am gate des fets ist schon richtig, auch ohne wiederstände; ich nehme oft auch einfach sechs parallelgeschaltete cmos inverter, ist ganz einfach und effektiv; es gibt jede menge spetielle treiber-bausteine, wozu aber die mühe, die liefern unmengen an spitzenstrom 3-5A die man bei deinem bsp. kaum braucht; mit einem sehr guten optokoppler kannst du vielleicht noch 30-40 khz schaffen, aber das ist eher unwahrscheinlich; würde an deiner stelle einen impulstrafo verwenden; das funktioniert dann aber kaum bei 99%PWM :)))))), vielleicht bis 60-70% max...ich nehme immer einen kleinen ferritkern, wickle so 50-60 windungen beidseitig (doppeldraht) und schaue am oszi, wie die ausgangspulse aussehen; normalerweise reicht das schon; kannst auch fertige bautelie aus pc-stromversorgung verwenden; es ist vielleicht am einfachsten, (wenn es unbweding galvanisch getrennt sein muss) die ganze steuerschaltung mit einer eigenen stromversorgung auszurüsten und die steuersignale (low frequ) noch am eingang zu entkoppeln (optokoppler)
@Jangomat: Das mit dem Widerstand habe ich schon mal probiert, bringt aber nicht viel. Ich werde aber die ganze Schaltung mal aufbauen, ich denke bis zum Abend habe ich dann entgültige Ergebnisse. @Manfred: Ich mail sie dir mal. Günter
Die Schaltung ist ja ein wahres Bauteilegrab. Auf der LED-Seite des Optokopplers kann der 2N2907 nebst externer Beschaltung gänzlich entfallen, die die MEGAs als auch TINY26 verfügen über symetrische Push/Pull Ausgänge in sind locker in der Lage 10 mA im Sink/Source Mode zu verkraften. Hier ist lediglich ein R zu Strombegrenzung auf ca. 10 mA erforderlich. Der Optokoppler zählt zwar nicht zu den schnellsten sollte aber 100 kHz sicher verarbeiten.
hi, 4N25...ist das billigste was man finden kann vergleiche mal mit 6N136 ed
@nikki: Der Optokoppler wird mit einem ziemlich hohem Strom betrieben (ca.24mA). Wie du schon richtig erkannt hast, liefert oder senkt der AVR nur bis 10mA. Also, wir wollen ihn doch nicht ärgern. @edi: Jo, der ist gut und billig, die Betonung liegt auf billig. Für Standardzwecke reicht er aber allemal das heist bis 20KHz ist der ausreichend. Trotzdem hätte ich gerne aus dem auch das Optimum rausgeholt. Die endgültige Schaltung wird mit einem PC817 aufgebaut und das sieht doch besser aus. Gruß, Günter
@günter 24 mA sind für die AVRs auch noch kein Problem, aber für eine reine Schaltanwendung doch etwas heftig. Oder soll der Optokoppler als "Heizung" dienen?
Ich hab auch die schlechte Erfahrung gemacht, Optokoppler mit Transistor sind aber sowas von schnarchlam. Bei einer 5000V-Anwendung mußte ich zum AT89C2051 große 10kV-Optokoppler nehmen (CNY66). Mehr als 2400 Baud waren da nicht mehr stabil zu übertragen. Außerdem streuen die sehr stark, d.h. man muß sie stark übersteuern, damit sie auch am unteren Limit sicher durchsteuern Ich nehme wenn möglich die HP-Typen mit integriertem Schmitt-Trigger. Sind zwar etwas teurer, aber dafür sind sämtliche Probleme ausgeräumt. Die müßten auch den MOSFET direkt treiben können. Als MOSFET-Treiber wird auch gern der CD4049 genommen (alle 6 Gatter parallel). Die 6N136 sind rein theoretisch auch schnell, aber da brauchts eine sehr tricky Ausenbeschaltung, sonst macht einem die Miller-Kapazität des internen Transistors die hohe Geschwindigkeit wieder zunichte. Deshalb wird oft auch nur die Fotodiode benutzt und der Transistor bleibt unbeschaltet. Peter
Ein Port-Pin beim 4433 kann als Senke (Pull-Betrieb) gefahrlos 40mA saugen, als Quelle (Push) bis ca. 15mA schieben. mfg Frank Simon
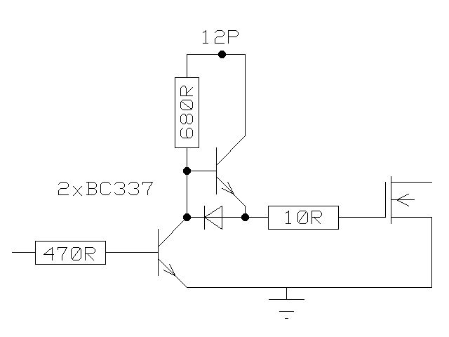
Hi! Der Treiber geht einfacher,hatte ihn früher schon mal angehangen. Der treibt bei mir einen 260KHz Schaltregler mit IRF4905 @10A. Der IRF hat ein "Sicherheitskülblech" von 1x2cm welches fast nicht warm wird.Allerdings fahre ich ohne Opto, aber ein PC817 müsste eigentlich reichen.(sind auch 4-fach zu haben) MFG Uwe
Hi, Also, es ist nun ein anderer Optokoppler (PC817) in der Schaltung und nun sieht die Sache doch etwas anders aus. Der Vorwiderstand R14 konnte auf 680 Ohm vergrößert werden, daher kein Problem mehr mit dem AVR. Um die Einschaltverzögerung möglichst klein zu halten, wird parallel zu R14 noch ein kleiner Kondensator gelegt. Allerdings vergrößert sich dadurch der Einschaltimpuls auf 270mA (t = 1µS). Daher doch wieder mit Transistor. Die Verzögerung beim Ein- und Ausschalten über alles beträgt ca. 9µS. Das reicht für meine Anwendung. Als Koppler werde ich noch mal den TLP 250 einsetzen und life testen, von den Daten her kann es nur besser werden. Danke für euer mitwirken Günter
Bitte melde dich an um einen Beitrag zu schreiben. Anmeldung ist kostenlos und dauert nur eine Minute.
Bestehender Account
Schon ein Account bei Google/GoogleMail? Keine Anmeldung erforderlich!
Mit Google-Account einloggen
Mit Google-Account einloggen
Noch kein Account? Hier anmelden.

