Hallo! hab bitte eine Frage und Zwar: hab ein Board mit einem gps Emfänger von uBlox, sein Port 1 ist mit der Serielle Schnittstelle angeschlossen. Hab eine kleine Applikation in C unter Linux geschrieben, in dem ich auf die serielle schnittstelle zugreife und einstelle nach Datasheet von TIM_LP 9600 Baud, 8bits, noparity bit, 1stop bit und bekomme die ganze Zeit das hier?? $GPRMC,,V,,,,,,,,,,N*53 $GPVTG,,,,,,,,,N*30 $GPGGA,,,,,,0,0,99.99,,,,,,*78 $GPGSA,A,1,,,,,,,,,,,,,99.99,99.99,99.99*30 $GPGSV,1,1,00*79 $GPGLL,,,,,,V,N*64 $GPZDA,,,,,00,00*48 $GPRMC,,V,,,,,,,,,,N*53 $GPVTG,,,,,,,,,N*30 $GPGGA,,,,,,0,0,99.99,,,,,,*¾ÿ,¾ÿS meine Frage an euch, warum bekomme ich keine gültige Daten? heisst das, dass es an meinem Code liegt oder an der Hardware Konfiguration? Hat schon mal jemand die Erfahrung erlebt? Für jede Info oder Hilfe wäre ich sehr dankbar. Gruß Benz
brauchst Du alle Messages? Die letzten grumples: <<$GPGGA,,,,,,0,0,99.99,,,,,,*¾ÿ,¾ÿS>> lassen auf einen übergelaufenen Puffer schliessen, oder sowas. Du hast schlicht keinen Empfang. Antene drann und mit Strom versorgt? Ich würde mir die GGA und die RMC ausgeben lassen. Das reicht idR aus. Geht mit $UBX irgentwas. Könnte im Datenblatt stehen. Habe ich jetzt nicht im Kopf, leider. Schreib mal etwas mehr zu aufbau, Stromversorgung usw.
Hallo und danke für die schnelle Antwort! Nein, brauche eigentlich nur RMC Message davon. Wenn ich aber so eine Ausgabe bekomme, heisst das, dass mein Hardware richtig Konfiguriert oder nicht? wenn nicht wo kommen diese Datensätze Überhaupt hier? das mit der Antenne habe ich, ist auch angeschlossen und am Fenster??? Zur Stromversorgung habe ich leider keine schaltpläne dabei aber ich schicke es noch. Danke MfG Benz
Um näheres schreiben zu können, bräuchte ich die Unterlagen zum Board. Evtl ist V_ant nicht angeschlossen (Wird idR. mit V_rf über 10Ohm verbunden). Der Code hat nichts mit dem Empfang zu tun. Das sollte auch mit jedem Terminalprogramm funktionieren. Gruß AxelR.
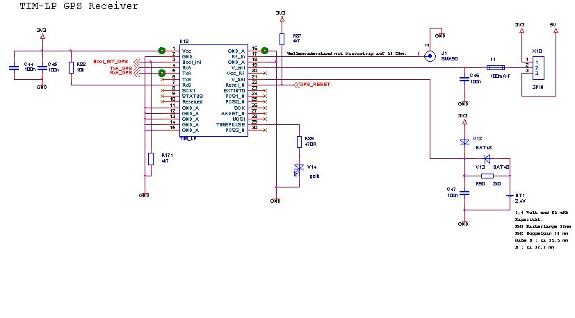
Hallo AxelR, anbei ist wie der TIM-LP implementiert, im Anhang! hoffe ist liesbar! Vielen Dank im Voraus. Gruß Benz
Ok, die kleine schrift ist KAUM lesbar, egal... Was hast Du für eine Antenne? Wie ist X10 gesteckt? Ist F1 in Ordnung? Ist die Betriebsspannung sauber (Rauschen, prasseln etc?) Ist BT1 voll? Nur RMC? Schick dem GPS folgendes: $PUBX,40,RMC,0,1,0,0*46 [Enter] 0D0A?<- oder wars 0A0D, verwechsle ich immer.
Bitte melde dich an um einen Beitrag zu schreiben. Anmeldung ist kostenlos und dauert nur eine Minute.
Bestehender Account
Schon ein Account bei Google/GoogleMail? Keine Anmeldung erforderlich!
Mit Google-Account einloggen
Mit Google-Account einloggen
Noch kein Account? Hier anmelden.
