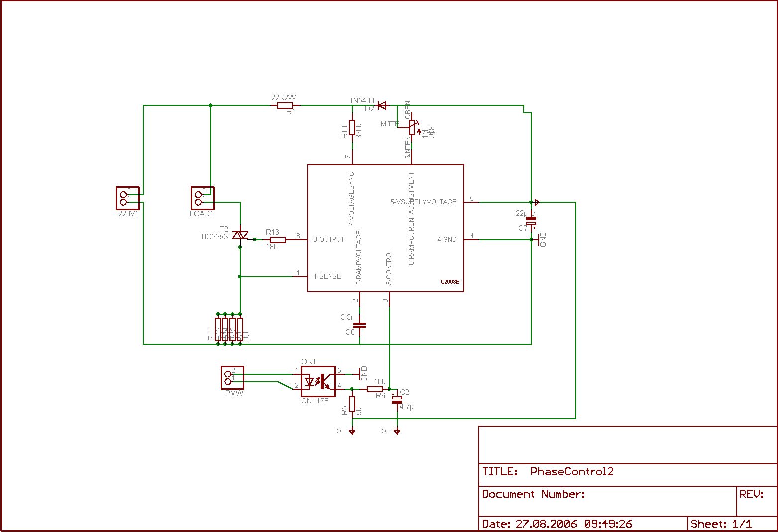
Hallo, ich habe diese Schaltung so aufgebaut, wie im Datenblatt beschrieben. Der Eingang Controll(Pin3) erhält ein PWM-Signal das ich mittels RC-Glied geglättet habe. Im Ausgang hängen 2 Gebäsemotoren zu je 1000W. (Triac BTA16-600) Mein Problem: Kondensator C8-3,3nF brennt bei Voll-last durch. Außerdem habe ich bemerkt das der Widerstand R1-22K 2W heiß wird.
Schon die Original-Beschaltung probiert? Dann könntest du zumindest ausschließen das es am PWM liegt
Christian wrote: > Hallo, ich habe diese Schaltung so aufgebaut, wie im Datenblatt > beschrieben. Gehen wir mal davon aus, dass du wirklich keinen Fehler gemacht hast. > Der Eingang Controll(Pin3) erhält ein PWM-Signal das ich mittels > RC-Glied geglättet habe. Spricht nichts dagengen. > Im Ausgang hängen 2 Gebäsemotoren zu je 1000W. (Triac BTA16-600) Zum Schutz des Triacs fehlt hier eine RC-Kombination. In Sachen Entstörung hast du auch nichts gemacht. Schon mal was von EMV gehört? > Mein Problem: Kondensator C8-3,3nF brennt bei Voll-last durch. Ist dein Kondensator ausreichend Spannungsfest? 250V~ > Außerdem habe ich bemerkt das der Widerstand R1-22K 2W heiß wird. Wenn du dir die Finger verbrennst könnte das zwei Ursachen haben. Du hast vergessen die Spannung abzuschalten oder es ist besser einen 5W-Widerstand zu nehmen. Mal im Ernst: (230V-15V)^2/22K=2,1W. Ist eindeutig zu knapp bemessen. Wird also ganz sicher zu heiß. Nimm lieber einen der mehr ab kann.
Bitte melde dich an um einen Beitrag zu schreiben. Anmeldung ist kostenlos und dauert nur eine Minute.
Bestehender Account
Schon ein Account bei Google/GoogleMail? Keine Anmeldung erforderlich!
Mit Google-Account einloggen
Mit Google-Account einloggen
Noch kein Account? Hier anmelden.
