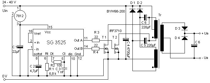
Hallo zusammen, kann mir jemand sagen welche Spannung an den Kondensatoren C5 und C6 in der angefügten Schaltung anliegt? Vielen Dank.
Ich würde einmal die doppelte Betriebsspannung nehmen mit etwas Reserve (bei 24V also 60V) und dann mit einem Oszi nachmessen.
Die Frage ist ob das wirklich nötig ist, oder ob da vielleicht geringere Spannungen anliegen. Die Kondensatroen liegen ja nicht direkt auf der Betriebsspannung.
genau das ist mein Problem. Ich denke mir das der Spannungsabfall über die Kondensatoren nicht so groß ist, da die vom Potential zwischen Betriebsspannung (- Pol) und Induktivität (+ Pol) liegen. So bleibt die Frage, um wieviel höher ist die Induktonsspannung als die Betriebsspannung? Oder liege ich da vollkommen falsch?
Das sind nur Koppelkondensatoren. An denen liegt genau die Betriebsspannung an. Das ist auch klar, weil beide Pole jeweil über eine Spule an Masse und Betriebsspannung liegen und an Spulen bekanntlich keine Gleichspannung abfällt. Jörg
Das gilt aber nicht nur im Einschaltmoment sondern grunsätzlich immer. Läge an einem der Elkos etwas anderes als die Betriebsspannung, hättest Du eine Gleichspannungsdifferenz an den Spulen und die gleicht sich durch einen entsprechenden Spulenstrom schnellstens wieder aus. Jörg
Bitte melde dich an um einen Beitrag zu schreiben. Anmeldung ist kostenlos und dauert nur eine Minute.
Bestehender Account
Schon ein Account bei Google/GoogleMail? Keine Anmeldung erforderlich!
Mit Google-Account einloggen
Mit Google-Account einloggen
Noch kein Account? Hier anmelden.
