Hallo Ich habe einen LDR05 und einen NSL4962 zur Verfügung. Nun weiss ich nicht genau mit welcher Schaltung ich das am besten lösen sollte. Zur Auswertung habe ich ein Mikrocontroller mit 0-5V Input. Nach langem googeln habe ich diesen Eintrag gestartet :-) Besten Dank für Tipps! Gruss Andy
Das sind beides Fotowiderstände, wenn ich recht sehe ( Den NSL kenne ich nicht, der LDR03 war schon 1968 in meinem Philips- Experimentierkasten EE20 enthalten). Der Widerstand im Dunkeln beträgt mehrere Megohm, hell beleuchtet gehts bis unter 100 Ohm, zeimlich nichtlinear. Für eine kalibrierte Anzeige müßte man eine Kurve aufnehmen. Langsam sind die auch, noch unter 50 Hertz, aber für einen Belichtungsmesser reicht das ja. Die Megohm werden noch langsamer erreicht, das kriecht nach oben. Ein Spannungsteiler sollte reichen, für empfindliche Mesungen in einem begrenzten Bereich wäre eine Messbrücke besser.
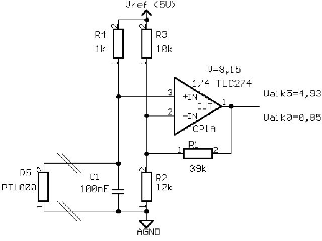
Meinst Du so ungefähr wie im Anhang, mit einer Messbrücke? Man müsste einfach die Widerstände neu berechnen....
Hallo wie schon in 2Spotlight" gesagt bei 5V klappt das mit dem TLC nicht. Laut Datenblatt Ua max. bei 5V ist 3,8V. Bei Ub=10V geht es.
Korrekterweise wird eine Messbrücke ("Wheatstone-Brücke") mit einem
hochohmigen Differenzverstärker ausgewertet, aber so gehts sicher auch
schon, das spart ein paar Widerstände.
Die Spannungsverstärkung dürfte etwa das Verhältnis des
Gegenkopplungswiderstands zur Parallelschaltung der beiden
Spannungsteilerwiderstände plus eins sein ( nichtinv. Verstärker) da
VCC und GND niederohmig verbunden sind ( über die Spannungsquelle)
Bitte melde dich an um einen Beitrag zu schreiben. Anmeldung ist kostenlos und dauert nur eine Minute.
Bestehender Account
Schon ein Account bei Google/GoogleMail? Keine Anmeldung erforderlich!
Mit Google-Account einloggen
Mit Google-Account einloggen
Noch kein Account? Hier anmelden.
