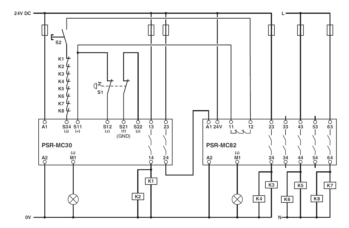
Guten Morgen, ich habe eine kurze Frage zu einem Sicherheitsrelais PhoenixContact PSR-SCP-24UC/ESAM4/3X1/1X2/B und der Kontakterweiterung PSR-MC82-5NO-1NC-1DO-24DC-SC Das Notausmodul soll als Lichtvorhangsteuerung laufen; heißt: S12 und S35 werden gebrückt. Zwischen S11+S12 sowie S21+S22 liegen die Öffnerkontakte des Lichtgitters. Aus der Anleitung vom Erweiterungsmodul PSR-MC82 geht hervor, dass für die Erweiterung +24V über einen Schließerkontakt des Hauptmoduls auf A1 des Erweiterungsmodul geht. Damit wird das Erweiterungsmodul immer dann versorgt, wenn das Hauptmodul geschaltet hat und entsprechend ebenso geschaltet. So weit, so klar. Jetzt sieht die Schaltungsvorschrift der Erweiterung vor, dass Über 11+12 vom Erweiterungsmodul (Zwei Öffnerkontakte in Reihe) eine Rückmeldung zum Hauptmodul gemacht wird und dort S11 -> Öffnerkontakte -> S34 auftrennt, wenn geschaltet. Was ich nicht verstehe, ist allerdings, dass S34 vom Hauptmodul beim automatischen Start gar nicht genutzt wird. Kann mir da jemand kurz auf die Sprünge helfen? Vielen Dank, Grüße M.S.
Bitte melde dich an um einen Beitrag zu schreiben. Anmeldung ist kostenlos und dauert nur eine Minute.
Bestehender Account
Schon ein Account bei Google/GoogleMail? Keine Anmeldung erforderlich!
Mit Google-Account einloggen
Mit Google-Account einloggen
Noch kein Account? Hier anmelden.

