Guten Tag alle miteinander, für ein Projekt an der Uni möchte ich den Anschlag einer Gitarren Saite erkennen. Also das Spielen einer oder mehrerer Saiten. Dies soll von einem ESP32 erkannt werden. Als aktuellen Ansatz wollte ich Piezo-Vibrationssensoren verwenden, da ich in einem Paper[3] diesen Ansatz schon mal gesehen habe. Die Piezo-Sensoren[1] "erzeugen" bis zu +/-60V je nach Art und Stärke der Bewegung. Nun war mein Gedanke, diese Spannung zu verringern und dann einen Schmitt-Trigger[2] zu verwenden, der die Spannungskurve in ein Signal umwandelt für den ESP32. Zur Spannungsverringerung habe ich heute einen Spannungsteiler ausprobiert, aber leider konnte ich dann gar keine Spannung mehr Feststellen (abgesehen von kleinen Störungen). Habt Ihr vielleicht eine bessere Idee für dieses Problem? Wichtig ist, dass die Spannung nicht nur "geclampt" wird z.B. auf 3V3, sondern sich linear zur Sensor Spannung verhält, damit eventuelle kleinst Bewegungen nicht den Trigger auslösen. (Oder vielleicht kann man eine Art "Hürde" einbauen und dann clampen? Ich habe einen ungefähren Schaltplan des ersten Aufbaus angehängt, sowie eine schnelle Zeichnung des gesamt Konzepts. Vielen Dank für das Lesen! Ich möchte nur kurz anmerken, dass ich ein Anfänger bin was Elektronik angeht und daher evtl. manche Sachen falsch verstehe^^ -Seb [1] https://www.mouser.de/ProductDetail/Measurement-Specialties/LDT0-028K-L?qs=%2Fha2pyFaduhjDxCihBxPMuJXdO%252Bt2%2FHyF1O2omuXq5o%3D [2] https://www.mouser.de/ProductDetail/Nexperia/74HC7014D118?qs=P62ublwmbi8Qv6H1vD1xTA%3D%3D [3] https://dl.acm.org/doi/10.1145/3173225.3173235
S. W. schrieb: > Zur Spannungsverringerung habe ich heute einen Spannungsteiler > ausprobiert, aber leider konnte ich dann gar keine Spannung mehr > Feststellen (abgesehen von kleinen Störungen). Der Ansatz war sicher gut, nur die Umsetzung schlecht. Dein Spannungsteiler ist vermutlich zu niederohmig. Nimm mal Widerstände mit 100x so viel Ohm. Und messe die konkreten Spannungspegel vor und hinter dem Spannungsteiler, damit wir was zum Rechnen haben.
Zum Teilen der Spannung kannst du auch einen Kondensator nehmen, an Pin 2 des LDT nach GND, z.B. 100nF. Der Piezo verhält sich nämlich auch wie ein Kondensator und ist deshalb eine AC-Quelle und damit gibt es auch einen Spannungsteiler. Dann hast du eh noch eine Unsauberkeit drin: der Piezo liefert AC und du solltest auch die negativen Überschwinger begrenzen, bevor du auf den Digitalbaustein gehst. Und, wie Stefan schon sagte, R? (470R) muss viel größer sein, fange mal mit 100k an. (Gut, du hast ein Schaltbild geliefert, ein Plus wäre noch der Name für die Bauteile gewesen ...😀). S. W. schrieb: > (Oder vielleicht kann man eine Art "Hürde" einbauen und dann clampen? Eine definierte Begrenzung wäre jedenfalls sinnvoll. Man sollte nicht unbedingt die Schutzdiode des Bausteins dafür verwenden.
Stefan ⛄ F. schrieb: > S. W. schrieb: >> Zur Spannungsverringerung habe ich heute einen Spannungsteiler >> ausprobiert, aber leider konnte ich dann gar keine Spannung mehr >> Feststellen (abgesehen von kleinen Störungen). > > Der Ansatz war sicher gut, nur die Umsetzung schlecht. > > Dein Spannungsteiler ist vermutlich zu niederohmig. Nimm mal Widerstände > mit 100x so viel Ohm. > > Und messe die konkreten Spannungspegel vor und hinter dem > Spannungsteiler, damit wir was zum Rechnen haben. Danke für die Antwort! Ich werde das ausprobieren sobald ich kann!
Piezo nicht zu niederohmig belasten und Schutzdioden vor dem Eingang? z.B.https://www.elektronik-kompendium.de/public/schaerer/ovprot.htm
HildeK schrieb: > Zum Teilen der Spannung kannst du auch einen Kondensator nehmen, an Pin > 2 des LDT nach GND, z.B. 100nF. Der Piezo verhält sich nämlich auch wie > ein Kondensator und ist deshalb eine AC-Quelle und damit gibt es auch > einen Spannungsteiler. Aber Pin 2 ist doch der Ausgang des Triggers, also schon zu spät, weil die hohe Spannung ja an Pin 1 schon anliegt? > Dann hast du eh noch eine Unsauberkeit drin: der Piezo liefert AC und du > solltest auch die negativen Überschwinger begrenzen, bevor du auf den > Digitalbaustein gehst. > Haben Sie einen Vorschlag zur Begrenzung der negative Spannung? Eine einfache Diode? > Und, wie Stefan schon sagte, R? (470R) muss viel größer sein, fange mal > mit 100k an. (Gut, du hast ein Schaltbild geliefert, ein Plus wäre noch > der Name für die Bauteile gewesen ...😀). Ist die genaue Art der Wiederstände wichtig? Zum Testen verwende ich zuzeit generische Metall-Oxid Axial Widerstände, sonst würde ich Chip-Widerstände Thick/Thin film nehmen. > > S. W. schrieb: >> (Oder vielleicht kann man eine Art "Hürde" einbauen und dann clampen? > > Eine definierte Begrenzung wäre jedenfalls sinnvoll. Man sollte nicht > unbedingt die Schutzdiode des Bausteins dafür verwenden. Also eine Schottky-Diode von GND nach Pin 1 mit einer Durchbruchsspannung von 3.3V? Viele Dank für die Antworten bisher :)
S. W. schrieb: > Aber Pin 2 ist doch der Ausgang des Triggers, PIN 2 vom Piezo - wie in deinem Bild gezeichnet - NICHT vom IC! S. W. schrieb: > Haben Sie einen Vorschlag zur Begrenzung der negative Spannung? Eine > einfache Diode? Ja, Anode an GND. BTW, wir sind üblicherweise hier beim 'du', es steht dir natürlich frei :-). S. W. schrieb: > Ist die genaue Art der Wiederstände wichtig? Nein. S. W. schrieb: > Also eine Schottky-Diode von GND nach Pin 1 mit einer > Durchbruchsspannung von 3.3V? Das wäre eine Z-Diode, die ist zwar verwendbar, aber eher suboptimal. Eine Diode von GND nach Pin 1 und eine zweite von Pin 1 nach VCC begrenzen dann beides, negative Spannungen und Spannungen über 3.3V. Beide Kathoden in Richtung VCC schauen lassen.
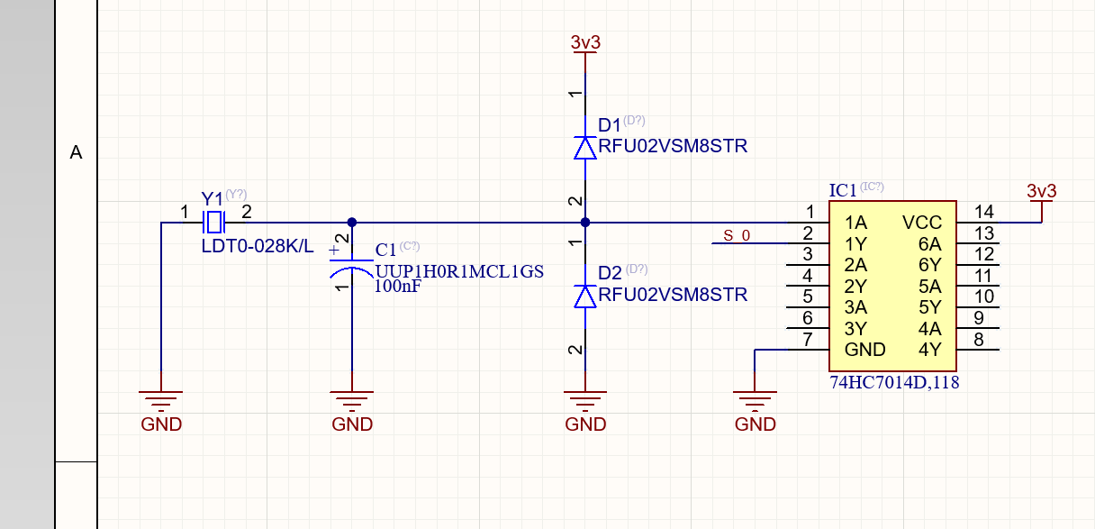
Guten morgen, ich habe die Schaltpläne angepasst, um sicher zu gehen, dass ich nichts falsch mache, wenn ich es das nächste mal ausprobieren kann. Schaltplan 1: Kondensator[1]. Aluminium-Elektrolytkondensator oder ist ein MLCC besser? Die verwendeten Dioden[2] in beiden Plänen besitzen eine Durschlassspannung von 3V, das ist korrekt so oder? Eine Sache noch: Wäre nicht eine Diode in Serie zwischen Piezo und Trigger besser, um alle negativen Spannungen zu verhindern? Oder werden negative Spannungen durch die oberen Schaltpläne bereits verhindert? Danke an alle :)! [1] https://www.mouser.de/ProductDetail/Nichicon/UUP1H0R1MCL1GS/?qs=huzeVNXgovXvQmoxbanaNw%3D%3D [2] https://de.farnell.com/rohm/rfu02vsm8str/rectifier-single-0-2a-800v-sod/dp/2914111
S. W. schrieb: > Schaltplan 1: > Kondensator[1]. Aluminium-Elektrolytkondensator oder ist ein MLCC > besser? Es gibt eh kaum Elkos mit 100nF. Also: Keramikkondensatoren verwenden. Ob die 100nF optimal sind, kann ich nicht sagen, weil ich die Kapazität vom Piezo nicht kenne. Da musst du evtl. etwas probieren. Vielleicht sind 47n besser, wenn das Signal zu klein wird, oder eben 220nF oder mehr, falls es zu groß wäre. Also: etwas probieren und messen. Hat der Piezo z.B. 10nF, so gibt es mit den 100nF einen Teiler 1:11. Außerdem würde ich noch einen hochomigen Widerstand (1Meg, 5Meg) dem C1 parallel schalten, so dass der IC-Eingang in Ruhe ein festes Potential hat. > Die verwendeten Dioden[2] in beiden Plänen besitzen eine > Durschlassspannung von 3V, das ist korrekt so oder? Nein, Durchlass sind die 0.6V oder 0.3V bei Schottky. Nimm einfach 1N4148. Die sind für den Normalbereich in Sperrichtung. Steigt die Eingangsspannung über VCC an, so leitet die obere, sinkt sie unter GND, so leitet die untere Diode. > Eine Sache noch: Wäre nicht eine Diode in Serie zwischen Piezo und > Trigger besser, um alle negativen Spannungen zu verhindern? Oder werden > negative Spannungen durch die oberen Schaltpläne bereits verhindert? Sowohl Überspannung als auch negative Signale werden durch die Dioden verhindert. Mit einer Diode in Reihe würde der C1 aufgeladen und nur der noch fehlende Parallewiderstand zu C1 sorgt dafür, dass er wieder entladen wird. Das hat aber eine große Zeitkonstante. Also: etwas weniger gut. Bei der Widerstandsschaltung kann man auf die Dioden sogar verzichten. Der 1Meg-R lässt so wenig Strom fließen, dass die eingebauten ESD-Schutzdioden im IC ausreichen. Die sind in den Maximum Ratings des HC7014 mit 20mA angegeben. Das erreicht man wahrscheinlich auch bei der Kondensatorschaltung bei Weitem nicht. Bringt der Sensor in deiner Anwendung überhaupt so hohe Spannungen? Hast du das mal gemessen?
Bei den Dioden ist wichtig, dass sie einen geringen Leckstrom haben, damit sie das Signal nicht zu stark belasten/verfälschen. Ich würde auch 1N4148 nehmen
Stefan ⛄ F. schrieb: > Bei den Dioden ist wichtig, dass sie einen geringen Leckstrom haben, > damit sie das Signal nicht zu stark belasten/verfälschen. Die Frage ist, ob das eine Rolle spielt. Mir ist nicht so ganz klar, was das Ergebnis seiner Auswertung sein soll. Will er nur wissen, ob eine bestimmte Saite mit einer Mindestlautstärke angestoßen wurde S. W. schrieb: > Wichtig ist, > dass die Spannung nicht nur "geclampt" wird z.B. auf 3V3, sondern sich > linear zur Sensor Spannung verhält, damit eventuelle kleinst Bewegungen > nicht den Trigger auslösen. oder eine lineare Abbildung der Anschlagstärke. Ich interpretiere das so, dass erst ab einem Mindestsingal ein Trigger erfolgen soll, also binär oberhalb einer Schwelle und keine analoge Erfassung.
HildeK schrieb: > Stefan ⛄ F. schrieb: >> Bei den Dioden ist wichtig, dass sie einen geringen Leckstrom haben, >> damit sie das Signal nicht zu stark belasten/verfälschen. Danke für den Dioden Vorschlag, werde ich ausprobieren. > S. W. schrieb: >> Wichtig ist, >> dass die Spannung nicht nur "geclampt" wird z.B. auf 3V3, sondern sich >> linear zur Sensor Spannung verhält, damit eventuelle kleinst Bewegungen >> nicht den Trigger auslösen. > > oder eine lineare Abbildung der Anschlagstärke. > > Ich interpretiere das so, dass erst ab einem Mindestsingal ein Trigger > erfolgen soll, also binär oberhalb einer Schwelle und keine analoge > Erfassung. Korrekt! Ein normaler/leichterer Anschlag beim Spielen soll ein binär Signal für den MCU ergeben. Nicht Ton erzeugende oder ungewollte Berührungen der Saiten (oder Bewegungen der Gitarre) sollen kein Signal verursachen. HildeK schrieb: > Bringt der Sensor in deiner Anwendung überhaupt so hohe Spannungen? Hast > du das mal gemessen? Ich habe den Sensor nur trocken auf einem Steckbrett getestet, also noch nicht eingebaut. Ich wollte erstmal eine Methode haben, mit der ich die Spannung anpassen kann, bevor ich teste wie hoch der Pegel ist nach dem Einbau. Die Stärke des Pegels ist ja auch abhängig vom Aufbau und in dem Paper im ersten Beitrag wurden auch knapp 60V berichtet, also bin ich davon erstmal grob ausgegangen. Ich habe mir das so vorgestellt, dass ich die verwendeten Komponenten (Widerstände, Kondensatoren) anpasse, sobald ich weiter fortgeschritten bin mit dem Versuchsaufbau :) Danke für die Posts! Hilft mir sehr!
Auch wenn es auf kleine Pegel nicht reagieren soll - wäre irgendeine Form von Dynamikkompression vor dem Schmitt-Trigger nicht besser? Ich würde es z.B. mit einem AD8307 versuchen, der funktioniert auch für Niederfrequenz. Anschließend noch einen schwimmenden Komparator, der reagiert auf schnelle Anstiege.
Der 74HC7014 hat seine Schwelle irgendwo bei der halben Betriebsspannung, für 3,3V also nominell 1,65V, das kann aber z.B. zwischen 40 und 60% schwanken. Der Spannungsteiler ist auf Null Volt bezogen, der Piezo sollte positive und negative Halbwellen abgeben. Damit kommen von der Schwingung der Saite nur positive Spitzenwerte durch. Für mehrere Saiten gleichzeitig wird das noch unübersichtlicher. Eigentlich soll aber nur ein Pegel gemessen werden, also wie im VU-Meter ein Amplitudendetektor, der aus der Wechselspannung am Eingang einen Gleichspannungswert macht. Deshalb auch mein Vorschlag mit dem logarithmischen Detektor AD8307.
Christoph db1uq K. schrieb: > Der Spannungsteiler ist auf Null Volt bezogen, der Piezo sollte positive > und negative Halbwellen abgeben. Damit kommen von der Schwingung der > Saite nur positive Spitzenwerte durch. Für mehrere Saiten gleichzeitig > wird das noch unübersichtlicher. Ja, da habe ich auch schon dran gedacht. Man könnte dann praktisch parallel zu den Dioden jeweils einen Widerstand mit dem doppelten Wert von R1 legen und dafür R1 weglassen. Auch bei der Kondensatorlösung wären zwei hochohmige Widerstände parallel zu den Dioden verwendbar anstatt einem nach GND. Damit wäre der Eingang des Schmitttriggers im Ruhezustand bei der halben VCC (was zulässig ist) und die positive Halbwelle würde einschalten, die negative dann wieder aus. S. W. schrieb: > Ein normaler/leichterer Anschlag beim Spielen soll ein binär Signal für > den MCU ergeben. Nicht Ton erzeugende oder ungewollte Berührungen der > Saiten (oder Bewegungen der Gitarre) sollen kein Signal verursachen. Willst du die Frequenz bestimmen/auswerten oder nur ob ein Ton da ist oder nicht?
"Anschlag einer Saite erkennen" verstehe ich als einen kurzen Impuls, der den Moment des Anzupfens anzeigt, nicht das anschließende Abklingen. Eine kurze Zeitverzögerung könnte auftreten, wenn die Auswerteschaltung Tiefpasscharakter hat oder eine Regelung erst einschwingen muss (z.B. ein Dynamikkompressor). Wieviel darf es maximal sein?
Christoph db1uq K. schrieb: > Der Spannungsteiler ist auf Null Volt bezogen, der Piezo sollte positive > und negative Halbwellen abgeben. Damit kommen von der Schwingung der > Saite nur positive Spitzenwerte durch. Für mehrere Saiten gleichzeitig > wird das noch unübersichtlicher. > Vielleicht muss ich klar stellen, dass ich jede der sechs Saiten überwachen wollte. Kannst du mir erklären wieso nur die positiven Spitzenwerte durchkommen? Es hört sich richtig an, ich verstehe es aber nicht ganz. Es wäre ja auch kein Problem, dass nur die positiven erkannt werden, solange diese verlässlich beim Anschlag auftreten? > Eigentlich soll aber nur ein Pegel gemessen werden, also wie im VU-Meter > ein Amplitudendetektor, der aus der Wechselspannung am Eingang einen > Gleichspannungswert macht. Deshalb auch mein Vorschlag mit dem > logarithmischen Detektor AD8307. "Amplitudendetektor" ist eine gute Beschreibung für mein Problem hier, allerdings müsste ich von den AD8307 sechs Stück verbauen, oder? Das wäre mir zu teuer. HildeK schrieb: > Man könnte dann praktisch parallel zu den Dioden jeweils einen > Widerstand mit dem doppelten Wert von R1 legen und dafür R1 weglassen. Kannst du mir das aufzeichnen? Ich verstehe nicht ganz wie das funktioniert... :/ HildeK schrieb: > Willst du die Frequenz bestimmen/auswerten oder nur ob ein Ton da ist > oder nicht? Ich möchte nur den Anschlag der Saite erkennen, also ob ein Anschlag aufgetreten ist. Die Stärke oder Frequenz mit der die Saite exakt schwingt ist mir egal. Wieder mal danke für die Vorschläge :)
Meinen Ausdruck "schwimmender Komparator" sieht man in diesem Schaltplan. Der Pegel am invertierenden Eingang folgt über den RC-Tiefpass langsam der mittleren Eingangsspannung. Über den 1M-Widerstand oben wird er noch etwas höher gelegt. Am nichtinvertierenden Eingang folgt die Spannung sofort dem Eingang. Eine kleine Schmitt-Trigger-Wirkung hat der Mitkopplungswiderstand von 1M. Solange die momentane Eingangsspannung den mittleren Wert ausreichend übersteigt kommt am Ausgang ein Impuls. Da der OP mit +/- 5V betrieben wird, ist am Ausgang noch die Diode nötig um negative Ausgangsspannung zu unterdrücken.
1 | Experiment #2 |
2 | LDT0 as Flexible Switch - using a charge amplifier to obtain "open-circuit" voltage sensitivity, the output |
3 | was measured for controlled tip deflections applied to the sensor (supported by its crimped contacts as described |
4 | above). 2 mm deflection was sufficient to generate about 7 V. Voltages above 70V could be generated by bending |
5 | the tip of the sensor through 90 (see Table 2, Fig. 2). |
erstmal keine Panik; da kommen keine 60Volt raus. Nicht bei ner normalen Gitarre. Du hast die Piezos ja auch nicht direkt mit der Saite verhakelt, sondern überträgst die Schwingung am Steg entlang. Die werden wahrscheinlich eh' oberhalb ihrer mechanischen Resonanz betrieben.
S. W. schrieb: > Kannst du mir das aufzeichnen? Siehe Anhang, Screenshot 552. S. W. schrieb: > HildeK schrieb: >> Willst du die Frequenz bestimmen/auswerten oder nur ob ein Ton da ist >> oder nicht? > > Ich möchte nur den Anschlag der Saite erkennen, also ob ein Anschlag > aufgetreten ist. Die Stärke oder Frequenz mit der die Saite exakt > schwingt ist mir egal. Mit all den bisher diskutierten Schaltungen erhältst du Pulse am Ausgang, die der Frequenz der schwingenden Saite entsprechen. Du musst also noch irgendwas zusätzlich tun, um Ein/Aus zu bekommen; einen TP z.B. Oder ein Monoflop oder entsprechende Software (was machst du mit dem Ausgangssignal des HC15?). Da man hier auf die niedrigste Frequenz des Tons von den Saiten Rücksicht nehmen muss, ergibt sich halt eine Verzögerung von mindestens der Periodendauer dieses tiefsten Tones. Da wäre in der Tat auch die Idee mit der Seriendiode, einem Kondensator und einem Lastwiderstand wieder interessant. Siehe Screenshot 533.
Christoph db1uq K. schrieb: > "Anschlag einer Saite erkennen" verstehe ich als einen kurzen Impuls, > der den Moment des Anzupfens anzeigt, nicht das anschließende Abklingen. > > Eine kurze Zeitverzögerung könnte auftreten, wenn die Auswerteschaltung > Tiefpasscharakter hat oder eine Regelung erst einschwingen muss (z.B. > ein Dynamikkompressor). Wieviel darf es maximal sein? Deinen Post hatte ich bei meinem Beitrag gerade übersehen, sorry. Die Zeitverzögerung der Anschlagerkennung (oder Anzupferkennung) sollte so gering wie möglich sein. Ich beschreibe mal den gesamt Aufbau den ich mir vorgestellt habe: Dem Nutzer wird ein Gitarrengriff vorgegeben den er spielen soll. Dafür muss er die richtigen Positionen am Griffbrett halten und (z.B.) fünf der sechs Saiten anschlagen. Nachdem er die Saiten angeschlagen hat, soll der MCU(ESP32) diesen Anschlag möglichst schnell erkennen und kontrollieren können ob die richtigen Saiten angeschlagen wurden [Anmerkung 1]. Außerdem werden danach über SPI fünf MSP430 abgefragt, die das Griffbrett auf Berührungen beobachten (per mutual-capacitive touch) und so kann zurückgemeldet werden, ob der Griff richtig gehalten wurde. [1] (vielleicht müssen die Signale des Triggers in einem Register/Buffer zwischengespeichert werden, damit der ESP32 alle sechs Inputs "gleichzeitig" überwachen kann? Ich kann nicht einschätzen ob der Chip dazu in der Lage ist. Das hängt wohl mit der länge des Impulses zusammen... Aber dieses Problem kann man ja noch später klären schätze ich mal).
HildeK schrieb: > Mit all den bisher diskutierten Schaltungen erhältst du Pulse am > Ausgang, die der Frequenz der schwingenden Saite entsprechen. > Du musst also noch irgendwas zusätzlich tun, um Ein/Aus zu bekommen; > einen TP z.B. Oder ein Monoflop oder entsprechende Software (was machst > du mit dem Ausgangssignal des HC15?). Das Signal wird direkt an einen Pin des ESP32 angeschlossen (Pin 4-9 für alle Saiten dann). > Da man hier auf die niedrigste Frequenz des Tons von den Saiten > Rücksicht nehmen muss, ergibt sich halt eine Verzögerung von mindestens > der Periodendauer dieses tiefsten Tones. > Diese Zeitverzögerung ist akzeptabel denke ich... > Da wäre in der Tat auch die Idee mit der Seriendiode, einem Kondensator > und einem Lastwiderstand wieder interessant. Siehe Screenshot 533. Werde ich ausprobieren :)
S. W. schrieb: > Das Signal wird direkt an einen Pin des ESP32 angeschlossen (Pin 4-9 für > alle Saiten dann). Dann kannstdu das auch in der SW machen.
Oi, zum Verständniss: Du willst hier kein Tonabnehmer System aufbauen, sondern eine Detektions für das Anschlagen und Greifen der Saiten? Wenn dem so ist, was ist mit den Signalen aus dem PickUps? Enthalten ja nicht gerade wenig Infos. Interessates Projekt, damit wäre in so Dingen wie oder Lehrprogrammen Rocksmith einiges möglich. Gruß
HildeK schrieb: > Screenshot 552 Ich bin wirklich nicht der Piezo-Experte, aber soweit ich weiss verhalten sich Piezos elektrisch ähnlich wie Kondensatoren, leiden allerdings unter Gleichspannung, die werden dadurch immer tauber. Siehe Seite 24: https://wfm-publish.blaetterkatalog.de/frontend/catalogs/preview/181087/2/pdf/complete.pdf Also empfiehlt sich wohl ein dem Piezo zusätzlich in reihe geschalteter Kondensator. Oder eine symetrische Belastung. >Screenshot 533 Wird die Gleichspannung am Piezo rasch "aufpumpen", wird also möglicherweise nur innerhalb des ersten Anschlags funktionieren, sofort danach könnte D3 mit ihrer erlaubten Sperrspannung "in Bedrängnis" kommen. Kaputt gehen wird D3 (R1 sei Dank) dabei eher nicht, ich bezweifele nur eine reproduzierbare Funktion des Fliwatüts. S. W. schrieb: > Nachdem er die Saiten angeschlagen hat, soll der MCU(ESP32) diesen > Anschlag möglichst schnell erkennen Um die Richtung des zupfens (oder ist anschlagen das richtige Wort? Von Gitarren und Bass habe ich nähmlich noch weniger Ahnung :D:D:D) zu egalisieren böte sich ein Brückengleichrichter an. Siehe Bild, basierend auf HildeKs 533. Erweitert um einen R(1k) zwecks Entlastung der Klammerdioden der folgenden (74xx) Eingänge. Pegelverminderung durch Verkleinerung des R3, oder durch einen parallelen Belastungswiderstand zum Piezo möglich. HTH
Hallo Seb, ich bin gerade an einem fast gleichen Projekt. Die Frequenzerkennung der "Saite" geht schon sehr gut. Frequenz steht bereits nach der ersten Periode zur Verfügung, allerdings ist die Frequenz der ersten 4 Perioden üblicherweise durch den Anschlag noch sehr weit von der späteren Schwingfrequenz der Saite entfernt. Meine Piezoscheibe hat ca. 25mm Durchmesser und 22nF Kapazität. Ich hab einen 1:2 Spannungsteiler mit einem OPV als Puffer. OPV als invertierender Verstärker. RInput = 1Meg RFeedback = 470k. +Eingang des OPV ist auf 1.65V Eingangsimpedanz 1Meg, das sind bei 22nF also 22ms oder 7Hz Grenzfrequenz. Amplitude ist dann etwa 1Vss..2Vss und pass recht gut zum 3.3V ADC. µC: STM32
Vergiss dass alles. - Die Eingänge Deines ICs sollten Climb-Dioden schon eingebaut haben. - Die Spannung ist stark vom Anschlag und der ohmschen Belastung abhängig Schalte einen 10k oder so in Reihe und gut ist. Also direkt 10k zwischen IC und Piezo. Keine Spgsteiler. Dann schalte eine LED an den Ausgang (mit 1k oder so) (oder ein Oszi) und schaue, bei welcher Lautstärke die LED an zu leuchten fängt. Wenn es viel zu empfindlich ist, nimm noch 1M oder kleiner als Spgs-Teiler (vom IC-Eingang zu GND). Wenn es noch zu unempfindlich ist, lasse den 10k in Reihe weg. Wenn es noch immer zu unempfindlich ist, dann Lege das Piezo mit der linken Seite nicht auf GND, sondern auf z.B. 1,5V (10k/10k Spannungsteiler an 3.3V)
S. W. schrieb: > Dem Nutzer wird ein Gitarrengriff vorgegeben den er spielen soll. Dafür > muss er die richtigen Positionen am Griffbrett halten und (z.B.) fünf > der sechs Saiten anschlagen. > Nachdem er die Saiten angeschlagen hat, soll der MCU(ESP32) diesen > Anschlag möglichst schnell erkennen und kontrollieren können ob die > richtigen Saiten angeschlagen wurden Ich will jetzt nicht meckern, aber mich würde erst einmal interessieren, warum dieser merkwürdige Aufbau mit dem Piezo-Sensor? Seit ewigen Zeiten gibt es Tonabnehmer für alle möglichen Instrumente. Warum gerade an der Stelle etwas eigenes basteln? Mit einem Tonabnehmer bekommt man alles an Toninformation, was man möchte und kann es bequem "in eine Soundkarte schieben" und hat dann Digitalinfos zur Weiterverarbeitung, vom wem womit auch immer. Da es ja offensichtlich nicht darum geht, einen "neuen" Tonabnehmer zu entwickeln (was ich jeder Hochschule aber jederzeit zutrauen würde :-) frage ich mich eben, warum keinen herkömmlichen TA? Gruß Rainer
Nach einem Internetausfall in der Gegend... Der Piezoabnehmer hat also für jede Saite einen eigenen Ausgang? Ich dachte, da kommt ein Frequenzgemisch von allen 6 Saiten heraus. Das macht die Sache etwas übersichtlicher. Der logarithmische Detektor ist zu teuer, dann wenigstens ein linearer? Der heißt mit Operationsverstärker "Präzisionsgleichrichter" oder "Aktiv-Gleichrichter". https://de.wikipedia.org/wiki/Pr%C3%A4zisionsgleichrichter https://www.elektroniktutor.de/analogverstaerker/aktivglr.html Zwei OP, zwei Dioden und ein paar Widerstände für die Vollwellenversion. Danach dann jeweils ein Komparator.
Wow, danke für die vielen Beiträge ich komm kaum nach mit Antworten :) HildeK schrieb: > S. W. schrieb: >> Das Signal wird direkt an einen Pin des ESP32 angeschlossen (Pin 4-9 für >> alle Saiten dann). > > Dann kannstdu das auch in der SW machen. "SW"? interWebz schrieb: > Wenn dem so ist, was ist mit den Signalen aus dem PickUps? Enthalten ja > nicht gerade wenig Infos. > Der hier verwendete E-Gitarren Bausatz hat nur ein Kabel was aus dem PickUp-Baustein kommt, also dacht ich, dass ich da die einzelnen Saiten nur schwer unterscheiden kann. Habe diese Idee aber auch schon lange nicht mehr angefasst... > Interessates Projekt, damit wäre in so Dingen wie oder Lehrprogrammen > Rocksmith einiges möglich. Ja, bei diesem Projekt soll ein Hauptsächlich ein Lerninstrument entstehen, was dann von Schülern alleine oder von Musikschulen eingesetzt werden kann zum Lernen der Gitarre. Eine Betreuerin des Projekts arbeitet im Hintergrund bereits an Konzepten dazu. --Nur muss erstmal mein Prototyp laufen :o 2aggressive schrieb: > Um die Richtung des zupfens (oder ist anschlagen das richtige Wort? Von > Gitarren und Bass habe ich nähmlich noch weniger Ahnung :D:D:D) zu > egalisieren böte sich ein Brückengleichrichter an. Siehe Bild, basierend > auf HildeKs 533. Erweitert um einen R(1k) zwecks Entlastung der > Klammerdioden der folgenden (74xx) Eingänge. > Pegelverminderung durch Verkleinerung des R3, oder durch einen > parallelen Belastungswiderstand zum Piezo möglich. Den Vorschlag kann ich auch ausprobieren. Papa Q. schrieb: > ich bin gerade an einem fast gleichen Projekt. > Die Frequenzerkennung der "Saite" geht schon sehr gut. Frequenz steht > bereits nach der ersten Periode zur Verfügung, allerdings ist die > Frequenz der ersten 4 Perioden üblicherweise durch den Anschlag noch > sehr weit von der späteren Schwingfrequenz der Saite entfernt. Sehr interessant! Eigentlich brauche ich die Frequenz der Schwinung nicht wirklich... > Meine Piezoscheibe hat ca. 25mm Durchmesser und 22nF Kapazität. Ich hab > einen 1:2 Spannungsteiler mit einem OPV als Puffer. > OPV als invertierender Verstärker. RInput = 1Meg RFeedback = 470k. > +Eingang des OPV ist auf 1.65V > Eingangsimpedanz 1Meg, das sind bei 22nF also 22ms oder 7Hz > Grenzfrequenz. Amplitude ist dann etwa 1Vss..2Vss und pass recht gut zum > 3.3V ADC. aber du kannst mir ja mal den Schaltplan geben, falls ich mein System doch noch verändern möchte. Müsste nur schauen ob der ESP32 6 ADCs gleichzeitig kann... Rainer V. schrieb: > frage ich mich eben, warum keinen > herkömmlichen TA? > Gruß Rainer Ich brauche ja eingentlich keinen Tonabnehmer und die Schwinung der Saite ist mir eigentlich auch egal, ich wollte nur feststellen, ob eine Saite angeschlagen wird. Mir war auch nicht bewusst, dass es solche Module einfach zum Nachrüsten gibt und kennte die bis dato gar nicht. Meine beiden Betreuer kennen sich eigentlich mit Gitarren aus, aber anscheinend haben die das okay gefunden mit dem Piezo... Christoph db1uq K. schrieb: > Der Piezoabnehmer hat also für jede Saite einen eigenen Ausgang? > Ich dachte, da kommt ein Frequenzgemisch von allen 6 Saiten heraus. Das > macht die Sache etwas übersichtlicher. Es sind 6 Piezo Elemente für 6 Saiten. Ich habe das nicht gut klar gestellt leider :/ > Der logarithmische Detektor ist zu teuer, dann wenigstens ein linearer? > Der heißt mit Operationsverstärker "Präzisionsgleichrichter" oder > "Aktiv-Gleichrichter". > https://de.wikipedia.org/wiki/Pr%C3%A4zisionsgleichrichter > https://www.elektroniktutor.de/analogverstaerker/aktivglr.html > Zwei OP, zwei Dioden und ein paar Widerstände für die Vollwellenversion. > Danach dann jeweils ein Komparator. Ich werde mir den Vorschlag mal anschauen! Klingt gut. Ich müsste nur schauen wie ich den Schaltplan aufbau für die sechs Saiten, denn ich habe im Gitarrenkörper nicht soo viel Platz. Also nochmal Danke an alle die sich bisher beteiligt haben! Ich bin leider nicht gut mit Elektronik-Basics und kann nicht so ad-hoc entscheiden was gut ist und was nicht passt. Daher etwas langsam mit den Antworten. -Seb
S. W. schrieb: > Meine beiden Betreuer kennen sich eigentlich mit Gitarren aus, aber > anscheinend haben die das okay gefunden mit dem Piezo... Mag ja sein, mit Elektronik aber wohl weniger...und wenn eine Seite angeschlagen wurde oder ein Akkord, dann brauchste auch nicht noch tausend Sensoren am Griffbrett...nein, du brauchst nur das Signalgemisch analysieren und schon weißt du, ob der Bengel oder die Bengelin richtig gegriffen hat! Aber wie gesagt, wenn ihr erst mal das Rad neu erfinden wollt, dann mal los :-) Gruß Rainer
HildeK schrieb: > SW=Software Ah, ja offensichtlich, da habe ich nicht dran gedacht. Ich habe heute kurz zwei Aufbauten getestet. 1.: Aufbau 1 entsprach ungefähr dem Screenshot von HildeK, allerdings nur mit Dioden und zwar mit der 1N4001 da ich die grade da hatte und die anderen erst bestellen muss. HildeK schrieb: >ScreenShot_553_LTspice_XVII_-_Draft4.asc.png Da konnte ich aber fast keine Spannungen mehr Feststellen (nur sehr kurz im mV Bereich), denke das liegt aber hauptsächlich an den falschen Dioden. Gemessen habe ich mit einem Oszi nach der ersten Diode und GND. 2.: Aufbau 2 HildeK schrieb: > ScreenShot_552_LTspice_XVII_-_Draft4.asc.png Allerdings wieder nur mit Dioden. Es hat auch funktioniert mit der Spannungsteilung auf 1.65V, davon habe ich aber keine Bilder gemacht und es nur kurz getestet. Von dem Aufbau nur mit Dioden hänge ich Oszi-Bilder an. Eingang 1 (rot): Ausgang des Triggers und GND. Eingang 2 (gelb): Vor dem Trigger und GND. Als nächstes werde ich den Rat von Axel R. im Beitrag #6740954 befolgen und die Gitarre weiter zusammenbauen, um messen zu können wir stark die Pegel wirklich dann sind.
Also ich kann die Idee mit einzelnen Abnehmern schon nachvollziehen. Bei den mir bekannten Ansätzen aus dem Mischsignal der E-Gitarre eine vernüftige Auflösung zu bekommen geht das eher schlecht als recht. Im Allgemeinen bekommt man da zwar als Feedback ob der Ton/Akkord korrekt getroffen wurde, aber dafür hätte es ja x Möglichkeiten gegeben. Viele Spieltechniken lassen sich aus dem TonSignal nur indirekt ableiten, bzw. würde es immer gespielte Töne und die folgende Echtzeitverarbeitung vorraussetzen bis der Musiker ein Feedback bekommt. Aber vielleicht hat sich da auch was getan. So ein Abnehmer-System mit einzelnen Signalen gibt schon einiges her. z.B. den Griff korrigieren bevor der erste Ton gespielt ist --> frühe Korrektur Aber die Transskription von Stücken auf die Analogie der Abnehmer hin, bzw. die Möglichkeiten des Systen und die Kommunikation mit dem "Schüler" kommt mir im ersten Gedanken nicht trivial vor. Viel Erfolg :D
interWebz schrieb: > Also ich kann die Idee mit einzelnen Abnehmern schon nachvollziehen. > Bei den mir bekannten Ansätzen aus dem Mischsignal der E-Gitarre eine > vernüftige Auflösung zu bekommen geht das eher schlecht als recht. > Im Allgemeinen bekommt man da zwar als Feedback ob der Ton/Akkord > korrekt getroffen wurde, aber dafür hätte es ja x Möglichkeiten gegeben. Ja genau das ist der Ansatz des Systems. Es gibt x Möglichkeiten den gleichen Ton zu erzeugen und selbst wenn man erkennt, dass die richtige Version gespielt wurde, kann man innerhalb des Bundes noch falsch greifen. An der Stelle möchte ich Feedback geben können, um zu sagen: "Die Position der Finger war nicht ideal..." interWebz schrieb: > Viel Erfolg :D Danke!
Mit 3,3V Versorgung kann man keine großen Sprünge machen. Ich würde den TS914 vierfach-OP vorschlagen, der läuft schon mit 2,7V und kann rail-to-rail: https://www.st.com/en/amplifiers-and-comparators/ts914.html außerdem ist er schon relativ alt und von vielen Händlern erhältlich.
Christoph db1uq K. schrieb: > Der heißt mit Operationsverstärker "Präzisionsgleichrichter" oder > "Aktiv-Gleichrichter". > https://de.wikipedia.org/wiki/Pr%C3%A4zisionsgleichrichter > https://www.elektroniktutor.de/analogverstaerker/aktivglr.html > Zwei OP, zwei Dioden und ein paar Widerstände für die Vollwellenversion. > Danach dann jeweils ein Komparator. Christoph db1uq K. schrieb: > Mit 3,3V Versorgung kann man keine großen Sprünge machen. Ich würde den > TS914 vierfach-OP vorschlagen, der läuft schon mit 2,7V und kann > rail-to-rail: > https://www.st.com/en/amplifiers-and-comparators/ts914.html > außerdem ist er schon relativ alt und von vielen Händlern erhältlich. Keine großen Sprünge? Kannst du mir auch einen Komparator empfehlen, den ich bestellen kann? Am besten aus De. Dann kann ich verschiedenes ausprobieren mit dem OPV, je nachdem wie sich die Sachen verhalten nach Einbau.
Ich würde auch den Komparator mit einem gewöhnlichen OP aufbauen. Komparatoren sind nur etwas schneller, die Flankensteilheit der Impulse wird größer. Die älteren sind oft nicht für 3,3V gedacht. Den alten LM339 vierfach-Komparator gibt es von TI als LM339LV (low voltage) für 1.65 V bis 5.5 V. Im DIL-Gehäuse werden die aber nicht mehr gefertigt, SO-14 ist das größte. Und die haben einen open-drain-Ausgang.
aus 2005: Midi-Drumpad. Da wurde der Einschlag auch mit einem Piezo ausgewertet. ( Kinder, wie die Zeit vergeht) viele Infos sind leider schon verloren... Beitrag "Re: Midi Drumpad mit Piezo Schallwandler"
interWebz schrieb: > So ein Abnehmer-System mit einzelnen Signalen gibt schon einiges her. > z.B. den Griff korrigieren bevor der erste Ton gespielt ist --> frühe > Korrektur Ich habe ja nur gefragt, weil mir das mit den Piezosensoren nicht bekannt ist und ich denke trotzdem, dass auch aus einem "einfachen" TA-Signal die gewünschten Informationen herausgeholt werden können. Es hat ja niemand behauptet, dass das einfach ist! Aber hier zu forschen und zu arbeiten, scheint mir sinnvoller, als irgendwelche Tonabnehmer neu zu konstruieren. Man sieht ja hier schon deutlich, was für Teufelchen da im Detail warten. D.h. wir haben im Prinzip noch nicht mal klar, ob nun eine Saite angeschlagen wurde, geschweige denn eine Info, ob der Schöler sauber oder schluderig oder ganz schlecht gegriffen hat. Nichts desto Trotz finde ich das Thema sehr interessant und werde mit Freude mit- und weiterlesen. Gruß Rainer
Skeptisch bin ich auch ein wenig^^ Im Abstract steht ja nicht viel über die techn. Umsetzung, nur das sie 2 Sensor-Gruppen/Arrays verwendet haben. Ich denke die Hürden liegen in dem Projekt weniger in der Elektronik als im physik. Aufbau der Klampfen und der Integration der Sensorik. Wenn die Piezo den Sattel bilden verändert sich beim Stimmen der Druck auf diese und machen vielleicht eine Rekalibrierung nötig. Und woher weiß der Piezo in welchem Fret ich bin? Der aufgewendete Druck könnte in jedem Bund gleich sein. Ich will nicht demotivieren, oder den Fehlerteufel aufzeigen. Eher würde mich interessieren wie mit solchen Fragestellungen umgegagen wurde. @Rainer Das Signal der PickUps fehlt halt spätestens wenns dann beim lernen eine Akustik Gitte sein soll. Diverse Lernprogramme wollen dann gerne den Input der Mikro haben, aber das hat wieder andere Hürden.
interWebz schrieb: > Das Signal der PickUps fehlt halt spätestens wenns dann beim > lernen eine Akustik Gitte sein soll. Diverse Lernprogramme wollen dann > gerne den Input der Mikro haben, aber das hat wieder andere Hürden. Das sind natürlich schon Details, die bei den Überlegungen jetzt noch gar nicht zum Tragen kommen. Ich dachte halt erst mal schlicht an einen TA, den es nun für alles und jedes gibt. Dass bestimmte Lernprogramme da schon Bedingungen setzen ist mir natürlich ebenfalls nicht bekannt, ist aber auch erst mal egal. Übrigens habe ich wohl übersehen, dass diese Gitte jetzt auch "neu" gebaut werden soll. Dann wird es noch etwas spannender... Gruß Rainer
SCNR interWebz schrieb: > Aufbau der Klampfen und der Integration der Sensorik. Du sprichst mir aus der Seele :D Klar; hier wird auch_ diskutiert aus _einem Audio-Einzelsignal dessen Entstehung zu Orakeln, beim gewünschten Aufbau des TO gehts es aber möglicherweise sogar "anders herum" zu rechnen: https://www.youtube.com/watch?v=CD4tHMrcF6E#t=120s
Rainer V. schrieb: > Ich habe ja nur gefragt, weil mir das mit den Piezosensoren nicht > bekannt ist und ich denke trotzdem, dass auch aus einem "einfachen" > TA-Signal die gewünschten Informationen herausgeholt werden können. Das geht mit Piezo schon. Ich hab mal für einen Kontrabassspieler (o.ä.) eine kleine Vorverstärkerschaltung für einen Piezo-Tonabnehmer gebaut. Der klemmte einen der billigen, gewöhnlichen Piezoscheiben irgendwo unter einen Steg am Instrument - und war mit dem Ergebnis sehr zufrieden. Gut, hier ist die mechanische Konstruktion eine andere; ich will nur damit sagen, das es als Tonabnehmer grundsätzlich geht.
HildeK schrieb: > ich will nur > damit sagen, das es als Tonabnehmer grundsätzlich geht. Ja natürlich gibt es auch Piezo-TA's, ich könnte jetzt aber nur mutmassen, wo deren Stärken bei welchem Instrument liegen. Und es wäre natürlich gut zu wissen, ob sich die Signale der verschiedenen TA's ausreichend ähneln. Vielleicht warten wir mal ab, was sich beim TO tut. Gruß Rainer
Guten Tag, ich wollte nur fix noch ein Schlusswort setzen, damit der Thread nicht ganz so offen stehen bleibt: Ich hatte schlussendlich einen Gleichrichter für jede Saite verbaut, und mit kleinen MLCCs das Signal etwas "gepuffert". Nun die schlechte Nachricht: Ich kann nicht sagen, wie gut oder schlecht das ganze am Ende funktioniert hat, da ich das Projekt abgegeben habe bevor ich Zeit dazu hatte, das System ausführlich zu testen und die Werte wirklich im esp32 auszulesen. Danke nochmal an alle die sich beteiligt haben. Vg
Bitte melde dich an um einen Beitrag zu schreiben. Anmeldung ist kostenlos und dauert nur eine Minute.
Bestehender Account
Schon ein Account bei Google/GoogleMail? Keine Anmeldung erforderlich!
Mit Google-Account einloggen
Mit Google-Account einloggen
Noch kein Account? Hier anmelden.











