Hallo, Spannung ist der Ladungsunterschied zwischen zwei Polen. Strom die Bewegung der Ladung pro Zeiteinheit. Soweit komme ich noch mit. Wer kann mir aber den Begriff Masse idiotensicher erklären? Danke!
Beitrag #7140500 wurde von einem Moderator gelöscht.
Beitrag #7140514 wurde von einem Moderator gelöscht.
Torben S. schrieb: > Spannung ist der Ladungsunterschied zwischen zwei Polen. Nee. Spannung ist ein Maß für die Arbeit, die notwendig war, um den Ladungsunterschied hervorzurufen. > Strom die Bewegung der Ladung pro Zeiteinheit. Korrekt. > Soweit komme ich noch mit. Wer kann mir aber den Begriff > Masse idiotensicher erklären? Welche Bedeutung von "Masse"? "Masse" wie "Ground" oder "Masse" wie "schwere oder träge Masse"?
Masse ist verwirrend Es gibt Maße, es gibt nicht auf allen Tastaturen ein ß und dann nimmt man eben ss und keiner weiß Bescheid. Schrankmasse oder Schrankmaße? (Ein Riesenunterschied)
Joachim B. schrieb: > Masse ist verwirrend > > Es gibt Maße, es gibt nicht auf allen Tastaturen ein ß und dann nimmt > man eben ss und keiner weiß Bescheid. > > Schrankmasse oder Schrankmaße? (Ein Riesenunterschied) ß heiszt ja auch sz und nicht ss.
Beitrag #7140534 wurde von einem Moderator gelöscht.
Beitrag #7140539 wurde von einem Moderator gelöscht.
Mal eine ernsthaftere Antwort: Masse ist ein grobes Synonym für Minus, weil dieser Pol zweckmäßige Weise oft am Gehäuse oder an "der Erde" (Ground) hängt. Das hat einige Vorteile (bspw. weniger Elektrokorrosion) und hat sich so eingebürgert. Edit: Muss natürlich nicht Minus sein. Ist nur das Potential, gegen das der Rest gemessen wird. Minus bietet sich an.
> Wer kann mir aber den Begriff Masse idiotensicher erklären?
Masse wird definiert.
Lukas T. schrieb: > Masse ist ein grobes Synonym für Minus, > weil dieser Pol zweckmäßige Weise oft am Gehäuse ach und es gibt also Gehäusemasse und Gehäusemaße, was gilt denn? Die Frage ist massimal trollig! Masse ist Physik E = m * c^2 Maße ist Mechanik und Mechanik ein Teil der Physik.
Beitrag #7140546 wurde von einem Moderator gelöscht.
Torben S. schrieb: > Soweit komme ich noch mit. Wer kann mir aber den Begriff Masse > idiotensicher erklären? Masse ist ein definierter Bezugspunkt, ein Referenzpunkt.
Beitrag #7140557 wurde von einem Moderator gelöscht.
Torben S. schrieb: > Soweit komme ich noch mit. Wer kann mir aber den Begriff Masse > idiotensicher erklären? Ich versuchs mal: Als ich Anno dazumal als Auszubildender (damals Lehrling) meinen Lehrmeister gefragt hatte, warum kann Wechselspannung auf nur einem Pol seine Polarität wechseln? andersrum, warum kann im Wechsel mal Strom aus dem Pol und dann wieder in den Pol fließen, wo es doch nur diesen einen Pol gibt. Sehr naiv, zugegeben, aber damals war mir die Frage ernst. Lösung: Es fließt nur Strom zwischen zwei unterschiedlichen Potentialen. Du bräuchtest also immer zwei Leiter um einen Stromfluß zu bewirken. Das kann man vereinfachen indem man einen Leiter mit Erde (Masse) verbindet. Dann brauchst du nurnoch einen Leiter der mit Masse kommuniziert. Ist doch einfach, odder?
Beitrag #7140585 wurde von einem Moderator gelöscht.
Phasenschieber S. schrieb: > Ist doch einfach, odder? Nee. Das hast du schon damals nicht kapiert. Joachim B. schrieb: > ach und es gibt also Gehäusemasse und Gehäusemaße, was gilt denn? > Die Frage ist massimal trollig! Pass du mal lieber auf deinen BMI auf. Torben S. schrieb: > Wer kann mir aber den Begriff Masse > idiotensicher erklären? https://de.wikipedia.org/wiki/Masse_(Elektronik)
Ich würde Masse im elektrotechnischen Sinne als Etwas definieren: - an dem man sich festhalten kann (im übertragenen Sinn) - sich beziehen kann - als Referenz dienen kann Normalerweise ist das bei DC das neg. Potential (muss aber nicht sein). Bei AC ist es willkürlich, aber immer das Potential der Umgebung, Gehäuse usw. Und falsch ist der Fragesteller hier nicht ;-)
Beitrag #7140596 wurde von einem Moderator gelöscht.
Der Begriff **Masse** in der Elektronik bezeichnet den **massiven** Gegenpol. Bei der KFZ-Elektrik stellt des Gehäuse des Fahrzeuges diesen **massiven** Gegenpol dar. Bei einem Antennensystem kann die Erde der **massive** Gegenpol sein.
Wenn eine leitende Verbindung zwischen einem Punkt A, an dem ein Elektronenüberschuss herrscht, und einem anderen Punkt B, an dem ein Elektronenmangel herrscht, hergestellt wird, fließen die Elektronen solange von A nach B bis sich ein Gleichgewicht einstellt. Masse wird ja oft auch als Ground oder Erde bezeichnet. Warum fließen denn die Elektronen in die Erde?
Torben S. schrieb: > Masse wird ja oft auch als Ground oder Erde bezeichnet. Warum fließen > denn die Elektronen in die Erde? Ganz einfach: Wenn es gegenüber Erde einen Elektronenüberschuss gibt, fliessen selbige natürlich gegen Erde und umgekehrt, wenn es auf einem Leiter einen Elektronenmangel gibt, dann fliessen selbige aus Erde in den Leiter. Ist doch einfach, odder?
Heißt das im Umkehrschluss, dass ich vom Pluspol einer Haushaltsbatterie eine Leitung zu einer Lampe und von dort aus zu einem in der Erde steckenden Metallstab legen könnte, um die Lampe zum Leuchten zu bringen?
Torben S. schrieb: > Heißt das im Umkehrschluss, dass ich vom Pluspol einer Haushaltsbatterie > eine Leitung zu einer Lampe und von dort aus zu einem in der Erde > steckenden Metallstab legen könnte, um die Lampe zum Leuchten zu > bringen? Ja klar, wenn der Minuspol der Batterie auch in der Erde Steckt.
Torben S. schrieb: > Wer kann mir aber den Begriff Masse > idiotensicher erklären? Masse! Fahrzeugtechnisch das Blech - Minus - Masse...
Foren Benutzer schrieb: > Rudi oder Schlaumaier können das idiotensicher erklären denke ich.... Die werden dann behaupten, je schwerer die Masse des Fahrzeuges, umso besser...
Hallo Gerald K. schrieb: > Der Begriff **Masse** in der Elektronik bezeichnet den **massiven** > Gegenpol. > > Bei der KFZ-Elektrik stellt des Gehäuse des Fahrzeuges diesen > **massiven** Gegenpol dar. Bei einem Antennensystem kann die Erde der > **massive** Gegenpol sein Die Erklärung des Begriffs (warum das ->Wort<- genutzt wird) kann man so erklären, wobei ich massiv (Stabil, Verwindungssteif, Groß,Schwer) als Wort von all seinen Bedeutungen her nicht optimal finde. Das im deutschen oft benutzte Wort "Masse" für das Bezugspotential (GND - Ground => Erde - Grund) stammt tatsächlich daher das das Bezugspotential meistens an den den schweren - was im allgemeinen Sprachgebrauch eben Masse reich entspricht und da geht eben nicht um die physikalische korrekte Bedeutung von Masse- Metallrahmen, Gestell, Karosserie,... angeschlossen ist - meist sogar mehrfach. Insgesamt ist das aber mit der Masse, der Erde, der Erdung, den Bezugspotential, "Minus", "Null", "Schutzerde", "Neutralleiter => N" ein gefährlich Minenfeld weil so manches "falsch" (ein falsch gibt es eigentlich nicht sondern hängt davon ab was im entsprechenden Umfeld üblich ist und wird teilweise (Achtung Ironie) "ausgewürfelt", bzw. hängt eng zusammen. Auch ist es im Detail gar nicht so einfach eine passende "Masse" zu erzeugen: Soll sie nur Bezugspunkt sein? Soll es die Schutzerde sein - die gerne mal mit der Masse als Bezugspunkt zusammenfällt? usw. Um die Verwirrung perfekt zu machen gibt es in einer Schaltung durchaus auch mal zwei und mehr Massen die meist nicht verbunden sind - manchmal aber doch wobei es wichtig ist das diese dann richtig verbunden sind. Über die "elektrische" Masse kann man ganze Bücher schreiben und sie zur Wissenschaft machen...
Phasenschieber S. schrieb: > Ganz einfach: Wenn es gegenüber Erde einen Elektronenüberschuss gibt, > fliessen selbige natürlich gegen Erde und umgekehrt, wenn es auf einem > Leiter einen Elektronenmangel gibt, dann fliessen selbige aus Erde in > den Leiter. und wie ist das wenn keine Erde ist sondern Mond? angelehnt an https://www.youtube.com/watch?v=qZwqKA3ZNC0
Masse ist, was sich in der Wechselwirkung zwischen baryonischer Materie und dem Higgs-Feld einstellt.
> Als Masse (engl. ground, abgekürzt GND) bezeichnet man einen leitenden Körper, dem im Regelfall das Potential null zugeordnet wird, welches das Bezugspotential für alle Signal- und Betriebsspannungen darstellt.[1] > > Im Prinzip kann jeder beliebige Knoten einer elektrischen Schaltung Masse sein ... ganz gut erklärt im Lexikon der Millenials https://de.wikipedia.org/wiki/Masse_(Elektronik)
Bei diesem Forum fehlt noch ein Button, um alle Beiträge auf einmal als negativ zu bewerten. (ok,ok. Vielleicht einen nicht.)
Torben S. schrieb: > Heißt das im Umkehrschluss, dass ich vom Pluspol einer Haushaltsbatterie > eine Leitung zu einer Lampe und von dort aus zu einem in der Erde > steckenden Metallstab legen könnte, um die Lampe zum Leuchten zu > bringen? Das ist jetzt ein klassisches Beispiel für die Ergebnisse des westdeutsch geprägten Bildungswesens im Bereich Physik
Masse ist das womit das blaue Kabel der Hausinstallation verbunden ist Bei einer Antenne ist Masse irgendwo unten.
Walter K. schrieb: > Das ist jetzt ein klassisches Beispiel für die Ergebnisse des > westdeutsch geprägten Bildungswesens im Bereich Physik Klar, in der DDR war das viel besser. Man schaue sich die Scharen der Nobelpreisträger an, die die DDR hervorgebracht hat. Halt, gab es nicht nur einen einzigen Nobelpreisträger, nämlich Gustav Hertz? Und hat der seinen Nobelpreis nicht Jahrzehnte bevor die DDR gegründet wurde bekommen? Seltsam, kläre uns mal auf, wie konnte es in dem Land des besten Physikunterrichts so kommen?
Beitrag #7140899 wurde von einem Moderator gelöscht.
Torben S. schrieb: > Heißt das im Umkehrschluss, dass ich vom Pluspol einer Haushaltsbatterie > eine Leitung zu einer Lampe und von dort aus zu einem in der Erde > steckenden Metallstab legen könnte, um die Lampe zum Leuchten zu > bringen? Oh man... Strom KREIS. Denken, begreifen.
Foren Benutzer schrieb: > Rudi oder Schlaumaier können das idiotensicher erklären denke ich.... Wenn Idioten Idioten etwas idiotensicher erklären. Wäre sicher ein schönes Schauspiel ;)
Seid ihr euch sicher, dass jeder der nicht genau weiß, was Masse im elektronischen Sinne ist, ein Opfer des Bildungssystems und der Bildungspolitik ist? Ich habe mir bestimmt Dutzend Videos auf Youtube angesehen und etliche Forenbeiträge gelesen. Fazit: Bei dem Begriff Masse räumen auch Profis ein, dass das nicht so leicht zu verstehen ist. Ich kann mich auch an mein elektrotechnisches Praktikum an der Uni erinnern, wo der Doktor, der das Praktikum durchgeführt hat, so ziemlich ins Rudern geraten ist, als ein Student fragte, warum der Stromkreis über die Erde geschlossen ist.
Onkel Hotte schrieb: > Torben S. schrieb: >> Heißt das im Umkehrschluss, dass ich vom Pluspol einer Haushaltsbatterie >> eine Leitung zu einer Lampe und von dort aus zu einem in der Erde >> steckenden Metallstab legen könnte, um die Lampe zum Leuchten zu >> bringen? > > Oh man... > > Strom KREIS. Denken, begreifen. Beim elektrischen Weidedrahtzaun funktioniert es immerhin. Pinkel mal dagegen. :)) Okay, das ist ein anderes Thema.
Torben S. schrieb: > Seid ihr euch sicher, dass jeder der nicht genau weiß, was Masse im > elektronischen Sinne ist, ein Opfer des Bildungssystems und der > Bildungspolitik ist? Ja. Weil es bis auf ein paar Spezialfälle recht einfach ist. Es ist eben der Bezugspunkt 0V, der auch je nach Fall recht willkürlich gelegt werden kann. Torben S. schrieb: > Ich habe mir bestimmt Dutzend Videos auf Youtube angesehen und etliche > Forenbeiträge gelesen. Fazit: Bei dem Begriff Masse räumen auch Profis > ein, dass das nicht so leicht zu verstehen ist. Profis machen selten Youtube Videos. Torben S. schrieb: > . Ich kann mich auch an mein elektrotechnisches Praktikum an der Uni > erinnern, wo der Doktor, der das Praktikum durchgeführt hat, so ziemlich > ins Rudern geraten ist, als ein Student fragte, warum der Stromkreis > über die Erde geschlossen ist. Oder du hast ihn nicht verstanden. Über "die Erde geschlossen" hört sich für mich nach einem Wechselstromsystem an was eben geerdet ist. Aber das ist schon wieder ein anderer Fall. Du musst schon beschreiben was du überhaupt willst. Bei deinen ungenauen Angaben ist es klar, dass jeder mit einer anderen Antwort kommt weil jeder wegen deinen Angaben was anderes reininterpretiert.
Onkel Hotte schrieb: > Torben S. schrieb: >> Heißt das im Umkehrschluss, dass ich vom Pluspol einer Haushaltsbatterie >> eine Leitung zu einer Lampe und von dort aus zu einem in der Erde >> steckenden Metallstab legen könnte, um die Lampe zum Leuchten zu >> bringen? > > Oh man... > > Strom KREIS. Denken, begreifen. Natürlich funktioniert das! Nur ist das mit dem Erden nicht so einfach, ist ja auch nicht aus Kupfer. Da muss man schon ordentlich für Kontakt sorgen, damit der Übergangswiderstand klein genug wird, für 1,5V. Einfach nur einen Draht in die Erde pideln, reicht natürlich keines falls.... Ich würds mal mit einem Segment einer ~4m hohen Spundwand probieren. :)
Egon D. schrieb: > Welche Bedeutung von "Masse"? > "Masse" wie "Ground" oder "Masse" wie "schwere oder träge > Masse"? Joachim B. schrieb: > Masse ist verwirrend > Es gibt Maße, es gibt nicht auf allen Tastaturen ein ß und dann nimmt > man eben ss und keiner weiß Bescheid. > Schrankmasse oder Schrankmaße? (Ein Riesenunterschied) Was soll eigenlich jetzt dieses Gesülze wieder? Aus der Fragestellung geht doch eindeutig hervor das der Begriff Masse hier im Zusammenhang mit Elektrotechnik/Elektronik gemeint ist. Da sind solche Statements einfach fehl am Platze. Lukas T. schrieb: > Mal eine ernsthaftere Antwort: Masse ist ein grobes Synonym für Minus, > weil dieser Pol zweckmäßige Weise oft am Gehäuse oder an "der Erde" > (Ground) hängt. Nein, das ist so falsch! Wo bitte steht das das Minus sein muß? @TO Unter Masse versteht man in der Elekrotechnik/Elektronik das Bezugspotential einer Schaltung. Das muß nicht zwingend was mit der Versorgung der Schaltung, also der Betriebsspannung, zu tun haben. Jeder beliebige Punkt der Schaltung kann theoretisch als Bezugspotential oder umgangssprachlich eben Masse (bzw. neudeutsch GND oder Ground) benutzt werden. Ob das sinnvoll ist steht erst einmal auf einem anderen Blatt. Üblicherweise nimmt man einen Pol der Versorgungsspannung als Bezugspotential. Ob Plus oder Minus hängt von der Schaltung ab. Bei modernen Schaltungen ist es meist der Minuspol. Wird eine Schaltung mit positiver als auch mit negativer Spannunge(en) versorgt, dann wird i.d.R. das Bezugspotential dieser Spannungen zum Bezugspotential der gesamten Schaltung, technisch ist es aber nicht zwingend nötig. Oftmals wird das Bezugspotential mit dem, wenn vorhanden, metallischen Gehäuse verbunden. Technisch erforderlich ist das aber auch nicht.
Die Antwort muss in 140 Zeichen passen, sonst kriegt unser Nachwuchs das nicht mehr memoriert.
Zeno schrieb: > Was soll eigenlich jetzt dieses Gesülze wieder? Aus der Fragestellung > geht doch eindeutig hervor das der Begriff Masse hier im Zusammenhang > mit Elektrotechnik/Elektronik gemeint ist. Du hast ja so Recht! Damit du dich besser fühlst. Ich wusste schon soooo oft was wie gemeint war und lag dann völlig falsch. Es ist mein Fehler das ich noch mal nachfrage, wenn ich mir nicht sicher bin was gemeint ist! Dummerweise werde ich auch bei Nachfragen angeschnautzt, ergo wie mans macht ist eh falsch. Schau doch einfach die ganzen Diskusionen an, einer redet von kuchenbacken der Andere versteht Popobacken. Darf ich an die Frage erinnern? Torben S. schrieb: > Spannung ist der Ladungsunterschied zwischen zwei Polen. Strom die > Bewegung der Ladung pro Zeiteinheit. Das weiß er also! Torben S. schrieb: > Soweit komme ich noch mit. Wer kann mir aber den Begriff Masse > idiotensicher erklären? Kann keiner
Torben S. schrieb: > ... was Masse im elektronischen Sinne ist ... Masse ist nur ein bequemer, praktischer, technischer Begriff. Das ohmsche Gesetz und die kirchhoffschen Regeln bleiben unbeeinträchtigt.
Georg M. schrieb: > Masse ist nur ein bequemer, praktischer, technischer Begriff. Das > ohmsche Gesetz und die kirchhoffschen Regeln bleiben unbeeinträchtigt 136 Zeichen, passt! Sagt nur leider nichts darüber aus, wozu man Masse verwendet oder was man als masse bezeichnet.
Georg M. schrieb: > Masse ist nur ein bequemer, praktischer, technischer Begriff. Das > ohmsche Gesetz und die kirchhoffschen Regeln bleiben unbeeinträchtigt. Noch trivialer: es ist einfach ein Netzname, der Name eines Pols in der Schaltung! Fertig. Man braucht ihn nicht zwingend, man kann ihn frei wählen (wie schon gesagt wurde, auch einen wenig sinnvollen Punkt dafür nehmen). Wählt man den Punkt sinnvoll, dann macht es einem das Leben etwas leichter - z.B. bei der Angabe von Messwerten oder beim Zeichnen der Schaltung. Aber niemand zwingt mich, auch nur einen einzigen Punkt der Schaltung 'Masse' zu nennen, sie wird sich deshalb nicht anders verhalten. Sinnvoll ist es, wie Zeno schon schrieb, einen der Versorgungspole als Masse zu definieren. Bei alten Germaniumschaltungen war das häufig der Pluspol, auch bei ECL-Schaltungen ist das so. Heute wird vorzugsweise der negative Pol der Versorgung mit Masse bezeichnet mit der Ausnahme bei symmetrischen Versorgungen. Nur Simulationsprogramme wie Spice bestehen auf einen Knoten, der als Masse definiert ist. Das wird jedoch nur an der Umsetzung in der Software liegen und wäre nicht zwingend notwendig gewesen.
HildeK schrieb: > Bei alten Germaniumschaltungen war das häufig der > Pluspol, auch bei ECL-Schaltungen ist das so. Und im analogen Telefon Netz, und in einigen Autos vor meiner Generation.
Stefan ⛄ F. schrieb: > Und im analogen Telefon Netz, und in einigen Autos vor meiner > Generation. Ja, richtig. Sicher gibt es noch weitere Beispiele. Bei den Ge-Schaltungen war halt der Emitter auf dem positiveren Potential und gleichzeitig ist er bei der häufig verwendeten Emitterschaltung auch der Bezugspunkt. Und da haben wir es wieder: Man bezeichnet das Netz, das einen sinnvollen Bezugspunkt darstellt, mit 'Masse'. 😀
Udo S. schrieb: > Walter K. schrieb: >> Das ist jetzt ein klassisches Beispiel für die Ergebnisse des >> westdeutsch geprägten Bildungswesens im Bereich Physik > > Klar, in der DDR war das viel besser. Man schaue sich die Scharen der > Nobelpreisträger an, die die DDR hervorgebracht hat. > Halt, gab es nicht nur einen einzigen Nobelpreisträger, nämlich Gustav > Hertz? > Und hat der seinen Nobelpreis nicht Jahrzehnte bevor die DDR gegründet > wurde bekommen? > > Seltsam, kläre uns mal auf, wie konnte es in dem Land des besten > Physikunterrichts so kommen? Finnland hatte nach dem Fall der SU das Grundschulsystem der DDR übernommen, und das glorreiche Deutschland damit wenige Jahre später in den PISA-Studien grandios abgehängt. Die Erklärung, die du forderst, ist einfach: Politische Vorgaben. Ein sowjetischer Wissenschaftler durfte einfach kein Nobelpreisträger werden. Meine Fresse, sind manche Menschen blöde... QThema: Auch wenn das wieder so ein Trollthread ist (wobei: bei den heutigen Studenten kann ich mir solche Begriffsstutzigkeit sehr gut vorstellen, aber bei Dozenten eher weniger) versuche ich mich mal an einer Erklärung. Zunächst einmal setze man den Begriff 'Masse' mit 'Bezugspotential' gleich. Von der Bedeutung her ist es exakt dasselbe, aber auch wenn Bezugspotential etwas sperriger im Gebrauch ist, dieser Begriff ist weitaus klarer und es ist ein wenig erschreckend, wie selten dieser Begriff hier benutzt wurde. Eine elektrische Spannung ist immer eine Differenz zwischen zwei elektrischen Potentialen. Deshalb hat eine Batterie zwei Pole, ein Netzteil hat mindestens zwei Pole oder mehr. Ein einzelner Pol kann dagegen keine Spannung haben oder darstellen, sondern nur auf einem Potential liegen. Eine Analogie zur Verdeutlichung: Die Höhe. Gemessen in Metern. Welche Höhe hat z.B. das Fenster im dritten Stock eines Hauses? Die meisten Menschen werden sofort schätzen, z.B. ca. 10m. Und dabei stillschweigend den Fußweg vor dem Haus als Höhenreferenz '0m' annehmen. Nun sei auf dem Fußweg vor dem Haus eine Baustelle, Bauarbeiter haben ein Loch gebuddelt, welches 3m tief ist. Aus Sicht des Bauarbeiters ist besagtes Fenster nun nicht mehr 10m hoch, denn er befindet sich ja 3m unter dem Fußweg, von seiner Position aus hat das Fenster eine Höhendifferenz von 13m. Das ist, wie gesagt, der Fall wenn man den Fußweg als Referenz wählt. Aber Höhen können ja auch z.B. über den Meeresspiegel definiert werden und wäre auch beim Beispiel des Hauses möglich. Die Gegebenheiten wäre immernoch dieselben, jedoch kämen ganz andere Zahlen heraus. Genausogut könnte man als Höhenreferenz aber auch den höchsten Punkt des Daches wählen, und alles, das Fenster und die Baugrube, hätten eine negative Höhe. Es wäre zwar merkwürdig und nicht intuitiv, aber dennoch möglich. Letztendlich ist es egal was man als Referenz wählt, aber irgendeine Referenz muß es in jedem Fall geben. Und Masse – oder Bezugspotential, ich würde dir raten lieber diesen Begriff zu benutzen (oder wenigstens öfter) – ist für elektrische Potentiale genau diese Referenz.
Es fällt schon auf das es hier im Forum einen Unterschied zwischen Leidener Flaschen Und Leistungsfähigen Kapazitäten gibt. nF haben beide. .
Rainer Z. schrieb: > Beim elektrischen Weidedrahtzaun funktioniert es immerhin. Nicht so, wie Torben schreibt (s.u.). > Pinkel mal dagegen. :)) Danke, BTDT. Sch...öne Nachtwanderung :) Teo D. schrieb: > Natürlich funktioniert das! Nein. Lies nochmal genau, was Torben geschrieben hat. Hint: Er hat nichts über den Minuspol der Batterie geschrieben, den lässt er unbeschaltet. Da kann er den fettesten, niedeohmigsten Megaerder an der Lampe anschließen - es bleibt dunkel ;)
Torben S. schrieb: > Wer kann mir aber den Begriff Masse > idiotensicher erklären? Elektrotechnisch ist das einfach das „Bezugspotential“ Von diesem aus messe/definiere ich meine Spannungen etc.pp. Da dies früher sehr häufig auch mit „Erde“ verbunden war, nennt man es schlicht Masse, also ein eher historischer Begriff.
Joachim B. schrieb: > Du hast ja so Recht! Damit du dich besser fühlst. > Ich wusste schon soooo oft was wie gemeint war und lag dann völlig > falsch. > Es ist mein Fehler das ich noch mal nachfrage, wenn ich mir nicht sicher > bin was gemeint ist! > Dummerweise werde ich auch bei Nachfragen angeschnautzt, ergo wie mans > macht ist eh falsch. Mann bist Du empfindlich. Ob ich mich nun besser fühle oder nicht steht doch hier gar nicht zur Debatte. Es ist mir auch egal ob andere meinen mir was Gutes tun zu müssen - müssen sie nicht. Es ist eben mal wieder so wie immer in diesem Forum, da stellt einer, der ganz offensichtlich in dieser Thematik nicht so ganz sattelfest eine Frage und da wird entweder drauf gehauen (was Du hier ja nicht gemacht hast) oder es kommen relativ sinnfreie Gegenfragen, obwohl die Frage eigentlich so gestellt wurde, das sie ein Fachmann einfach und fachkundig beantworten könnte. Wird aber hier eben nicht gemacht, statt dessen wird etwa gestichelt, vielleicht springt ja der TO darauf an und dann wird der Thread vielleicht lustig. Joachim B. schrieb: > Torben S. schrieb: >> Spannung ist der Ladungsunterschied zwischen zwei Polen. Strom die >> Bewegung der Ladung pro Zeiteinheit. > Das weiß er also! Da könnte ich mir vorstellen das das Thema des Physikunterrichtes ist. Das kann man durchaus begreifen. Masse, Ground oder Bezugspotential einer Schaltung ist von physikalischer Seite her weniger relevant. Da wird auch kaum ein Physiklehrer groß darauf eingehen und in der Physik wird er dann auch nicht den Begriff Masse gebrauchen, weil dieser Begriff physikalisch eine andere Bedeutung hat. Der TO wird wohl irgendwo was gelesen/gehört haben und kann das nicht richtig zuordnen. Den einzigen Vorwurf den man ihm machen könnte: Er hätte vielleicht mal selbst die Suchmaschine seiner Wahl benutzen und nach z.B. "Masse elektrisch" suchen können - er wäre schnell fündig geworden Stefan ⛄ F. schrieb: > Die Antwort muss in 140 Zeichen passen, sonst kriegt unser Nachwuchs das > nicht mehr memoriert. Stefan ⛄ F. schrieb: > 136 Zeichen, passt! Sagt nur leider nichts darüber aus, wozu man Masse > verwendet oder was man als masse bezeichnet. Sag mal Stefan, Du hast auch nix anderes zu tun als Zeichen zu zählen. Wenn Du nichts zum Thema beitragen willst oder kannst, dann wäre es doch durchaus mal ne Option die Griffel einfach nur still zu halten. Du als angemeldeter User tust gerade das worüber Du Dich im Nachbarthread Beitrag "Beinträge ohne Anmeldung" gerade tierisch aufregst - passt irgendwie nicht zusammen.
Lukas T. schrieb: > Mal eine ernsthaftere Antwort: Masse ist ein grobes Synonym für Minus, > weil dieser Pol zweckmäßige Weise oft am Gehäuse oder an "der Erde" > (Ground) hängt. So etwas kannst du doch nicht ernsthaft behaupten. Bei jeder OP-Schaltung mit symmetrischer Versorgung liegt 0V und nicht die negative Spannung an Masse
Beitrag #7141828 wurde von einem Moderator gelöscht.
Wühlhase schrieb: > Ein > sowjetischer Wissenschaftler durfte einfach kein Nobelpreisträger > werden. Komm lass stecken. Wenn wenigstens irgendwas dran wären an deinen Schwurbeltheorien. Es gibt eine ganze Reihe russische Nobelpreisträger: https://de.rbth.com/lifestyle/85542-vollstaendige-liste-russischer-nobelpreistraeger Wühlhase schrieb: > Meine Fresse, sind manche Menschen blöde... Warum redest du von dir? Du kannst offensichtlich nicht mal DDR von UDSSR unterscheiden.
Torben S. schrieb: > > Spannung ist der Ladungsunterschied zwischen zwei Polen. Strom die > Bewegung der Ladung pro Zeiteinheit. Masse ist KEINE Ladung !
Udo S. schrieb: > Walter K. schrieb: >> Das ist jetzt ein klassisches Beispiel für die Ergebnisse des >> westdeutsch geprägten Bildungswesens im Bereich Physik > > Klar, in der DDR war das viel besser. Man schaue sich die Scharen der > Nobelpreisträger an, die die DDR hervorgebracht hat. > Halt, gab es nicht nur einen einzigen Nobelpreisträger, nämlich Gustav > Hertz? > Und hat der seinen Nobelpreis nicht Jahrzehnte bevor die DDR gegründet > wurde bekommen? > > Seltsam, kläre uns mal auf, wie konnte es in dem Land des besten > Physikunterrichts so kommen? „Uns“? Lesekompetenz! Es ging um Schulbildung! Sorry - aber dein Beitrag ist einfach nur selten dämlich!
Stefan ⛄ F. schrieb: > Die Antwort muss in 140 Zeichen passen, sonst kriegt unser > Nachwuchs das nicht mehr memoriert. Nein. Generation Smartphon kennt gar keine SMS mehr, und selbst Twitter kann mehr Zeichen.
Till schrieb: > Generation Smartphon kennt gar keine SMS mehr, > und selbst Twitter kann mehr Zeichen. Ja stimmt, doch die Aufmerksamkeitsspanne der Jugend ist dennoch besorgniserregend gesunken. Zumindest bei den meisten Teenagern in meinem Umfeld.
Stefan ⛄ F. schrieb: > Ja stimmt, doch die Aufmerksamkeitsspanne der Jugend ist dennoch > besorgniserregend gesunken. Zumindest bei den meisten Teenagern in > meinem Umfeld. Das wurde uns auch ständig erzählt, als ich meine Jugend in den 90er Jahren des letzten Jahrhunderts verbrachte. Wenn man von der uns erzählten Aufmerksamkeitsspanne extrapoliert, sollte selbige heute negative Werte erreicht haben. Lustigerweise habe ich trotzdem auch das Gefühl, das es um den Nachwuchs besorgniserregend schlecht steht. Da bleibt nur die Frage, geht es wirklich kontinuierlich bergab, oder hat sich einfach unsere Wahrnehmung verändert, über die Jahrzehnte...
Torben S. schrieb: > Hallo, > > > Wer kann mir aber den Begriff Masse > idiotensicher erklären? > > Danke! Ja, kann ich. Masse bedeutet erst einmal nur "viel". Sonst nichts. Kapito?
Maximus schrieb: > Masse bedeutet erst einmal nur "viel". Sonst nichts. Kapito? So ein Quatsch. Das eine Staubkorn im Reinstraum hat eine Masse von ein paar Mikrogramm. Das ist alles andere als viel.
J. T. schrieb: > Da bleibt nur die Frage, geht es wirklich kontinuierlich bergab, oder > hat sich einfach unsere Wahrnehmung verändert, über die Jahrzehnte... Gute Frage. Wir beide sind da jedenfalls nicht alleine: "Das Leistungsniveau von Viertklässlern ist laut einer Studie spürbar gesunken. Sie lesen, rechnen und schreiben signifikant schlechter als ihre Altersgenossen vor zehn Jahren." https://www.tagesschau.de/inland/lesen-rechnen-grundschueler-lernen-101.html
J. T. schrieb: > Maximus schrieb: >> Masse bedeutet erst einmal nur "viel". Sonst nichts. Kapito? > > So ein Quatsch. Das eine Staubkorn im Reinstraum hat eine Masse von ein > paar Mikrogramm. Das ist alles andere als viel. nö, das ist mir zu viel
Maximus schrieb: > Masse bedeutet erst einmal nur "viel". Vielleicht hat es mit "etwas hebt sich aus der Masse ab" zu tun. Wenn wir abgehobene Spannungen messen, dann ist die Masse unser Bezugspunkt.
J. T. schrieb: > Maximus schrieb: >> Masse bedeutet erst einmal nur "viel". Sonst nichts. Kapito? > > So ein Quatsch. Das eine Staubkorn im Reinstraum hat eine Masse von ein > paar Mikrogramm. Das ist alles andere als viel. nö, das ist mir zu viel Stefan ⛄ F. schrieb: > Maximus schrieb: >> Masse bedeutet erst einmal nur "viel". > > Vielleicht hat es mit "etwas hebt sich aus der Masse ab" zu tun. Wenn > wir abgehobene Spannungen messen, dann ist die Masse unser Bezugspunkt. Es hat etwas mit einer Mengenbezeichnung zu tun. Wenn man das ganz genau wissen will dann muß man herausbekommen wann das Wort zum allerersten Mal verwendet wurde.
https://www.wissen.de/wortherkunft/masse Dort heraus: das Wort geht auf mhd. masse, ahd. massa zurück und wurde entlehnt aus lat. massa „Klumpen, Teigklumpen“, das seinerseits auf griech. mãza „Brotteig“ beruht, zu griech. mássein „kneten“; die Ausgangsbedeutung von Masse ist demnach „das Geknetete“;
Stefan ⛄ F. schrieb: > Gute Frage. Wir beide sind da jedenfalls nicht alleine: > "Das Leistungsniveau von Viertklässlern ist laut einer Studie spürbar > gesunken. Sie lesen, rechnen und schreiben signifikant schlechter als > ihre Altersgenossen vor zehn Jahren." Ist ja auch kein Wunder wenn kaum einer in der Klasse Deutsch kann. Dadurch sinkt das Niveau für alle Schüler weil der Lehrer auf alle Schüler Rücksicht nehmen muss.
Hallo Stefan ⛄ F. schrieb: > Gute Frage. Wir beide sind da jedenfalls nicht alleine: > > "Das Leistungsniveau... Jetzt mal als Zitat aus den verlinkten Beitrag der Tagesschau: "Das zeigt eine von der Kultusministerkonferenz (KMK) vorgestellte Studie, die im Abstand von fünf Jahren den Stand bei Viertklässlern untersucht." Mhhh jetzt wäre die Frage welche Personen eventuell sogar welcher Dienstleister hat denn die Studie durchgeführt und was war den der Prüfungsinhalt (z.B. Arbeitsblätter als PDF, simulierte Prüfung als Video) und zwar die alte als auch die neue. Wie wohl die meisten aus eigener Erfahrung wissen kann man Prüfungen und Fragen durchaus so steuern das die Ergebnisse eher besser oder schlechter werden, und genau wie hier im Forum haben die Menschen die die Prüfungen tatsächlich erstellen und abnehmen ihre Grundeinstellungen und (oft gar nicht selbst bewusste) Vorurteile. Daher: Sehr vorsichtig was die Ergebnisse betrifft - und zwar generell bei allen was auf nicht physikalisch bedingte Gesetze "kalibrierte Messgeräte" und der Anwendung von Mathematik basiert - wobei das alles auch dokumentiert und einsehbar sein muss. Was die Mathematik angeht: Die muss auch erstmal vermittelt werden - so das ich auch sehr skeptisch bin was die Aussagekraft von Mathematikprüfungen und Allgemeinen Schlüssen über die Leistungsfähigkeit der Schüler (Studenten,"Normalbevölkerung",...) daraus geht. Und war es nicht immer schon so?: "Wir mussten früher viel mehr Leisten" (Generell immer und überall) "Die Schüler waren früher viel schlauer" (Wobei ich natürlich ein Schüler von früher war) Mann warum nicht einfach entspannter, warum immer diese blöden "Lehrstandseehebungen" und die PISA Geilheit, warum dieses "Exelence" Gerede?
Dirk schrieb: > Stefan ⛄ F. schrieb: >> Gute Frage. Wir beide sind da jedenfalls nicht alleine: >> "Das Leistungsniveau von Viertklässlern ist laut einer Studie spürbar >> gesunken. Sie lesen, rechnen und schreiben signifikant schlechter als >> ihre Altersgenossen vor zehn Jahren." > > Ist ja auch kein Wunder wenn kaum einer in der Klasse Deutsch kann. > Dadurch sinkt das Niveau für alle Schüler weil der Lehrer auf alle > Schüler Rücksicht nehmen muss. Schlußfolgerung daraus: Wer mag es sagen? Die Antwort wird jedenfalls sofort gelöscht.
Wolfgang schrieb: > Bei jeder OP-Schaltung mit symmetrischer Versorgung liegt 0V und nicht > die negative Spannung an Masse "Virtuelle Masse" werfe ich einmal in die Debatte. Tietze Schenk Seite 136 und mehr Begriff "Masse" alleine ist dort im Glossar hinten nicht zu finden. ciao gustav
Stefan ⛄ F. schrieb: > doch die Aufmerksamkeitsspanne der Jugend ist dennoch besorgniserregend > gesunken. Nicht nur die der Jugend, wenn man hier einige Antworten liest die immer wieder vom Eingangsthema abweichen.
René H. schrieb: > Nicht nur die der Jugend, wenn man hier einige Antworten liest die immer > wieder vom Eingangsthema abweichen. Die Aufmerksamkeitsspanne nähert sich im Alter auch wieder der Jugend an, also alles OK. Vom Schreibstil werden wir auch immer jünger, bei uns liegt es an der sinkenden Restlebenszeit, bei der Jugend ist es die Ungeduld.
Joachim B. schrieb: > Die Aufmerksamkeitsspanne nähert sich im Alter auch wieder der Jugend > an, also alles OK. Den Jugendlichen ist es egal, wie sie sich unsterblich fühlen. Uns alten ist es egal, weil wir sowieso bald sterben.
Karl B. schrieb: > "Virtuelle Masse" werfe ich einmal in die Debatte. Eine virtuelle Masse ist nur eine künstlich erzeugte Spannung durch z.B. Teilen mit zwei Widerständen aus einer normalen, zweipoligen Quelle. Also nur ein Hinweis darauf, wie sie erzeugt wurde. Nur ein Netz mit einer Aufgabe, die jemanden veranlasst, dazu 'Masse' zu sagen.
HildeK schrieb: > Eine virtuelle Masse ist nur eine künstlich erzeugte Spannung durch z.B. > Teilen mit zwei Widerständen aus einer normalen, zweipoligen Quelle. > Also nur ein Hinweis darauf, wie sie erzeugt wurde. Nur ein Netz mit > einer Aufgabe, die jemanden veranlasst, dazu 'Masse' zu sagen. Das stimmt so nicht und ist völlig unzureichend vor dem Hintergrund der virtuellen Masse erklärt.
Stefan ⛄ F. schrieb: > Joachim B. schrieb: > >> Die Aufmerksamkeitsspanne nähert sich im Alter auch wieder der Jugend >> an, also alles OK. > > Den Jugendlichen ist es egal, wie sie sich unsterblich fühlen. Uns alten > ist es egal, weil wir sowieso bald sterben. Bist du gerade in der midlife crisis?
M. K. schrieb: > Das stimmt so nicht und ist völlig unzureichend vor dem Hintergrund der > virtuellen Masse erklärt. Dann erkläre es zureichend 😀!
M. K. schrieb: > Das stimmt so nicht und ist völlig unzureichend vor dem Hintergrund der > virtuellen Masse erklärt. Ich bin jetzt kein studierter virtueller Massologe, aber ich fand HildeKs Erklärung recht eingängig.
J. T. schrieb: > M. K. schrieb: >> Das stimmt so nicht und ist völlig unzureichend vor dem Hintergrund der >> virtuellen Masse erklärt. > > Ich bin jetzt kein studierter virtueller Massologe, aber ich fand > HildeKs Erklärung recht eingängig. Willst du jetzt darüber abstimmen? Und dann natürlich Recht haben?
Udo S. schrieb: > [Lauter unwichtges] Na hoppla...gabs ja doch mehr sowjetische Nobelpreisträger als ich vermutet hätte. Aber das ändert nix an der Sache, daß Finnland mit dem DDR-Schulsystem gegen Deutschland recht erfolgreich war. Aber, und das ist das Wichtigste: Immerhin hat es hier niemand nötig sich selbst zu erhöhen indem er andere zu erniedrigen sucht, und deine Beiträge zur Frage des TSs waren auch fachlich die Besten.
Merkeltrine schrieb: > Willst du jetzt darüber abstimmen? Und dann natürlich Recht haben? Wozu? HildeK hat es gut erklärt. Zum Vergleich mal "Virtualität" aus der Wiki-Headline: > Virtualität ist die Eigenschaft einer Sache, nicht in der Form zu existieren, in der sie zu existieren scheint, aber in ihrem Wesen oder ihrer Wirkung einer in dieser Form existierenden Sache zu gleichen. Aber ja, eine Erklärung kann kaum für alle Wissens- und Geisteslevel ausreichend sein, so dass ich M.K.s Ausführung begrüßt hätte. Auch um seinem rein destruktiven rein destruktiver Beitrag ("stimmt nicht", "unzureichend") einen Sinn zu geben.
HildeK schrieb: > Dann erkläre es zureichend 😀! Beispiel im Anhang der deiner Beschreibung entspricht: HildeK schrieb: > Eine virtuelle Masse ist nur eine künstlich erzeugte Spannung durch z.B. > Teilen mit zwei Widerständen aus einer normalen, zweipoligen Quelle. > Also nur ein Hinweis darauf, wie sie erzeugt wurde. Nur ein Netz mit > einer Aufgabe, die jemanden veranlasst, dazu 'Masse' zu sagen. Sie entspricht völlig deinen Angaben, sie enthält eine normale zweipolige Quelle und Teiler mit zwei Widerständen. Aber niemand käme wohl auf die Idee, Punkt A, die also künstlich erzeugte Spannung, als virtuelle Masse zu bezeichnen. Das wäre auch völlig falsch denn ein Punkt, den man als virtuelle Masse bezeichnet ist ein Punkt, der scheinbar (und hier ist das Wort "scheinbar" absichtlich gewählt -> Wortbedeutung) Masse ist, also ein Punkt, der erstmal so aussieht, als sei er der Bezugspunkt aber er ist nicht der Bezugspunkt. Damit Punkt A auch nur annähernd dem Bezugspunkt entspricht müsste R2 << R1 gelten und selbst dann würde kein Fachkundiger Punkt A im gezeigten Beispiel als virtuelle Masse bezeichnen.
A. S. schrieb: >> Virtualität ist die Eigenschaft einer Sache, nicht in der Form zu existieren, in > der sie zu existieren scheint, aber in ihrem Wesen oder ihrer Wirkung > einer in > dieser Form existierenden Sache zu gleichen. Diese Erklärung zeigt meiner Ansicht nach sehr gut warum HildeK es schlecht beschrieben hat. Nach HildeKs Ausführung könnte man meinen, dass jede Spannung als virtuelle Masse bezeichnet werden kann. Masse hat aber genau eine Spannung und nicht beliebigen. Und da nach dieser Beschreibung die virtuelle Masse also so aussehen muss wie Masse kann die virtuelle Masse nicht beliebige Spannungspegel annehmen sondern nur genau einen Spannungspegel ;)
M. K. schrieb: > Sie entspricht völlig deinen Angaben, sie enthält eine normale > zweipolige Quelle und Teiler mit zwei Widerständen. Aber niemand käme > wohl auf die Idee, Punkt A, die also künstlich erzeugte Spannung, als > virtuelle Masse zu bezeichnen. Wenn ich Punkt A, als virtuelle Masse nutze, dann ist das eine virtuelle Masse. Ganz einfach, weil es dann in der Schaltung genau diese Funktion hat. Wenn DIR das nicht passt, nenn das halt zB: Hilfsspannung-Mitte. Nur dann viel Spaß mit der Kommunikation mit Kollegen u. Co..... D..p
Al Adin schrieb: > Torben S. schrieb: >> >> Spannung ist der Ladungsunterschied zwischen zwei Polen. Strom die >> Bewegung der Ladung pro Zeiteinheit. > > Masse ist KEINE Ladung ! Spannung ist auch kein Ladungsunterschied!
Im Tietze Schenk (S.135) steht folgendes: "...Innerhalb seines linearen Arbeitsbereiches sorgt der Operationsverstärker dafür, dass sich eine solche Ausgangsspannung [Ua] einstellt, dass [Un] ungefähr gleich Null wird. Der invertierende Eingang verhält sich also wie ein Masseanschluss, obwohl keine niederohmige passive Masseverbindung besteht..." Das nennt man dann virtuelle Masse. ciao gustav
Karl B. schrieb: > Das nennt man dann virtuelle Masse. Ja, richtig, das ist etwas völlig anderes. Hier ist die virtuelle Masse wirklich virtuell: https://de.wikipedia.org/wiki/Virtuelle_Masse_(Elektronik) Und hier ist der künstlich erzeugte 0V-Bezugspunkt schon real: https://www.tubecad.com/2018/02/blog0412.htm
M. K. schrieb: > Beispiel im Anhang der deiner Beschreibung entspricht Nicht ganz, denn das Massesymbol muss an den Punkt A gezeichnet werden. Sonst ist es keine Masse, auch keine virtuelle. > Sie entspricht völlig deinen Angaben, sie enthält eine normale > zweipolige Quelle und Teiler mit zwei Widerständen. Aber niemand käme > wohl auf die Idee, Punkt A, die also künstlich erzeugte Spannung, als > virtuelle Masse zu bezeichnen. Siehe oben. > Das wäre auch völlig falsch denn ein > Punkt, den man als virtuelle Masse bezeichnet ist ein Punkt, der > scheinbar (und hier ist das Wort "scheinbar" absichtlich gewählt -> > Wortbedeutung) Masse ist, also ein Punkt, der erstmal so aussieht, als > sei er der Bezugspunkt aber er ist nicht der Bezugspunkt. Auch wieder: siehe oben. Ich muss ihn eben als Masse definieren. War meine Rede schon die ganze Zeit: ich definiere ein Schaltungsnetz als Masse. Vorher ist es keine. Das typische Beispiel ist doch die Beschaltung eines invertierenden OPAs an Single Supply. Da nimmt man häufig diesen Teiler für den ninv. Anschluss. > Damit Punkt A auch nur annähernd dem Bezugspunkt entspricht müsste R2 << > R1 gelten und selbst dann würde kein Fachkundiger Punkt A im gezeigten > Beispiel als virtuelle Masse bezeichnen. ??? Ich definiere den Punkt A als Bezugspunkt und nenne ihn Masse. Georg M. schrieb: > Hier ist die virtuelle Masse wirklich virtuell: > > https://de.wikipedia.org/wiki/Virtuelle_Masse_(Elektronik) Den Abschnitt würde ich als zum Thema unpassend bezeichnen, zumindest für den hinteren Teil bei dem ich mitdiskutiert habe. > Und hier ist der künstlich erzeugte 0V-Bezugspunkt schon real: > > https://www.tubecad.com/2018/02/blog0412.htm Ja, hier sind viele Schaltungsvarianten drin, die passen. Ich hatte die zwei Widerstände nur als einfachstes Beispiel genannt und auch geschrieben, dass es weitere Schaltungen gibt. Nur würde ich nicht beiden Widerständen einen Kondensator parallel schalten. Denn dieser Punkt soll ruhig sein, am besten ruhiger als die Versorgungsspannung.
HildeK schrieb: > Nicht ganz, denn das Massesymbol muss an den Punkt A gezeichnet werden. > Sonst ist es keine Masse, auch keine virtuelle. Masse != virtuelle Masse. Ein Fehler, der gern gemacht wird. Natürlich kann man auch Punkt A als Masse definieren. Dann kann aber Punkt A auch keine virtuelle Masse mehr sein wenn der Punkt A Masse ist. Georg M. schrieb: > Und hier ist der künstlich erzeugte 0V-Bezugspunkt schon real: Wie gesagt: Masse, bzw. der Bezugspunkt kann niemals eine virtuelle Masse bzw. ein virtueller Bezugspunkt sein. Grund hierfür wird schon im von dir verlinkten Wiki (https://de.wikipedia.org/wiki/Virtuelle_Masse_(Elektronik)) eindeutig beschrieben: Die virtuelle Masse (auch virtueller Nullpunkt, VNP) beschreibt in der Elektronik einen Punkt einer elektrischen Schaltung, der trotz fließender Ströme ein Massepotential aufweist, jedoch nicht direkt mit der Masse verbunden ist. Und der Knackpunkt ist hier genau der letzte Teilsatz: jedoch nicht direkt mit der Masse verbunden ist. Habe ich also einen Punkt, der als virtuelle Masse bezeichnet ist, darf dieser nicht direkt, also niederohmig, mit Masse verbunden sein.
M. K. schrieb: > Masse != virtuelle Masse. Ein Fehler, der gern gemacht wird. Ja, hast vollkommen recht. Da habe ich mich verleiten lassen von Karl B. Karl B. schrieb: > "Virtuelle Masse" werfe ich einmal in die Debatte. und nicht mehr auf die korrekte Wortwahl geachtet. Es hätte eher 'künstliche' Masse heißen müssen. Um die virtuelle ging es hier auch gar nicht, sondern um "Was ist Masse?" und darum, dass es nicht zwangsweise der Minus- oder Pluspol der Versorgung sein muss. Spätestens da hätte bei mir der Groschen fallen müssen 😀: Georg M. schrieb: > Karl B. schrieb: >> Das nennt man dann virtuelle Masse. > > Ja, richtig, das ist etwas völlig anderes.
M. K. schrieb: > Masse hat aber genau eine Spannung und nicht beliebigen. Masse ist genau gar keine Spannung. Masse ist ein Potential.
Wühlhase schrieb: > M. K. schrieb: >> Masse hat aber genau eine Spannung und nicht beliebigen. > > Masse ist genau gar keine Spannung. Masse ist ein Potential. Ja. Spannung gibt es nur zwischen Potentialen. Da Masse Bezugspunkt ist, hat sie per Definition die Spannung Null.
Jobst Q. schrieb: > Wühlhase schrieb: > >> M. K. schrieb: >>> Masse hat aber genau eine Spannung und nicht beliebigen. >> >> Masse ist genau gar keine Spannung. Masse ist ein Potential. > > Ja. Spannung gibt es nur zwischen Potentialen. Da Masse Bezugspunkt ist, > hat sie per Definition die Spannung Null. Da Spannung eine Potentialdifferenz ist, kann ein Potential für sich genommen schwerlich eine Spannung haben.
Zum Brüllen komisch, wie gestandene Mannen, mit immer höher gestelzteren Antworten versuchen, einem Troll die geistloseste aller Fragen zu beantworten. Meine banale Frage daher: Habt ihr eigentlich nichts Besseres zu tun als, euch hier zum Voll-Affen zu machen?
Percy N. schrieb: > Da Spannung eine Potentialdifferenz ist, kann ein Potential für sich > genommen schwerlich eine Spannung haben. Hier kommt das „Problem“ zum Tragen, dass Spannung und Potential dieselbe SI-Einheit haben, nämlich Volt. Umgangssprachlich ist es daher üblich, dass man sagt, ein Potential habe eine Spannung wenngleich das physikalisch nicht korrekt ;)
Alois schrieb: > Meine banale Frage daher: Habt ihr eigentlich nichts Besseres zu tun > als, euch hier zum Voll-Affen zu machen? Och doch, wir können auch Fragen von Idioten beantworten aber wo bleibt dabei der Spass für uns?
M. K. schrieb: > Hier kommt das „Problem“ zum Tragen, dass Spannung und Potential > dieselbe SI-Einheit haben, nämlich Volt. Noch schöner beim Drehmoment: Nm ist auch eine Einheit für Arbeit.
Alois schrieb: > Zum Brüllen komisch, wie gestandene Mannen, mit immer höher > gestelzteren > Antworten versuchen, einem Troll die geistloseste aller Fragen zu > beantworten. > > Meine banale Frage daher: Habt ihr eigentlich nichts Besseres zu tun > als, euch hier zum Voll-Affen zu machen? Die Sache ist ja die, das diesen Thread durchaus auch Leute lesen, die so eine Frage ernsthaft haben und nach einer Antwort suchen. Außerdem kommt es gelegentlich, wenn auch nicht hier, durchaus vor, daß sich aus diesen "Anfägerfragen" durchaus recht schwierige Fragestellungen ergeben, wie z.B. neulich den Thread mit der Leistungsberechnung. Eine wunderbare Gelegenheit, sich das Hirn daran zu reiben, und evt. lernt sogar jemand anderes etwas interessantes dazu.
Wühlhase schrieb: > Eine wunderbare Gelegenheit, sich das Hirn daran zu reiben [...] ... viel eher noch um sich zum Voll-Honk zu machen.
Wühlhase schrieb: > Finnland hatte nach dem Fall der SU das Grundschulsystem der DDR > übernommen Das ist schlicht und ergreifend Unfug. Wühlhase schrieb: > wie z.B. neulich den Thread mit der Leistungsberechnung. Link?
Percy N. schrieb: > Da Spannung eine Potentialdifferenz ist, kann ein Potential für sich > genommen schwerlich eine Spannung haben. Aber nicht Masse, denn das ist das Bezugspotential, das als Null Volt definiert wird. So wie auch Normal-Null (Meeresspiegel) als Null definiert wurde, obwohl er ständig ansteigt.
Torben S. schrieb: > Wer kann mir aber den Begriff Masse > idiotensicher erklären? Denke mal an den Unterschied, ob sich dir eine Fliege auf deine Glatze setzt oder ob es ein Elefant tut. Da merkst du, was Masse ist... (mir fällt da gerade die 'Sonja' aus dem Buch vom Hundertjährigen, der aus dem Fenster sprang ein). W.S.
W.S. schrieb: > Fliege ... oder ... Elefant Das hier über die elektrischen Masse diskutiert wird, hasst du hoffentlich mitbekommen, oder nicht?
Stefan ⛄ F. schrieb: > Percy N. schrieb: > >> Da Spannung eine Potentialdifferenz ist, kann ein Potential für sich >> genommen schwerlich eine Spannung haben. > > Aber nicht Masse, denn das ist das Bezugspotential, das als Null Volt > definiert wird. > So wie auch Normal-Null (Meeresspiegel) als Null definiert wurde, obwohl > er ständig ansteigt. Was willst Du mir damit sagen?
Percy N. schrieb: > Was willst Du mir damit sagen? Was ich geschrieben habe: Dass Masse per Definition Null Volt hat, also Null Volt, also keine Spannung. Deiner Aussage hätte man entnehmen können, dass Masse eine Spannung hätte.
Stefan ⛄ F. schrieb: > Deiner Aussage hätte man entnehmen können, dass Masse eine Spannung > hätte. Nö. Aber vielleicht sprechen wir nicht dieselbe Sprache.
Percy N. schrieb: > Nö. Aber vielleicht sprechen wir nicht dieselbe Sprache. Na gut, dann sind wir uns ja fachlich einig.
J. T. schrieb: > Da bleibt nur die Frage, geht es wirklich kontinuierlich bergab, oder > hat sich einfach unsere Wahrnehmung verändert, über die Jahrzehnte... Es geht tatsächlich bergab, leider. Die 'Generation Smartphone' denkt alles zu wissen weil ja alles im Netz zu finden ist (was auch nicht stimmt). Damit einher geht eine gewisse Bequemlichkeit im Denken. Selber (nach)denken ist out denn ein paar Klicks weiter steht ja alles ... Was ist Masse? Ganz einfach ein (beliebiges) Potential in einer Schaltung welches als Masse definiert wird. Alle anderen Spannungen werden dann auf diese Null Volt bezogen.
Stefan ⛄ F. schrieb: > Aber nicht Masse, denn das ist das Bezugspotential, das als Null Volt > definiert wird. > > So wie auch Normal-Null (Meeresspiegel) als Null definiert wurde, obwohl > er ständig ansteigt. ach komm, niemand bezieht Körperlängen bei der Längenermittlung auf NN. gemessen wird immer von den Füßen, egal ob die auf 0m über NN oder 1000m über NN also auf Ground Grund GND stehen, dort wo GND an den Füssen ist, ist 0 und das kann sogar in 3000m über NN sein. Das muss nicht mal Erde sein, auch auf dem Mond hat man eine Körperlänge ab Fuß, ein Gliedermaßstab würde auch mit dem gleichen Raumanzug dasselbe Ergebnis bringen wie auf der Erde. Mein Fluke 8860a habe ich mit GND Masse im Chassis auf +5kV im Hochspannungsröhrennetzteil gegrillt!
Stefan ⛄ F. schrieb: > Das hier über die elektrischen Masse diskutiert wird, hasst du > hoffentlich mitbekommen, oder nicht? Es wurde nach einer idiotensicheren Erklärung nachgesucht. Darum. W.S.
W.S. schrieb: > Stefan ⛄ F. schrieb: > >> Das hier über die elektrischen Masse diskutiert wird, hasst du >> hoffentlich mitbekommen, oder nicht? > > Es wurde nach einer idiotensicheren Erklärung nachgesucht. Darum. Auch dann Quark. Was Du beschreibst, ist Gewicht, mithin eine Kraft, beruhend auf Masse und Gravitation. Wenn Du aber unbedingt Deine Lieblingstiere einführen möchtest, dann schlage doch vor, entweder eine Fliege oder einen Elefanten mit dem Finger wegzuschnipsen (vorher üben, eine Kuh umzuschubsen!).
W.S. schrieb: > Stefan ⛄ F. schrieb: >> Das hier über die elektrischen Masse diskutiert wird, hasst du >> hoffentlich mitbekommen, oder nicht? > > Es wurde nach einer idiotensicheren Erklärung nachgesucht. > In Verbindung mit dem Ladungsunterschied zweier Pole kann die Körpermasse nicht gemeint sein.
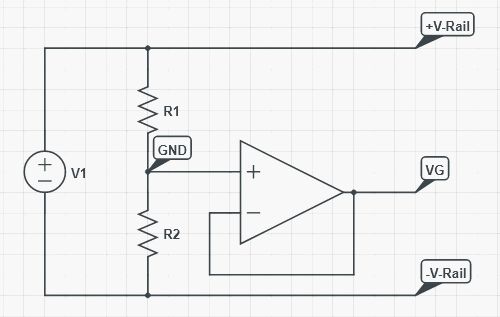
Georg M. schrieb: > Karl B. schrieb: >> Das nennt man dann virtuelle Masse. > Ja, richtig, das ist etwas völlig anderes. > Hier ist die virtuelle Masse wirklich virtuell: > https://de.wikipedia.org/wiki/Virtuelle_Masse_(Elektronik) > Und hier ist der künstlich erzeugte 0V-Bezugspunkt schon real: > https://www.tubecad.com/2018/02/blog0412.htm Ganz so "völlig anders" ist das ganze nicht, wenn man die "nomielle künstlich erzeugte Masse eines Railsplitters" als "Virtuelle Masse" bezeichnet. WEIL: Eigentlich möchte man sehr häufig bei einer symmetrischen Versorgung die Masse als das Potential bezeichnen, was GENAU zwischen den beiden Versorgungsspannungen liegt. Also das, was etwa durch einen 1:1-Spannungsteiler entsteht, im angehängten Bild "GND". Leider ist dieser Punkt nur sehr gering belastbar. Also erstellt man durch eine entsprechende Schaltung (z.B. einen OPV) ein "Netz", dessen elektrisches Potential sehr nahe an dieser gewünschten Masse liegt, im Bild eben "VG". Und das entspricht eben genau jener "virtuellen Masse" aus der OP-Amp-Schaltung.
René H. schrieb: > In Verbindung mit dem Ladungsunterschied zweier Pole kann die > Körpermasse nicht gemeint sein. noch nie geladen gewesen?
Joachim B. schrieb: > René H. schrieb: >> In Verbindung mit dem Ladungsunterschied zweier Pole kann die >> Körpermasse nicht gemeint sein. > > noch nie geladen gewesen? Noch nie. Mich kann keiner so leicht auf die Palme bringen. Mein Fell ist berufsbedingt sehr dick. Ich habe auch nie gelernt zornig zu sein. 😉
Achim H. schrieb: > ... im angehängten Bild "GND". Leider ist > dieser Punkt nur sehr gering belastbar. Dann ist das keine Masse, und die Bezeichnung "GND" ist an dieser Stelle schlichtweg falsch.
René H. schrieb: > Ich habe auch nie gelernt zornig zu sein. > 😉 Hm, ich musste das nie lernen, das konnte ich von Beginn an perfekt 😉😂
Leute, Leute, die Masse hat nicht Null Volt. Die Erde ist geladen. Es gibt ein EFeld von rund 100V/m Hoehenmeter im Nahbereich.
Dieter schrieb: > Leute, Leute, die Masse hat nicht Null Volt. Die Erde ist geladen. Es > gibt ein EFeld von rund 100V/m Hoehenmeter im Nahbereich. Da Spannung immer die Potentialdifferenz zwischen 2 Punkten ist - ist die Aussagen, die Masse habe x Volt ohnehin Blödsinn - solange nicht der 2. Punkt spezifiziert wird.
https://www.mikrocontroller.net/attachment/235176/Drehstrom.png Beitrag "Vom Kraftwerk zur Steckdose"
Walter K. schrieb: > solange nicht der 2. Punkt spezifiziert wird. Tja, wenn das eine zweite Masse ist, hilfts auch nicht weiter.
Georg M. schrieb: > Achim H. schrieb: >> ... im angehängten Bild "GND". Leider ist >> dieser Punkt nur sehr gering belastbar. > > Dann ist das keine Masse, und die Bezeichnung "GND" ist an dieser Stelle > schlichtweg Okay, dann möchte ich es anders ausdrücken: Die Spannung zwischen einer der Rails und diesem Punkt ist nicht stabil gegenüber Belastungen (wohl aber die zwischen den beiden Rails). Trotzdem möchte man auch hier ein Potential ungefähr in der Mitte zwischen den beiden Rails als Bezugspotential nutzen können, so wie es bei einer richtigen symmetrischen Versorgung macht.
Walter K. schrieb: > Da Spannung immer die Potentialdifferenz zwischen 2 Punkten ist Das ist richtig. Walter K. schrieb: > ist > die Aussagen, die Masse habe x Volt ohnehin Blödsinn Das ist falsch weil nicht nur elektrische Spannungen die Einheit Volt tragen sondern auch elektrische Potentiale als Einheit Volt haben. Die Aussage, ein Potential, ganz gleich ob man ihn nun als Masse definieren mag oder nicht, habe x Volt ist eine physikalisch/mathematisch genaue Angabe die bzgl. ihrer Einheit über jeden Zweifel erhaben ist.
M. K. schrieb: > Das ist falsch weil nicht nur elektrische Spannungen die Einheit Volt > tragen sondern auch elektrische Potentiale als Einheit Volt haben. Es ist falsch. Nur weil zwei Größen dieselbe Einheit tragen, sind sie längst nicht identisch. Sonst gäbe es nur eine Größe und auf die zweite würde man verzichten. Es wurden genug Beispiele genannt, an denen das eigentlich deutlich sein sollte.
Wühlhase schrieb: > Nur weil zwei Größen dieselbe Einheit tragen, sind sie > längst nicht identisch. Ich habe auch nicht gesagt, dass die Größen identisch sind sondern dass die Größen die selbe Einheit tragen. Du musst auch schon richtig lesen ;)
Geht wieder ins Bett. Ihr löst heute nicht mehr das Massenproblem. Gute Nacht bis spaetestens Morgen. Muss mein CoViD vom Di noch auskurieren.
M. K. schrieb: > Wühlhase schrieb: >> Nur weil zwei Größen dieselbe Einheit tragen, sind sie >> längst nicht identisch. > > Ich habe auch nicht gesagt, dass die Größen identisch sind sondern dass > die Größen die selbe Einheit tragen. Du musst auch schon richtig lesen > ;) Du sagst nicht direkt, daß die Größen identisch sind, benutzt sie aber synonym. Und das moniere ich. Die Aussage, ein Potential habe xV, ergibt nur Sinn wenn der Bezugspunkt - die Masse - bereits festgelegt wurde und du dich auf dieses Potential beziehst, und selbst das nur mit viel gutem Willen. Normalerweise redet man ja eher davon, das ein Potential auf xV liegt. Meistens sehe ich von solchen Korinthenkackereien ja ab, aber bei diesem Thema finde ich das durchaus berechtigt.
Wühlhase schrieb: > Du sagst nicht direkt, daß die Größen identisch sind, benutzt sie aber > synonym. Das ist richtig aber sie sind ja auch synonym, sonst könnte man ja nicht sagen, dass die Potentialdifferenz eine Spannung ist. Wühlhase schrieb: > Normalerweise redet > man ja eher davon, das ein Potential auf xV liegt. Es es weist x Volt auf. Das ist gleichbedeutend, d.h. synonym ;) An der Gleichung
kann niemand erkennen ob hier eine Potentialdifferenz berechnet wurde oder eine Spannungsdifferenz.
M. K. schrieb: > Wühlhase schrieb: >> Normalerweise redet >> man ja eher davon, das ein Potential auf xV liegt. > > Es es weist x Volt auf. Das ist gleichbedeutend, d.h. synonym ;) Ein Potential kann nicht auf xV liegen. Eine Spannungsangabe bzgl. des Potentials eines Punktes ist nur zusammen mit einem Bezugspunkt möglich, genauso wie es nicht möglich ist, Sendeleistungen oder Schalldruckpegel in dB anzugeben.
M. K. schrieb: > Walter K. schrieb: >> Da Spannung immer die Potentialdifferenz zwischen 2 Punkten ist > > Das ist richtig. > > Walter K. schrieb: >> ist >> die Aussagen, die Masse habe x Volt ohnehin Blödsinn > > Das ist falsch weil nicht nur elektrische Spannungen die Einheit Volt > tragen sondern auch elektrische Potentiale als Einheit Volt haben. Die > Aussage, ein Potential, ganz gleich ob man ihn nun als Masse definieren > mag oder nicht, habe x Volt ist eine physikalisch/mathematisch genaue > Angabe die bzgl. ihrer Einheit über jeden Zweifel erhaben ist. Das mag schon sein, aber nur die Potentialdifferenz ist eindeutig messbar … also der Potentialunterschied zwischen 2 Punkten. Elektrische Potentiale im elektrischen Feld haben zwar auch die Physikalische Einheit [V] - sind aber mehr eine willkürliche Festlegung und nicht direkt messbar! Warum ist das so? Weil es keinen 2. Bezugspunkt gibt!
Wolfgang schrieb: > Eine Spannungsangabe bzgl. des > Potentials eines Punktes ist nur zusammen mit einem Bezugspunkt möglich Tja, auch das ist falsch. Volt lässt sich unter anderem auch als Jule pro Coulomb angeben und dafür braucht man keinen Bezugspunkt. Wenn ich also die Energie im Punkt X kenne und welche Ladung der Punkt X hat, wofür genau brauch ich dann noch einen elektrischen Bezugspunkt? ;)
Walter K. schrieb: > Das mag schon sein, aber nur die Potentialdifferenz ist eindeutig > messbar Völlig richtig ;)
Beitrag #7145688 wurde von einem Moderator gelöscht.
Beitrag #7145691 wurde von einem Moderator gelöscht.
Ollalola schrieb im Beitrag #7145688: > Nun gut, > > Man nehme eine Elektronen Kanone und schieße sie auf ein Target. > > Welche Spannung nimmt das Target an? Das ist doch langweilig - besser Protonen in den Kern schiessen ;-)
Ollalola schrieb im Beitrag #7145688: > Nun gut, > > Man nehme eine Elektronen Kanone und schieße sie auf ein Target. > > Welche Spannung nimmt das Target an? Dann ist das Target nicht mehr elektrisch neutral, sondern negativ! Und dies ist gegenüber dem vor dem Beschuss elektrisch neutralen Target sogar messbar!
M. K. schrieb: > Wolfgang schrieb: >> Eine Spannungsangabe bzgl. des >> Potentials eines Punktes ist nur zusammen mit einem Bezugspunkt möglich > > Tja, auch das ist falsch. Volt lässt sich unter anderem auch als Jule > pro Coulomb angeben und dafür braucht man keinen Bezugspunkt. Wenn ich > also die Energie im Punkt X kenne und welche Ladung der Punkt X hat, > wofür genau brauch ich dann noch einen elektrischen Bezugspunkt? ;) Das hat nun aber im Kontext der Frage: „Was ist Masse“ schon etwas den Geschmack von der ( übrigens mathematisch korrekten ) Gleichung: 25 - 5 : 5 = 4!
Stefan ⛄ F. schrieb: > Die Antwort muss in 140 Zeichen passen, sonst kriegt unser Nachwuchs das > nicht mehr memoriert. Der Grund ist eher, wenn du jetzt wieder mit deinen normalen 5 Seiten Erklärung (davon 60% falsch), deinem Helfersyndrom und deinen Webseiten als begleitende Lektüre anrückst, es einem normalen Menschen (wie mir z.B.) die Sicherung raushaut.
M. K. schrieb: > Volt lässt sich unter anderem auch als Jule > pro Coulomb angeben und dafür braucht man keinen Bezugspunkt. Auch bei der Energie braucht es einen Bezugspunkt, weil sie die Arbeit bezeichnet, die nötig ist um die Ladung von genau diesen auf ein gewisses Potential zu heben. Oder genauer: Die Arbeit die potentiell umgesetzt werden könnte, wenn die Ladung sich vom aktuellen Potenzial zum Bezugspunkt bewegen würde. Spannung ist lediglich ein Ausdruck für auf die Ladung normierte Energie. Und ob man jetzt die Spannung als Potentialdifferenz, oder das Potential als Spannung zum Bezugspunkt betrachtet, ist doch gehüpft wie gesprungen...
Nico26plus1 schrieb: > Auch bei der Energie braucht es einen Bezugspunkt Ist mir neu, dass man u.a. bei
einen Bezugspunkt braucht. ;) Nico26plus1 schrieb: > weil sie die Arbeit > bezeichnet, die nötig ist um die Ladung von genau diesen auf ein > gewisses Potential zu heben Du meinst es macht also einen Unterschied ob ich ein fiktives Potential von 3 auf 4 Volt anhebe oder von 865649120 auf 865649121 Volt? Interessant. Nur weil beim Umgang mit elektrischen Potentialen ein Bezugspunkt sehr hilfreich ist heißt das doch nicht, dass Energie einen Bezugspunkt braucht. Nico26plus1 schrieb: > Spannung ist lediglich ein Ausdruck für auf die Ladung normierte > Energie. Und ob man jetzt die Spannung als Potentialdifferenz, oder das > Potential als Spannung zum Bezugspunkt betrachtet, ist doch gehüpft wie > gesprungen. Und das zeigt ganz deutlich: Auch du verwechselt elektrische Spannung mit elektrischen Potential nur weil beide Größen dieselbe Einheit verwenden. Eine elektrische Spannung ist und bleibt eine Potentialdifferenz. Nur weil an einem Zahlenwert hinten ein V steht heißt das noch lange nicht, dass man es mit einer Spannung zu tun hat. Wenn man den Bezugspunkt, das Bezugspotential, geschickt legt, kann man eine Analogie zwischen Potential und Spannung herstellen. Es sind aber immer noch zwei verschiedene Sachen.
M. K. schrieb: > Ist mir neu, dass man u.a. bei > 12mv2\frac{1}{2}mv^2 > > einen Bezugspunkt braucht. ;) Wie bestimmst Du denn v? M. K. schrieb: > Das ist richtig aber sie sind ja auch synonym, sonst könnte man ja nicht > sagen, dass die Potentialdifferenz eine Spannung ist. Eine Potentialdifferenz ist etwas anderes als ein Potential.
Percy N. schrieb: > Eine Potentialdifferenz ist etwas anderes als ein Potential. Öhm...ich hab ja auch geschrieben, dass eine Potentialdifferenz eine Spannung ist. Das hast du selbst zitiert. ???
M. K. schrieb: > Percy N. schrieb: > >> Eine Potentialdifferenz ist etwas anderes als ein Potential. > > Öhm...ich hab ja auch geschrieben, dass eine Potentialdifferenz eine > Spannung ist. Das hast du selbst zitiert. ??? Deshalb ist es ja auch verwegen, ein Potential gleichermaßen als Spannung aufzufassen. Oder hältst Du auch einen Meilenstein für die darauf angegebene Strecke?
M. K. schrieb: > Das ist falsch weil nicht nur elektrische Spannungen die Einheit Volt > tragen sondern auch elektrische Potentiale als Einheit Volt haben. Die > Aussage, ein Potential, ganz gleich ob man ihn nun als Masse definieren > mag oder nicht, habe x Volt ist eine physikalisch/mathematisch genaue > Angabe die bzgl. ihrer Einheit über jeden Zweifel erhaben ist. Das klingt etwas anders als M. K. schrieb: > Öhm...ich hab ja auch geschrieben, dass eine Potentialdifferenz eine > Spannung ist.
Können wir hier nicht mal einen GOTO Beitrag "Re: Was ist Masse?" einfügen? Dann setzt sich die Diskussion von alleine fort.
M. K. schrieb: > Ist mir neu, dass man u.a. bei > 12mv2\frac{1}{2}mv^2 > einen Bezugspunkt braucht. ;) Nimmst du dann die Masse des Balls der sich über der Erde bewegt, oder die Masse der Erde die sich unterm Ball bewegt? ;)
brüno schrieb: > Nimmst du dann die Masse des Balls der sich über der Erde bewegt, oder > die Masse der Erde die sich unterm Ball bewegt? ;) Welche Energie interessiert mich denn? ;) Percy N. schrieb: > Das klingt etwas anders als Ähm ja, bei ersterem ist ja auch nur die Aussage, dass Potential und Spannung die selbe Einheit tragen, nämlich Volt. Aber von der Einheit kann man nicht immer auf die Größe schließen und das ist hier ja das beste Beispiel dafür.
M. K. schrieb: > Ist mir neu, dass man u.a. bei > 12mv2\frac{1}{2}mv^2 > einen Bezugspunkt braucht. ;) Ja, nur wenn etwas neu ist, lernt man dazu. Die Geschwindigkeit v ist nichts absolutes. Meist geht man davon aus, dass die Erde ruht und bestimmt die Geschwindigkeit nach diesem Bezugspunkt. In Wirklichkeit dreht sich aber die Erde um sich selbst und um die Sonne und die ganze Galaxie bewegt sich auch. Also hat alles auf der Erde schon eine Geschwindigkeit, auch wenn es unbewegt aussieht. In der Praxis hat der Blick aus dem Weltraum aber keine Bedeutung auf der Erde, da es ja auch nur um Energiedifferenzen geht.
M. K. schrieb: > Percy N. schrieb: > >> Das klingt etwas anders als > > Ähm ja, bei ersterem ist ja auch nur die Aussage, dass Potential und Eben: Potential. Und jetzt plötzlich Potentialdifferenz. > Spannung die selbe Einheit tragen, nämlich Volt. Aber von der Einheit > kann man nicht immer auf die Größe schließen und das ist hier ja das > beste Beispiel dafür. Da gefällt mir das Beispiel mit Arbeit und Drehmoment besser.
Beitrag #7146205 wurde von einem Moderator gelöscht.
M. K. schrieb: > Nico26plus1 schrieb: >> Auch bei der Energie braucht es einen Bezugspunkt > > Ist mir neu, dass man u.a. bei >
> einen Bezugspunkt braucht. ;)
Mir nicht: Geschwindigkeit in Bezug auf Erdboden? Gegenverkehr?
Erdmittelpunkt? Mond, Sonne, Galaxiemittelpunkt, ... etc.
Interessant ist, dass man ggf. einmal von 1 km/h auf 2 km/h
beschleunigt, dass andere mal von 1001 km/h auf 1002 km/h --- oder sogar
von 1001 km/h auf 1000 km/h ;)
Im Gegensatz zur Doppeldeutigkeit "Nm" in Bezug auf von Drehmoment und
Energie geht es beim Potential und bei der Spannung schon die gleiche
Größe: Wenn man beim Potential irgendwas mit Volt angibt, benötigt man
auch immer ein Referenz-Potential, was man als 0V festlegt.
Achim H. schrieb: > Wenn man beim Potential irgendwas mit Volt angibt, benötigt man > auch immer ein Referenz-Potential, was man als 0V festlegt. Ja, hier wird die Betrachtung schwierig. Wenn man sagt, eine Spannung ist die Differenz zweier Potentiale (Konsens), dann muss zwangsweise ein Potential die Einheit Volt haben. Sonst ist eine Differenzbildung nicht zulässig. Gleichzeitig kann ich aber einem Potential keinen Zahlenwert zuweisen, der auch messbar wäre, denn dann bräuchte ich dafür wieder einen Bezugspunkt. Und schon ist es kein Potential mehr, sondern eine Spannung. Ich denke, wenn ein Elektrotechniker von Potential redet, hat er letztlich immer ein Bezugspotential im Hinterkopf und verwendet den Begriff als Synonym für eine Spannung, deren Bezugspunkt evtl. außerhalb der Schaltung liegt.
Geht wieder ins Bett. Ihr löst heute und auch diese Woche nicht mehr das Massenproblem. Gute Nacht bis spaetestens Morgen oder naechste Woche.
Dieter schrieb: > Geht wieder ins Bett. Ihr löst heute und auch diese Woche nicht mehr das > Massenproblem. Gute Nacht bis spaetestens Morgen oder naechste Woche. Ich wusste gar nicht, dass wir ein Massenproblem haben. Ich dachte es ging hier nur um die Masse, nicht aber um Massen :D
Bitte melde dich an um einen Beitrag zu schreiben. Anmeldung ist kostenlos und dauert nur eine Minute.
Bestehender Account
Schon ein Account bei Google/GoogleMail? Keine Anmeldung erforderlich!
Mit Google-Account einloggen
Mit Google-Account einloggen
Noch kein Account? Hier anmelden.


