Hallo !! Habe ein Problem mit einem MAX3232 (betrieben mit 3.3V). Und zwar erhalte ich auf der RS232 Seite des MAX keine Spannungen - die selbe Beschaltung hat aber auf einer anderer Platine reibungslos funktioniert (leider ist diese nicht mehr betriebsbereit ;) ) Habe vorhin den MAX getauscht, weil ich dachte, dass er einfach hinüber is, aber hab nun wieder das selbe. Will nun herausfinden woran das liegt. Welche Spannungen müssen an den diversen Pins anliegen (Konkret jetzt z.B. an den Ladungspumpen bzw. wie sollte der Spannnugsverlauf aussehen - kann, wenn erwünscht, auch Oszibilder von meinem Verlauf einstellen). Wenn ich einen TX-Pin auf der TTL/CMOS-Seite ein Signal anlege, müsste dann nicht auf der RS232 Seite eine Spannung sein ?? (Also z.B Pin 11 auf 3.3V dann müsste Pin 14 auf 5.5V gehen). Und andersrum; wenn NICHTS anliegt müsste ich ja die -5.5V messen oder ? Vielleicht hat ja jemand eine Idee. Schöne Grüße, Thomas
Nein 3,3V > ca. -5V (oder weniger) OV > ca. + 5V (oder mehr) es wird Invertiert und der Pegel angehoben (dafür müssen aber die C stimmen. Gruß
Ja natürlich, da hast recht - hatte ich eh im Datenblatt gesehen, dass die invertiert sind aber jetzt net genug mitgedacht ;) Aber prinzipiell müsste man was messen können, egal ob ein Signal anliegt oder nicht - und bei mir mess ich eben gar nix. Die Cs hab ich auch schon überprüft (soweit das in der Schaltung geht) und die dürften auch stimmen. Vielleicht werd ich die dann mal der Reihe nach ersetzen. Die Spannungen die ich an den Pins messe: 1 (C1+): 2.92V 2 (V+) : 3.65V 3 (C1-): 1.53V 4 (C2+): 2.52V 5 (C2-): 0.21V 6 (V-) : -0.056 Sehr komische Werte finde ich.... VCC (Pin16) ist wie schon gesagt 3.3V.
Da hilft nur die Schaltung posten. Ich komme aber leider heute nicht mehr dazu dir zu helfen. Sieht aber für mich auf den ersten Blick etwas nach Überlastung der Ausgänge aus (bei T1 evtl. sogar defekt deswegen). Gleichspannung an C1 und C2 zu messen ist eh nicht ganz sinnvoll die gehören zur internen Spannungsvervielfältigung. Die werden denk ich mit einer Wechselspannung (oder gepulster Gleichspannung) betieben.
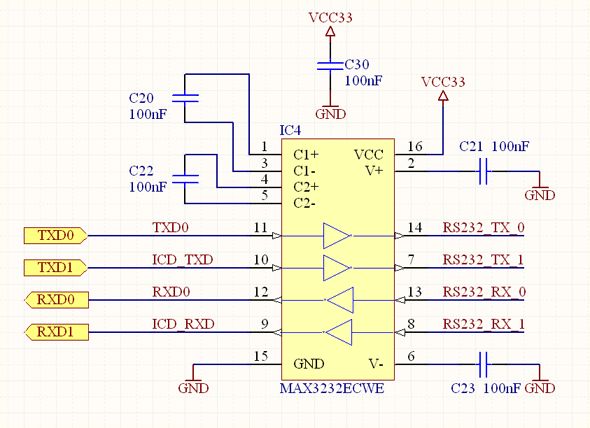
Hier die Schaltunge - ist aber eigentlich nichts außergewöhnlich dran, so hab ich sie schon einige Male verbaut. Die RS232 Pins gehen auf eine Mini-DIN Buchse, wo ich aber bei diesem Max noch nichts angeschlossen hatte. An den Eingängen hängt momentan auch nichts, der Digitalteil der Schaltung ist abgetrennt. C1 und C2 sind gepulste Spannungen, stimmt. Aber mit dem Mittelwert den ich durch das Multimeter erhalte, hat man ja zumindest mal einen Ansatzpunkt wo die Spannung hingeht. Wollte eh auch noch die Oszibilder von diesen Pins posten, aber der Akku der Digicam ist grad leer.
Hallo, der C von Pin 2 muß gegen +Ub. Ist der Verdoppler, daraus wird dann auch die negative Spannung gewonnen. Gruß aus Berlin Michael
Hm naja, laut Datenblatt ist es egal ob gegen Masse oder VCC, siehe Anhang. Oder versteh ich da was falsch ?
@Sonic Was für ein Datenblatt hast du da ? Also in dem fürn MAX3232(CWE) das ich habe sind 0.1uF polarisiert oder unpolarisiert als Kapazitäten angegeben.
Komisch, entweder der C23 an V- hat einen Kurzen oder C2 eine Unterbrechung. Die Pulse sind schwer zu oszillographieren, da das Teil eine geregelte 5,5V-Spannungspumpe hat, die abschaltet, wenn genug Ausgangsspannung vorhanden ist. Habe auch schon an StdBy (SHDN) gedacht, aber das hat nur der MAX3222 und MAX3241, ist es vielleicht ein solcher?
@Profi Nein, der hat keinen Shutdown-Pin. Werd morgen mal alle Kondensatoren der Reihe nach ablöten und neu bestücken; vielleicht hilfts ja was.
@Sonic Das Datenblatt von dir ist für einen 232 (5V VCC), mein MAX3232 ist hingegen für 3.3V bis 5V ausgelegt -> anderers Bauteil :)
Hab' ich grade auch bemerkt. Würde es aber trotzdem Probieren, zumindest die Versorgung mit min. 1µF puffern.
Bitte melde dich an um einen Beitrag zu schreiben. Anmeldung ist kostenlos und dauert nur eine Minute.
Bestehender Account
Schon ein Account bei Google/GoogleMail? Keine Anmeldung erforderlich!
Mit Google-Account einloggen
Mit Google-Account einloggen
Noch kein Account? Hier anmelden.

