Hi *, ich weiß mir nicht mehr zu helfen... Ich habe einen MAX1795 verbaut und eine Schaltung, die 200mA zieht. Eingangsspannung am MAX ist 3-5V, der Strom bleibt konstant 200mA, egal wie groß die Eingangsspannung (3-5V) ist. Der MAX ist auf Ausgangs-U 5V konfiguriert (FB->GND). Leider zittert die mit der Schaltung aus dem Datenblatt Seite 8 von 4.5V - 5.2V hin und her. Habe es mit größeren Cs (jetzt: 3x470yF) probiert, und bekomme immer noch eine Schwankung von 200mV. R-vin-lbi = 470k, R-lbi-gnd = 220k. Es gibt angeschlossene Sensoren, die einen analogen Ausgangswert haben, der so 1:1 mit dem Vcc-Zittern überlagert wird und damit mehr oder weniger nicht brauchbar ist. Bei 10bit zittert der Wert in der MCU um +-10. Mit glatter Spannung +-1 maximal. Hätte jemand eine Idee, wie ich diese Spannung glatt bekomme? Oder ob ich am MAX etwas falsch dimensioniert habe? Abblock-100n Cs sind überall verteilt an jedem IC vorhanden. Anbei ein Bild der FFT auf Vcc. Danke, Christoph
Hallo Christoph ich arbeite mit MAX1797 und bin eigentlich sehr zufrieden. Vlt. kannst Du mal ein Foto von Aufbau und der Ausgangsspannung machen? die FFT ist ja ziemlich nett, kann ich aber nichts mit anfangen ;-(( Es wird eher so sein, dass der Ausgangsstrom von 200mA etwas viel für den MAX1795 ist, da der interne Schalter den Strom durch die Spule auf max 0.250A begrenzt. Das wird auch der Grund sein, warum deine Stromaufnahme bei sinkender Versorgungsspannung nicht zunimmt. Denn bei einem Wirkungsgrad von unter 90% (Datenblatt seit 5 oben links geht fast garnicht bis 200mA!) brauchst Du auf jeden Fall mhr als 250mA Strom durch die Spule. Gruß ar.
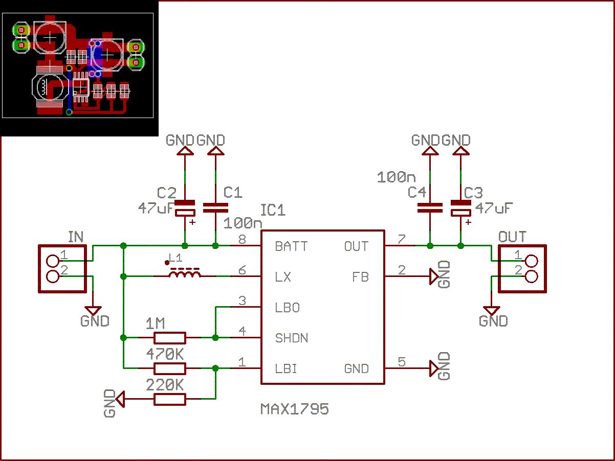
Hi, das sagte auch der TechSupport, aber das kann ich widerlegen :) Ich kann aus dem Teil 450 mA herausziehen bei 3V Eingang. Es quietscht dann zwar ziemlich, aber am Ripple von 0.7V ändert sich nichts. Nur in der FFT verschieben sich die Peaks, weil er vermutlich das Tastverhältnis und PWM Grundfrequenz ändert. Auch wenn ich ihn mit 40mA belaste, ist der Ripple von 0.7V (ohne Cs) da. Photo von der Ausgangsspannung mit 2x 470yF, Plan und Layout anbei... Kann es sein, dass der einfach kaputt ist? Weil ein anderes Problem der Shutdown ist. Wenn ich mit der Eingangs-U an die Shutdown-Spannung (~3V) komme, zeigt der a) kein Schmit-Triggerverhalten, sondern eine nicht-lineare Abnahme der Vout bis auf ca. 2V und b) verbraucht bei 1V immer noch 50mA, und es sollte doch die Batterie vor dem Tief-Entladen schützen... Danke für Deine Hilfe :) Christoph
Also die ganze Unwegsamkeiten, die Dir der MAX beschert, liegen im Layout und in der Wahl der Kondensatoren begründet. Das nehme ich zumindest stark an. >> ..ripple in >> these devices does not exceed the product of the >> switch current limit and the filter-capacitor equivalent >> series resistance (ESR). steht im Datenblatt. Hizukommt, so ich es jedenfalls gemessen, das die Eingangsspanung mindestens genauso gut gefilter werden muss, wie die Ausgangsspanung. Die heftigen Stromspitzen im Eingang lassen hier die Spannung arg zusammenbrechen. Diese Einbrüche übetragen sich 1 zu 1 auf den LBI Eingang. Der scheinbare lineae Zusammenhang des Sleepmodes hängt direkt damit zusammen. Die 100nF Abblockkondensatoren sind zu weit vom IC entfernt. Normale Elkos funktionieren bei diesen hohen Frequenzen garnicht. Da helfen auch keine 1000uF am Ausgang. Ich habe in meinem Design 100nF direkt am Chip und gleich daneben 2x22uF/6.3V Keramik C in 1206 sowohl im Eingang, als auch am Ausgang. Die Drossel ist bei mir eine Würth 22uH WE-PD4 Bauform "S" http://www.we-online.de/we_web/emc/eisos/alg/showpdf.php?id=1744&pdf=74455122.pdf Was verwendest Du für eine??!? Im Anhang habe ich versucht, eine Layoutempfehlung zu geben. Gruß AxelR. PS. Bin ich neben Dir der einzige hier im Forum, der sich damit beschäftigt?
Na ok. Das Layout ist kaum zu erkennen - war ja klar :-( Ich habs nochaml in "Reinform" angehangen. Alle NICHTEAGLE Benutzer mögen mir verzeihen. AR.
ah ok, sag mal hättest Du so eine Schaltung zufällig grad aufgebaut und könntest mir die leihweise zur Verfügung stellen? Tät die gern mit meinen Tools durchmessen, und kann selbst nicht so klein ätzen... Würd Dir natürlich Porto und so bezahlen. Danke, Christoph
habe ich nicht als einzelne Baugruppe, nur als Komplettgerät ;-(( Ich habe allerdings noch den Prototypen auf Universalplatine irgentwo rumfliegen. Damit habe ich die verschiedenen Spulen getestet. In diesem Zusammenhang bin ich auch von den Elkos weggekommen und habe KeramikC's eingesetzt. Das Teil müsste theoretisch noch irgentwo sein.. Ist aber ein MAX1797. axel.ruehl ätt gmx punkt de
Bitte melde dich an um einen Beitrag zu schreiben. Anmeldung ist kostenlos und dauert nur eine Minute.
Bestehender Account
Schon ein Account bei Google/GoogleMail? Keine Anmeldung erforderlich!
Mit Google-Account einloggen
Mit Google-Account einloggen
Noch kein Account? Hier anmelden.

