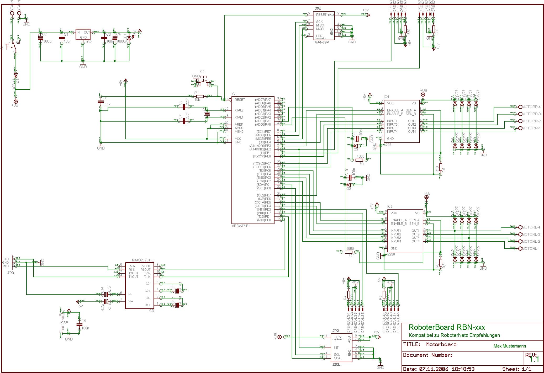
Hi Leute, ich hab mal ein Motorboard für meinen Roboter entwickelt, dass vier Drehzahlsensoren und vier Motoren ansteuern kann. Es hat einen eigenen Prozessor der die Ansteuerung steuert und das Board abschaltet wenn es zu warm wird. Ich würde euch bitten diesen Schaltplan mal nachzuschauen, ob dies alles so funktionieren kann. MFG Sven
Ich wollte den Anhang hinzufügen jedoch klappt das nicht so. Die Datei will einfach nicht hochladen. Wie kann man diese hochladen?
Aufgrund der Bildeigenschaften kann man fast nix detailliertes erkennen, soll das Board für Gleichstrommotoren sein?
Hier ist nochmal eine größere Version des Schaltplans. Wäre nett wenn ihr euch den nochmal anschauen würdet. Gruß Sven
Hi Leute, hier ist auch mal das vorläufige Layout des Boardes. Für Verbesserungen bin ich immer offen und bitte auch darum. Vielen Dank für euere Hilfe. Mfg Sven
Nach meiner Ansicht kann das Layout nicht funktionieren. GND sollte als Plane ausgebildet sein, und die Powerleitungen zu den Treiber-ICs ordentlich dick. Die dünne Leitung zum Sensewiderstand wird wohl durchbrennen. Und warum nur 2 Motoren mit Überstromschutz ? Peter
Bitte melde dich an um einen Beitrag zu schreiben. Anmeldung ist kostenlos und dauert nur eine Minute.
Bestehender Account
Schon ein Account bei Google/GoogleMail? Keine Anmeldung erforderlich!
Mit Google-Account einloggen
Mit Google-Account einloggen
Noch kein Account? Hier anmelden.


