Hi, ich hab eigentlich sehr wenig Ahnung von OP Schaltungen, konnte mich bislang immer davor drücken. Nun bin ich aber auf ein kleines Problem gestoßen, wo ich wahrscheinlich doch eine OP Schaltung benötige. Ich habe einen Kraftmesser der mir eine Spannung von 1-30 mV ausgibt. Dies ist zu wenig um sie vernünftig zu verarbeiten. Soweit ich weiß kann man die Spannung mit einer nicht invertierende Verstärkerschaltung verstärken siehe Anhang. In der Theorie sieht das eigentlich auch ganz gut aus. Nun meine Fragen: 1. Ist die Schaltung gut genug für die Praxis. 2. Wie gut ist die Genauigkeit der Schaltung, denn 1mV der Eingangsspannung macht schon einen großen Unterschied. 3. Welchen OP, wenn die Schaltung so funktioniert, verwende ich am besten dafür. Schon im voraus Danke Klaus
Aus einem mV wird so 101 mV, ist es das was du willst ???? neee Also, VU = RK/RE+1, schau dir mal die Grundlagen zu OP's an. Dann solltest du auch darauf achten: Frequenzgang, Offset, Drift, Abtasttheorem, bi oder unipolar.... Gib mal mehr Input.
Zitat: "Aus einem mV wird so 101 mV, ist es das was du willst ????" Jo, so ungefähr hab ich mir das Gedacht. Die Verstärkung kann auch ruhig größer sein, hauptsache irgendwas was ich vernüftig messen kann. Ich hab eine USB-Box die Spannungen messen kann, aber halt bei so wenig mV seh ich nur das sich was verändert, bekomme aber keine vernüftigen Ergebnisse. Ich würde auch noch gerne was zu den Sensor schreiben, aber leider hab ich da kein Datenblatt für und werde auch wohl keins mehr finden da das Teil schon 20 Jahre alt ist. Sämtliche Werte davon habe ich selber gemessen. Ist auch nichts aufregendes gebraucht 10 Volt Versorgungsspannung und liefert dann halt mVs die ich gerne messen möchte. Ich hänge aber mal einen Link für ein vergleichbares Gerät dran: http://www.interfaceforce.com/_products/documents/SMT_48.pdf Ich wüsste so jetzt nicht was ich noch an relevante Daten liefern könnte.
Ich schon, Beispiel. Du verwendest einen 8 BIT Wandler, Eingangsspannungsbereich 0-2,5 V. Wenn du nun den Spannungsbereich deines Sensors spezifizierst , 0-30 mV bei einem VU von 100 dann haste 3V, passt also nicht. In deinem Falle also entsprechend RK/RE, +1, nicht vergessen, +1 mit berechnen. Hätte ich die Daten dann kann man es vernünftig berechnen. Abtastung: Am Ausgang des OP's sollte ein Tiefpaß sein. Wie oft willst du pro Sekunde messen ? und schon können wir es wieder berechnen: fgrenz = 1/2*pi*r*c, R denken wir uns, stellen die Formel um und berechnen C. Vorteil, nicht jede Störung haut nun auf den Eingang durch. Am Eingang des OP's sollten Schutzdioden sitzen, eine in Sperr-Richtung nach Masse, die andere vom Eingang nach VCC. Ebenso kann am Eingang noch einmal ein TP gesetzt werden. Versorgung des OP's: Denke daran das bei kurzgeschlossenen Eingang die Ausgangspannung 0V sein sollte, also +/- Versorgung für den OP. Hierbei saubere Versorgungspg. beachten, 100 nF abblock Kondensatoren einbauen. Nun noch nen Rauscharmen auswählen mit möglichst 0 Offset, oder gleich Offseteinstellung mit bedenken.
Erstmal danke, dass du dir etwas Zeit nimmst. Wie gesagt mit analog Schaltungen berechnen hab ich mich noch nicht so beschäftigt und stelle mich deshalb vielleicht etwas blöd an. Wie auch immer hier sind erstmal die Daten meines Analog Eingangs eine Frequenz von 100 Hz sollte reichen: Type of ADC Successive approximation Resolution 16 bits, 1 in 65,536 Max sampling rate 200 kS/s guaranteed Input coupling DC Maximum working voltage Each input should remain within ±11 V of ground Wobei der Eingang maximal +/- 10V misst. Ich hab gerade schon etwas rumprobiert im Circuitmaker mit einem Tiefpass nach der obigen Schaltung, aber da wird dann die Verstärkung doch erheblich schlechter als vorher.
>>> Ich hab gerade schon etwas rumprobiert im Circuitmaker mit einem
Tiefpass nach der obigen Schaltung, aber da wird dann die Verstärkung
doch erheblich schlechter als vorher.<<<
Tiefpass am Ausgang des OP's hat auf keinen Fall einen Einfluß auf die
Verstärkung.
+/- 10 V, also 20 V bei 16 BIT. Schrittweite kannst du ja berechnen,
16/65536, Spannung deines Kraftmesser kennst du ja, berechne mal eine
sinnvolle Anpassung zum ADC.
Beispiel: 30mV liefert deine Quelle, 20V ist Uein_max deines ADC,
Verstärkung? Kannste ja jetzt berechnen.
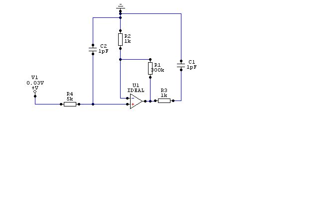
Ich krieg hier gerade etwas die Krise. Wenn ich in meinen Simulationsprogramm am Ende ein Tiefpass einfüge,läuft es nicht mehr. Ich muss dann das ende auf ground legen damit ich es wieder simulieren kann, dann hab ich aber ne Ausgangsspannung von null Volt, desweiteren ist mir das mit den Dioden auch noch nicht vollständig klar, hättest du vielleicht ein Bild von der ganzen Prinzipschaltung, so dass ich das in meinem Prog nachbauen kann?
http://www.goblack.de/desy/digitalt/l_opverst/nicht-inv-verst/messverstarker.html Schalte mal nen TP an den Eingang des OP's und dann Zeig mir was du gemacht hast. Dioden sollten klar sein.
Im Anhang sollte das Bild sein, im Moment hab ich es einfach danach gestaltet, dass ich eine Simulation ausführen kann. Die Daten passen auch noch nicht alle da ich erst die Schaltung verstehen und vollständig haben wollte.
Bitte melde dich an um einen Beitrag zu schreiben. Anmeldung ist kostenlos und dauert nur eine Minute.
Bestehender Account
Schon ein Account bei Google/GoogleMail? Keine Anmeldung erforderlich!
Mit Google-Account einloggen
Mit Google-Account einloggen
Noch kein Account? Hier anmelden.

