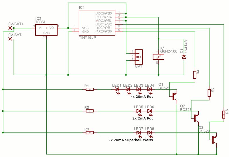
Hallo, ich möchte 3 Led-Reihen (4x20mA Rot, 2x 2mA Rot, 2x 20mA Superhell-Weiss) über einen Mikrocontroller ansteuern (nur an/aus). Als Versorgungsspannung nehme ich eine 9V Block-Batterie. Ich dachte mir das es am einfachsten ist, die Reihen je mit einem Transistor zu steuern. Nun würde ich allerdings gerne wissen, ob das so einfach, wie ich es in meinem (angehängten) Schaltplan gemacht habe, funktioniert. Und wenn ja, wie ich die entsprechenden Widerstände zu dimensionieren hätte (Rechnung oder woher man Sie bekommt, bitte nicht nur feste Werte posten). Falls es so nicht geht, bitte ich um Lösungsvorschläge. Es sollten möglichst wenig Bauteile benötigt werden. Ich habe im Netz leider keine wirklich brauchbare Anleitung zum Schalten von LED's per Transistor gefunden. Wäre schön wenn mir hier jemand helfen könnte.
Hmm, ich bin mir nicht sicher, aber könnte mir jemand sagen ob eventuell ein BC548 besser geeignet wäre als der BC328? Macht es bei dieser Anschaltung einen großen Unterschied ob ich einen NPN oder PNP Transistor verwende? Wenn ja, worin liegt dieser?
1. Benutze lieber NPN-Transistoren. 2. Um die Vorwiderstände berechnen zu können benötigst du noch die Durchlaßspannung der einzelnen LEDs. Dann kannst du ganz einfach den jeweiligen Vorwiderstand berechnen RV=(9V-ULED)/ILED. ULED ist die Gesamtspannung über alle LEDs in diesem Zweig (also die LEDs, die sich zwischen Vorwiderstand und Transistor befinden). ILED ist der LED-Strom. Da der durch alle LEDs eines Zweiges gleich groß ist, braucht man den nur ein Mal pro Zweig. >Ich habe im Netz leider keine wirklich brauchbare Anleitung zum Schalten >von LED's per Transistor gefunden. www.elektronik-kompendium.de Da werden diverse Grundlagen vermittelt. Es ist nämlich egal, ob man eine LED oder einen ohmschen Widerstand schaltet. Bei induktiven Lasten braucht man noch eine Freilaufdiode... Die Basiswiderstände der Transistoren kann man auch berechnen... Dazu braucht man dann die Gleichstromverstärkung B, einen Übersteuerungsfaktor (3..5), die Ausgangsspannung des Controllers (5V) und die Basis-Emitter-Spannung des Transistors (0,7V). Die Gleichstromverstärkung (auch hFE genannt) bekommt man aus dem Datenblatt.
Also zu Deinem Schaltplan fällt mir folgendes ein: 1) Ein 9V-Block hat ziemlich wenig Energie und einen recht großen Innenwiderstand. Deine Schaltung wird also nicht sehr lange mit Strom versorgt werden können. Nimm lieber mehrere Mignon, Baby oder von mir aus auch Mono-Zellen. 2) Ich nehme an, an SV1 willst Du ein Poti anschließen? Dann solltest Du das Poti als Spannungsteiler beschalten. Es fehlt also 5V an einem der Pins an SV1. 3) Das Relais sollte wesentlich weniger als 20mA ziehem, sonst überlastest Du den Port an Tiny15. Warum siehst Du da nicht auch einen Transistor vor? Beschaltung genauso wie bei den LEDs 4) Ich vermisse dir Kondensatoren am 7805. 5) Ja es macht einen Unterschied, ob Du einen NPN oder einen PNP-Transistor benutzt. In Deinem Schaltbild verwendest Du einen NPN-Transistor, die Beschaltung ist so korrekt. Ich verwende für kleine Leistungen meist den BC547 als Schalter. Als Widerstand kommt dann 1k an die Basis. Bei größeren Leistungen solltest Du aber nochmal nachrechnen. 6) Die Helligkeit der LEDs wird von der Batteriespannung abhängen, da diese nicht konstant ist. Eine Stromquelle wäre besser geeignet, falls es überhaupt auf konstante Helligkeit ankommt. mfg, Stefan.
Du musst nen NPN Transistor nehmen. Mit deinem PNP wird das wo nicht funktionieren. Und ob du das Relais nur mit Mikrocontroller Ausgang schalten kannst, würde ich auch nochmal überdenken. Relais, die ich kenne, brauchen um die 100mA um anzuziehen. Dein Tiny liefert aber nur ca 20mA. Da solltest du ggf. (ich kenne dein Relais halt nicht) nen Transistor nutzen. Außerdem solltest du den 7805L noch mit Stützelkos versehen. Bitte das Datenblatt konsultieren. Außerdem musst du dir bewusst sein, dass deine LEDs mit 20mA Strom / LED deine Batterie recht schnell leer saugen. 9V Akkus haben ne Kapazität von ca 120mAh. Deine Batterie wäre also nach ca einer Stunde leer. Davon ab würde der Spannungsregler (und somit dein µC) vielleicht vorher der Strom ausgehen.
>In Deinem Schaltbild verwendest Du einen NPN-Transistor
Nö! Der Emitter-Pfeil müsste dazu in die andere Richtung zeigen.
Du hast eine Kollektorschaltung mit PNP-Tranistoren gezeichnet. Das ist für dein Vorhaben absolut unbrauchbar. Verwende lieber NPN-Transistoren in Emitterschaltung (siehe pdf-Datei).
Danke schonmal für die ganze Hilfe. Ich greif mal ein paar Sachen von oben auf: 1. Benutze lieber NPN-Transistoren >> Ok, wird gemacht. Werde wohl BC547,548 oder so nehmen. 2. Ich nehme an, an SV1 willst Du ein Poti anschließen? Dann solltest Du das Poti als Spannungsteiler beschalten. Es fehlt also 5V an einem der Pins an SV1. >> Nein, an SV1 kommt ein PWM Signal rein, das nunmal von einem 3-Pin-Stecker kommt. Dieses analysiere ich im Controller und schalte je nach dem die Ausgänge. 3. Die Basiswiderstände der Transistoren kann man auch berechnen... Dazu braucht man dann die Gleichstromverstärkung B, einen Übersteuerungsfaktor (3..5), die Ausgangsspannung des Controllers (5V) und die Basis-Emitter-Spannung des Transistors (0,7V). Die Gleichstromverstärkung (auch hFE genannt) bekommt man aus dem Datenblatt. >> Reicht es nicht wenn ich im Datenblatt die Ic - Vce Grafik anschaue und den passenden Ib raussuche. z.B. bei BC548 : Ib 100uA für Ic ca. 20-25mA und daraus folgend R = (9V-0,7V) / Ic = 83k Ohm Dadurch dass ich ihn nicht voll in die Sättigung jage habe ich dann ja auch gleich eine Strombegrenzung zur Sicherheit, oder? 4. Das Relais sollte wesentlich weniger als 20mA ziehem, sonst überlastest Du den Port an Tiny15. Warum siehst Du da nicht auch einen Transistor vor? Beschaltung genauso wie bei den LEDs >> Weil ich mit dem Relais eine Zündpspannung schalten will. Da würds nen Transi wegschmoren. Aber wahrscheinlich muss ich dann halt nen Transi nehmen um die Relais-Spule anzusteuern. 5. Ich vermisse dir Kondensatoren am 7805 >> Sind die unbedingt nötig? Die Betriebsspannung des uControllers muss ja nicht so genau stimmen. Wenn ja, werden die noch drangemacht. 6. Außerdem musst du dir bewusst sein, dass deine LEDs mit 20mA Strom / LED deine Batterie recht schnell leer saugen. 9V Akkus haben ne Kapazität von ca 120mAh. Deine Batterie wäre also nach ca einer Stunde leer. Davon ab würde der Spannungsregler (und somit dein µC) vielleicht vorher der Strom ausgehen. >> Werde dann wohl doch mehrere AA-Zellen nehmen. Danke schonmal für eure Hilfe. Vieleicht hat ja einer Lust meine Rechnungen hier zu kontrollieren: LED-Vorwiderstände: (4* 20mA Rot) R1 : 9V - (4* 1,9V) = 1,4V --> R1 = 1,4V / 20mA = 70 Ohm (2* 2mA Rot) R2 : 9V - (2* 1,9V) = 5,2V --> R2 = 5,2V / 2mA = 260 Ohm (2* 20mA Superhell-Weiss) R3 : 9V - (2* 3,5V) = 2V --> R3 = 2V / 20mA = 100 Ohm Wobei ich mich frage ob man nicht noch die Uce (1,4V) abziehen müsste. Transistor-Vorwiderstände: (für BC548) Ic=20mA und Uce=1,4V -> Datenblatt -> Ib ca. 100uA Ic=2mA und Uce=1,4V -> Datenblatt -> Ib ca. 30uA 20mA : Rb = Ub / Ib = 5V / 100uA = 50k Ohm 2mA : Rb = Ub / Ib = 5V / 30uA = 166k Ohm
Bei den Basis-Widerständen liegst du danaben. 1kOhm sollte reichen.
>>In Deinem Schaltbild verwendest Du einen NPN-Transistor >Nö! Der Emitter-Pfeil müsste dazu in die andere Richtung zeigen. Asche auf mein Haupt, hab das Symbol verwechselt. Verzeiht einem Digitaltechniker, der Transistoren nur aus dem Studium kennt. :-)
Bitte melde dich an um einen Beitrag zu schreiben. Anmeldung ist kostenlos und dauert nur eine Minute.
Bestehender Account
Schon ein Account bei Google/GoogleMail? Keine Anmeldung erforderlich!
Mit Google-Account einloggen
Mit Google-Account einloggen
Noch kein Account? Hier anmelden.
