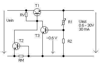
n'abend forum, eine aufgabe, die ich lösen soll: es ist ein längsregler zu dimensionieren (siehe bild im anhang). doch ich habe keinen blassen schimmer, wie ich RV, R1 und R2 berechnen soll. RM konnte ich: bei I = 30 mA sollen über RM 0.6V abfallen, damit T2 leitet. -> RM = 0.6V/30mA = ca. 20 Ohm. nun wollte ich R1 und R2 berechnen. Da über R2 nur 0.6 V abfallen, dachte ich mir: R2 ist niederohmig -> setzen wir den mal auf 100 Ohm. dannn fallen über R1 höchstens 29.4 V ab und wir können R1 aus spannung und strom berechnen (wenn wir den basisstrom von T3 einmal weglassen). dann habe ich noch eine formel gefunden für RV. doch etwas scheint nicht zu stimmen. nach einem aufbau des geräts funktioniert es zwar, aber bei belastung bricht die spannung ziemlich stark zusammen. als transistoren verwendete ich BC547, aber die sind nach kurzer zeit in rauch aufgegangen ;) kann mir jemand einmal erklären, wie ich diese widerstände berechnen kann? und welche transistoren ich am besten verwende? ich würde mich sehr über eure hilfe freuen! grüsse & schönen abend
@ernst: danke für die tipps. muss es gleich ein 2N3055 sein, wenn ich eh nur 30 mA ziehe? und: zu den widerständen: weisst du dazu etwas? gruss
Der 2N3055 ist schon etwas Überdimensioniert, mit dem hab ich als Kind immer experimentiert, weil an normalen Netzteil unkaputtbar ;) Aber nachdem dort die ganze Leistung Verbraten wird, muss da schon was etwas größeres her (30V differenz, 30mA sind immerhin auch fast ein Watt, TO-92 Gehäuse gehen da normalerweise nicht mehr) Rm ist für die Strombegrenzung, bei 30mA sollten da (wie du oben schon geschrieben hast) etwa 0.6 V abfallen. also 0.6V/30mA=20Ohm. Rv hängt von der Stromverstärkung von T1 ab R1/R2 hängen von T3 ab. /Ernst
@ernst: angenommen, ich nehme als T1 den 2N3055, der rest sind alles BC547. wie berechne ich dann die widerstände? oder andersherum gesagt: wenn ich die stromverstärkung meiner transistoren kenne, was kann ich dann ausrechnen? grüsse
Bitte melde dich an um einen Beitrag zu schreiben. Anmeldung ist kostenlos und dauert nur eine Minute.
Bestehender Account
Schon ein Account bei Google/GoogleMail? Keine Anmeldung erforderlich!
Mit Google-Account einloggen
Mit Google-Account einloggen
Noch kein Account? Hier anmelden.
