Hallo zusammen Ich habe heute das erste mal Platinen selber geätzt. Gestützt auf das grossartige Wissen hier im Forum und meinen ersten Erfahrungen mit unbrauchbaren Sonderlampen (Philips Photocrescenta), möchte ich Euch das Ergebnis nicht vorenthalten. Als Belichter dient ein umgebauter Scanner (was sonst) der mit zwei Ersatzröhren für die ISEL-Belichter ausgestattet wurde. http://www.eclipsnet.ch/pcb/belichter1.jpg http://www.eclipsnet.ch/pcb/belichter2.jpg Die Belichtungszeit beträgt 4 Minuten Als Film kommt eine Laser/Inkjet Klarsichtfolie zum Einsatz (eine Seite Laser, die andere Inkjet). Der Drucker, ein Canon Pixma 4300, ist in der Lage, Grössen ab 3mil deckend und sauber zu drucken. Ein Test mit einem HP-Laserjet 4050 ergab dass dieser nicht mal 5mil schafft, von der Deckung ganz zu schweigen. Geätzt wurde in einer 2l Küvette von Velleman? bei rund 50 Grad. Die Bungard-Testplatine war in ca. 9 Minuten fertig. http://www.eclipsnet.ch/pcb/pcb1.jpg http://www.eclipsnet.ch/pcb/pcb2.jpg Gruss Uwe
Ja, ich habe mich wirklich gefreut. Bis ich alles zusammen hatte, Ätzmaterial, Küvette, Belichter etc, sind schon 1-2 Monate vergangen. Mich hat einfach der hohe Preis geschreckt, der für solch kleine Platinen (30 x 60mm) verlangt wird. Es ist natürlich schon ineffizient für einen PCB-Hersteller, extra für mich eine einzelne Platine herzustellen, auch wenn es im Pool ist. Es geht hier rein ums Prototyping. Und mit SMD ist es nochmals einfacher geworden. Wenn ich da an früher denke, um einen Prozessor zum Laufen zu bringen mussten erstmals Prozessor & Ram & Adresslogik platziert werden. Das war dann schon mal das erste Drittel einer Europakarte. Heute mit den AVRs ist es echt ein Klacks. Im übrigen: Die Ansteuerung für die UV-Röhren entstammen aus billigen Sparlampen der Marke Unitec (Jumbo Baumarkt) http://www.eclipsnet.ch/pcb/sparlampe.jpg Gruss Uwe
>Der Drucker, ein Canon Pixma 4300, ist in der >Lage, Grössen ab 3mil deckend und sauber zu drucken. Ein Test mit einem >HP-Laserjet 4050 ergab dass dieser nicht mal 5mil schafft, von der >Deckung ganz zu schweigen Die schwierigkeit beim ätzen liegt nicht unbedingt in der Schmalheit der Leiterbahnen, sondern eher beim Abstand. 5mil sind auch bei mir kein Problem.. aber wenn der Leiterbahnabstand schon einmal so gering ist, sieht die sache schon ziemlich anderst aus. Probier einmal so etwas zu ätzen. Wenn du das kannst, dann tust du dir bei einigen Layouts erheblich leichter. mfg Schoasch
Hallo zusammen Die Folie ist von SIGEL All-in-One-Folie transparent für Inkjet/Laser/Kopierer. No. MF 150 Die Folie hat zwei verschiedene Seiten. Eine für Laser, die andere für Inkjet. Ich habe versehentlich mal auf die Laserseite gedruckt. Die Tinte verschmiert auch noch nach Tagen. Auf der anderen Seite jedoch nicht. Sie besitzt ausserdem einen leicht entfernbaren Papierstreifen am Kopfrand, damit der Drucker auch den Papieranfang erkennt
*****************Hallo zusammen Ich habe heute das erste mal Platinen selber geätzt. Gestützt auf das grossartige Wissen hier im Forum und meinen ersten Erfahrungen mit unbrauchbaren Sonderlampen (Philips Photocrescenta), möchte ich Euch das Ergebnis nicht vorenthalten.********************************** Hallo, die Philips Photocrescenta ist eine Sonderlampe für Vergrößerer in der Schwarzweißfotografie, kann also gar nicht funktionieren. Viele Grüße Splosh
Hi So, nun die versprochen Bilder des Ätzgerätes. Leider ist die Qualität der Bilder ziemlich mies, aber besser geht es leider nicht. Hier ein Bild des Aufbaues mit einer Umrahmung der beiden Plastikplatten.
@Uwe G. Da hast du ja fast den gleichen Scanner benutzt wie ich: So sieht mein Belichter aus. Ansicht von außen: http://www.250kb.de/u/061218/j/f24a3a2e.jpg Nach dem Einbau der UV-Röhren: http://www.250kb.de/u/061218/j/e37bb2fa.jpg Mit Deckel: http://www.250kb.de/u/061218/j/69ec7ea5.jpg Advend, Advend, ein Lichtlein brennt erst eins, dann ...: http://www.250kb.de/u/061218/j/dd191f48.jpg http://www.250kb.de/u/061218/j/bc00faec.jpg Übrigens sah das Teil mal so aus: http://www.250kb.de/u/061218/j/10de7aea.jpg Habe sehr gute Belichtungsergebnisse. Falls die Links nichtmehr funktionieren (siehe Anhang)
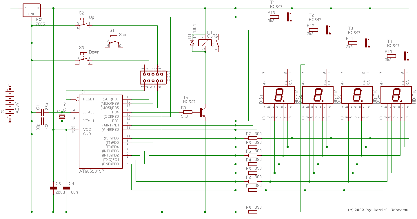
Ja, die alten Scanner sind recht gut für ein Belichtungsgerät zu gebrauchen. Ich habe meinem noch einen AVR-Timer mit 7-segm. Anzeige gegönnt, mit stufenloser Zeiteinstellung. Dann muß mann nicht immer auf die Uhr gucken........ :-)
@Mr-400-Volt Genau daran arbeite ich im Moment auch noch. Leider fehlt mir ein bisschen die Zeit dafür. Wenn ich die Zeitsteuerung fertig habe, stelle ich mal ein paar Fotos rein.
Hallo Mr-400-Volt, könntest du mal die AVR - Zeitgeberschaltung oder unterlagen zum nachbau mal ins Forum stellen?? Mfg
hallo vielen dank für die schaltung, gibt es auch das programm so das man es nachbauen kann??? Mfg
Hallo, vielleicht ein paar Anmerkungen; "keine Kritik", aber ich finde es immer recht lehrreich, wenn man über Schaltungen diskutiert. Die Spannungsversorgung - beim 78L05 fehlen die C's 220n zuvor und 100n dahinter (geg. Schwingverhalten). Die Taster würde ich mit 100n geg. Masse und 100k geg. VCC entprellen. Basiswiderstände könnten gestrichen werden; ich persönlich würde sie aber drin lassen.
Moin, da die Schaltung ursprünglich ein Batterie gespeistes Gerät war, sind auch keine C´s am 78L05 verbaut. Die Wdst. an der Basis sind nur zur vorsicht da, um den strom zu begrenzen. Mittlerweile ist die Schaltung mit einem Netzteil betrieben in einem Scanner eingebaut (mit pullup´s an den Tastern), und läuft schon ca. 2 Jahre ohne irgendwelche ausfälle. Anbei ist der Hex-Code zum brennen................
Heizt ihr die Röhren immer vor? Sieht das bei ner gebastelten Timerautomatik dann so aus? -Vorheizen, wenn fertig gehen Röhren wieder aus -Rauflegen und starten - Röhren wieder an -Röhren aus und fertig?
Also ich handhabe das wie folgt (bezogen auf einen umgebauten Scanner): Ich stelle eine Zeit ein (bei mir 1min, 40sec), lege das Layout und Platine auf den Scanner und drücke Start. Die ergebnisse sind alle sehr zufriedenstellend. Leiterbahnbreiten von 0.2mm sind kein Problem. Die eingestellte Zeit bleibt im übrigen gespeichert.
Hallo MR-400-Volt, wollte mich bedanken für die Datei, werde mich jetzt mal im nachbau probieren. Mfg
Ich heize die Röhren nie vor, sondern lege den ganzen Kram auf den Belichter*, stelle 125 Sekunden ein, und aktiviere den Timer und erziele so sehr gute Ergebnisse. *) Mein Belichter besteht aus einem Gesichtsbräuner, den ich waagerecht mit den Röhren nach oben auf einen Tisch lege. Direkt darauf kommt eine 5mm dicke Glasplatte, auf welche die Belichtungsvorlage (Transparentpapier) mit der Schrift nach oben gelegt wird. Darauf schließlich wird das Basismaterial gelegt und alles mit einem Kilogewicht beschwert.
Ich wollte mir noch einen zweiten Scanner umbauen, und ihn mittels Schanieren auf dem anderen befestigen, für doppelseitige Layout´s. Das vorsichtige umdrehen fällt damit weg. :-)
@Thomas > vielleicht ein paar Anmerkungen; "keine Kritik", aber ich finde es immer > recht lehrreich, wenn man über Schaltungen diskutiert. Auch Kritik der Kritik? ;-) > Die Spannungsversorgung - beim 78L05 fehlen die C's 220n zuvor und 100n > dahinter (geg. Schwingverhalten). Sind drin, C3 und C4. Reicht dicke. Der C am Eingang wird bei Batteriebetrieb nicht benötigt. > Die Taster würde ich mit 100n geg. Masse und 100k geg. VCC entprellen. Kann man sich schenken. Braucht kein Mensch. Siehe Artikel "Prellen" > Basiswiderstände könnten gestrichen werden; ich persönlich würde sie > aber drin lassen. Wozu? Weils schön aussieht? @Mr-400-Volt > sind auch keine C´s am 78L05 verbaut. Die Wdst. an der Basis sind nur > zur vorsicht da, um den strom zu begrenzen. Mittlerweile ist die Einfach unnötig. Die Strombegrenzung kommt durch R1..R8. > Schaltung mit einem Netzteil betrieben in einem Scanner eingebaut (mit > pullup´s an den Tastern), und läuft schon ca. 2 Jahre ohne irgendwelche > ausfälle. Ist ja auch nicht viel dran zum ausfallen ;-) Aber ich würde D1 gegen eine 4148 ersetzten. Freilaufdioden sollten schon ein wenig schnell sein, die 4007 sind da nicht so doll. MfG Falk
> Ist ja auch nicht viel dran zum ausfallen ;-) Dafür aber viel Störanfälliges, wenn man nicht aufpasst. Die Zündung der UV-Röhren verursacht schon mal gerne hässliche Sachen, die einen AVR durcheinander bringen könnten.
Aufreger deluxe wrote:
> Die Basiswiderstände kannst du ersatzlos streichen.
Mit dem R9 an T5 wäre ich da sehr vorsichtig...
Ich belichte übrigens mit einer 10W Schwarzlicht UV Röhre von Pollin. 
Belichtungszeit: 40 min! Das Ergebnis kann sich meiner Meinung nach aber 
auch sehen lassen.
  Kleiner Tipp: Die Bohrlöcher sehen rel. groß. Als Zentrierhilfe ist eine Bohrlochgröße von 0,5mm besser geeignet.
Hallo, sehr interessant was man hier alles liest, bin Microkontroller anfänger und habe auch so ein alter Scaner und paar Sachen übrig und warum nicht gleich so ein Geräte bauen oder? so steigt man gleich richtig! meie Frage an euch bzw. an Uwe G. wie kann ich es machen bzw. wo finde ich zB. was man genau zum Ätzen braucht, wie ist der Prozes, etc etc etc. wäre sehr nett, so brauche ich nicht Tage lang hier und dort lesen, lesen und lesen, besten Dank
Schau doch mal in den Beitrag. http://www.wdprivat.de/html/es_fing_alles____.html Ist recht lang, aber alles haarklein erklärt. So habe ich angefangen. Nette Grüße Torsten
Wolfgang-G wrote: > Kleiner Tipp: Die Bohrlöcher sehen rel. groß. Als Zentrierhilfe ist eine > Bohrlochgröße von 0,5mm besser geeignet. Das sind die von Target vorgegebenen Löcher mit 0,7, 0,8 und 1,0 mm. Aber der Tipp ist gut, auch wenn er für mich leider zu spät kommt. Ich werde es aber beim nächsten mal so machen. Die 1 mm zu zentrieren ist doch etwas Tricky... Gruß und Dank Meik
Mich würde noch interessieren, welches Ätzmittel Du verwendet hast. Viele Grüße, Moritz
Bitte melde dich an um einen Beitrag zu schreiben. Anmeldung ist kostenlos und dauert nur eine Minute.
  
  Bestehender Account
  
  
  
  Schon ein Account bei Google/GoogleMail? Keine Anmeldung erforderlich!
Mit Google-Account einloggen
Mit Google-Account einloggen
  Noch kein Account? Hier anmelden.




 Thread beobachten
 Thread beobachten Seitenaufteilung abschalten
 Seitenaufteilung abschalten