Hallo, ich habe ein Netzteil mit einem Trafo der unter lasst 27V bringt. Geregelt wird die Spannung des Netzteil über einen OP + power MOSFET (N Kanal). Am Ausgang komme ich so auf ~21V. Die restliche Spannung fällt größtenteils an dem MOSFET ab (Zum Teil dadurch das ich den MOSFET Aufgrund des Spannungsabfalls im OP nicht voll aufgeregelt bekomme). Ich suche daher einen OP bei dem die Differenz zwischen der Spannung positiven Eingang und der maximalen Spannung am Ausgang möglichst gering ist und natürlich auch einen power MOSFET (eventuell auch mehrere, um den Strom zu verteilen) mit möglichst geringem Spannungsabfall.
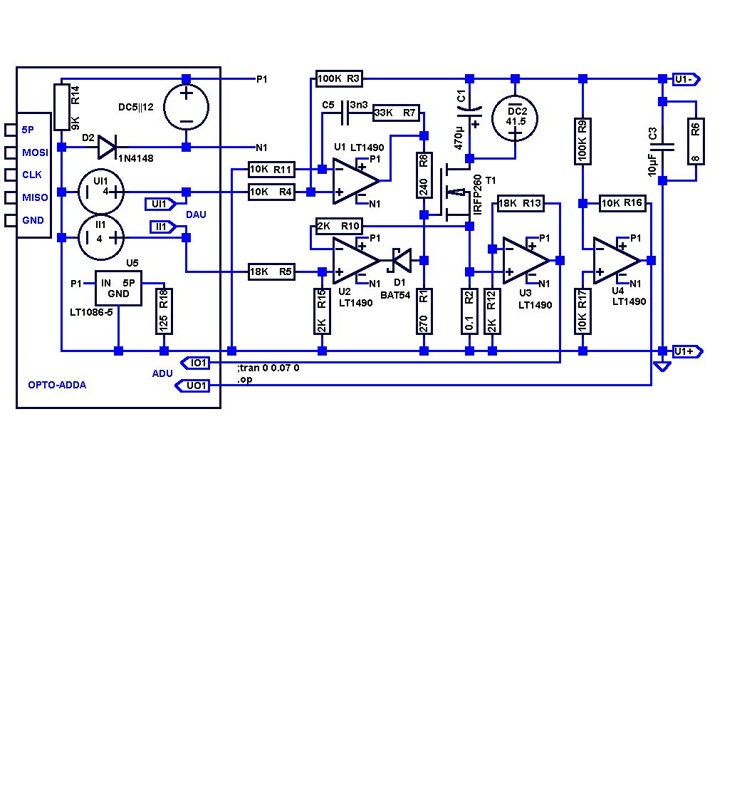
moin moin, bei der "normalen" Sourceschaltung braucht man eine über dem Drain liegende Hilfsspannung. Oder man nutzt die Drainschaltung. Anbei meine Schaltungsversion, als Stromregler reicht da schon 0,25V zur Stbilisierung. Mit Gruß Pieter
Hast du einen Schaltplan? Der OPV wird wohl nicht so das Problem sein. Wieviel Strom soll das Teil schaffen? Und warum nimmst du nicht einfach einen Bipolar Transistor? Da hast du dann einen Drop von ca. 0.7V normal. Und weiters wird die Verlustleistung am Transistor immer gleich sein. Denn P=U*I gilt sowohl für FET als auch Bipolar Transistor. mfg Schoasch
Wie erzeugst Du denn die Boost-Spannung zum Ansteuern des Highside-N-Kanal MOSFETs? Ladungspumpe? Bricht die evtl. zusammen? Oder hast Du sowas gar nicht vorgesehen? Dann wird's auch nichts mit dem voll aufsteuern des FETs.
Im Anhang ist die simple Schaltung mit der ich zurzeit den Spannungsteil simuliere. Boost Spannung habe ich (noch) nicht vorgesehen, werde mich aber mal schlau machen. Das ganze soll optimal bis 24/25V und 3A gehen. Ein bipolarer Transistor ist natürlich noch eine alternative, gibt es da welche mit noch weniger als 0,7V? ;)
schlechte Schaltung. MOSFET werden leitend wenn die Spannung zwischen Gate und Source etwa 3,5V beträgt (Datenblatt). Einen N-Kanal schaltet man gewöhnlich mit Source an Masse. Einen P-Kanal hängt man mit Source an Plus.
Die Gegenkopplung (10k Widerstand) gehört an Source des FET da sonst die Ugs nicht mit ausgeregelt wird.
Bitte melde dich an um einen Beitrag zu schreiben. Anmeldung ist kostenlos und dauert nur eine Minute.
Bestehender Account
Schon ein Account bei Google/GoogleMail? Keine Anmeldung erforderlich!
Mit Google-Account einloggen
Mit Google-Account einloggen
Noch kein Account? Hier anmelden.

